Go to JCI Insight
  • About
  • Editors
  • Consulting Editors
  • For authors
  • Publication ethics
  • Publication alerts by email
  • Advertising
  • Job board
  • Contact
  • Clinical Research and Public Health
  • Current issue
  • Past issues
  • By specialty
    • COVID-19
    • Cardiology
    • Gastroenterology
    • Immunology
    • Metabolism
    • Nephrology
    • Neuroscience
    • Oncology
    • Pulmonology
    • Vascular biology
    • All ...
  • Videos
    • Conversations with Giants in Medicine
    • Video Abstracts
  • Reviews
    • View all reviews ...
    • Clinical innovation and scientific progress in GLP-1 medicine (Nov 2025)
    • Pancreatic Cancer (Jul 2025)
    • Complement Biology and Therapeutics (May 2025)
    • Evolving insights into MASLD and MASH pathogenesis and treatment (Apr 2025)
    • Microbiome in Health and Disease (Feb 2025)
    • Substance Use Disorders (Oct 2024)
    • Clonal Hematopoiesis (Oct 2024)
    • View all review series ...
  • Viewpoint
  • Collections
    • In-Press Preview
    • Clinical Research and Public Health
    • Research Letters
    • Letters to the Editor
    • Editorials
    • Commentaries
    • Editor's notes
    • Reviews
    • Viewpoints
    • 100th anniversary
    • Top read articles

  • Current issue
  • Past issues
  • Specialties
  • Reviews
  • Review series
  • Conversations with Giants in Medicine
  • Video Abstracts
  • In-Press Preview
  • Clinical Research and Public Health
  • Research Letters
  • Letters to the Editor
  • Editorials
  • Commentaries
  • Editor's notes
  • Reviews
  • Viewpoints
  • 100th anniversary
  • Top read articles
  • About
  • Editors
  • Consulting Editors
  • For authors
  • Publication ethics
  • Publication alerts by email
  • Advertising
  • Job board
  • Contact
Linked CD4+/CD8+ T cell neoantigen vaccination overcomes immune checkpoint blockade resistance and enables tumor regression
Joseph S. Dolina, Joey Lee, Spencer E. Brightman, Sara McArdle, Samantha M. Hall, Rukman R. Thota, Karla S. Zavala, Manasa Lanka, Ashmitaa Logandha Ramamoorthy Premlal, Jason A. Greenbaum, Ezra E. W. Cohen, Bjoern Peters, Stephen P. Schoenberger
Joseph S. Dolina, Joey Lee, Spencer E. Brightman, Sara McArdle, Samantha M. Hall, Rukman R. Thota, Karla S. Zavala, Manasa Lanka, Ashmitaa Logandha Ramamoorthy Premlal, Jason A. Greenbaum, Ezra E. W. Cohen, Bjoern Peters, Stephen P. Schoenberger
View: Text | PDF
Research Article Oncology

Linked CD4+/CD8+ T cell neoantigen vaccination overcomes immune checkpoint blockade resistance and enables tumor regression

  • Text
  • PDF
Abstract

Therapeutic benefit to immune checkpoint blockade (ICB) is currently limited to the subset of cancers thought to possess a sufficient tumor mutational burden (TMB) to allow for the spontaneous recognition of neoantigens (NeoAg) by autologous T cells. We explored whether the response to ICB of an aggressive low-TMB squamous cell tumor could be improved through combination immunotherapy using functionally defined NeoAg as targets for endogenous CD4+ and CD8+ T cells. We found that, whereas vaccination with CD4+ or CD8+ NeoAg alone did not offer prophylactic or therapeutic immunity, vaccines containing NeoAg recognized by both subsets overcame ICB resistance and led to the eradication of large established tumors that contained a subset of PD-L1+ tumor-initiating cancer stem cells (tCSC), provided the relevant epitopes were physically linked. Therapeutic CD4+/CD8+ T cell NeoAg vaccination produced a modified tumor microenvironment (TME) with increased numbers of NeoAg-specific CD8+ T cells existing in progenitor and intermediate exhausted states enabled by combination ICB-mediated intermolecular epitope spreading. We believe that the concepts explored herein should be exploited for the development of more potent personalized cancer vaccines that can expand the range of tumors treatable with ICB.

Authors

Joseph S. Dolina, Joey Lee, Spencer E. Brightman, Sara McArdle, Samantha M. Hall, Rukman R. Thota, Karla S. Zavala, Manasa Lanka, Ashmitaa Logandha Ramamoorthy Premlal, Jason A. Greenbaum, Ezra E. W. Cohen, Bjoern Peters, Stephen P. Schoenberger

×

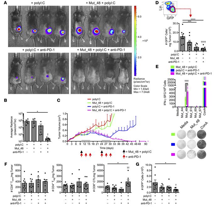
Figure 7

Delayed therapeutic codelivery of anti-PD-1 and Cltc

Options: View larger image (or click on image) Download as PowerPoint
Delayed therapeutic codelivery of anti-PD-1 and Cltc

Δ15 promotes clear...
Δ15 promotes clearance of established SCC VII tumors. C3H/HeJ mice injected with 5 × 105 live SCC VII-Luc/GFP cells and given 50 μg polyI:C alone or in combination with 5 μg Mut_48 peptide at day 10 after challenge (black arrow). Select groups of mice also received anti-PD-1 at days 10, 13, and 16 (red arrow). The immunotherapy cycle repeated at day 24 (gray box). (A and B) Bioluminescence of mice at 35 days after challenge and (C) tumor volume kinetics tracked to day 90 (n = 5–6 per group). (D) Tumors harvested at day 17 assessed for Lin−GFP+ SCC VII cells where Lin (lineage) comprised a dump gate of anti-CD31, anti-CD45, and anti-LYVE1 (n = 8 per group). (E) Mononuclear cells harvested from the spleens and Ig LNs of surviving C3H/HeJ mice at day 90 after live-cell challenge assessed for IFN-γ production via ELISPOT after restimulation with NeoAg-pulsed BMDCs (n = 3 per group). (F) Day 17 TIL assessed for CD4+CD25±FoxP3− Tconv, CD4+CD25+FoxP3+ Treg, and CD8+ CTL (n = 5–8 per group). (G) Number of total Lin−GFP+ SCC VII cells in the ipsilateral Ig LN from day 17 tumor-bearing mice given therapy beginning at day 10 as a single cycle (n = 7–8 per group). All experiments were performed 2 or more times and data indicate mean ± SEM; (B, D, F, and G) *P < 0.05, ***P < 0.001, and ****P < 0.0001 (Student’s t test); †P < 0.05, ††P < 0.01, and ††††P < 0.0001 (1-way ANOVA and Dunnett’s posthoc test relative to polyI:C); (C) *P < 0.05 (2-way ANOVA and Dunnett’s posthoc test relative to polyI:C); (E) *P < 0.05, ***P < 0.001, and ****P < 0.0001 (Student’s t test of data with SI > 2 and Poisson < 5%); †††P < 0.01 (1-way ANOVA and Dunnett’s posthoc test relative to polyI:C + anti-PD-1).

Copyright © 2025 American Society for Clinical Investigation
ISSN: 0021-9738 (print), 1558-8238 (online)

Sign up for email alerts