Go to JCI Insight
  • About
  • Editors
  • Consulting Editors
  • For authors
  • Publication ethics
  • Publication alerts by email
  • Advertising
  • Job board
  • Contact
  • Clinical Research and Public Health
  • Current issue
  • Past issues
  • By specialty
    • COVID-19
    • Cardiology
    • Gastroenterology
    • Immunology
    • Metabolism
    • Nephrology
    • Neuroscience
    • Oncology
    • Pulmonology
    • Vascular biology
    • All ...
  • Videos
    • ASCI Milestone Awards
    • Video Abstracts
    • Conversations with Giants in Medicine
  • Reviews
    • View all reviews ...
    • Clinical innovation and scientific progress in GLP-1 medicine (Nov 2025)
    • Pancreatic Cancer (Jul 2025)
    • Complement Biology and Therapeutics (May 2025)
    • Evolving insights into MASLD and MASH pathogenesis and treatment (Apr 2025)
    • Microbiome in Health and Disease (Feb 2025)
    • Substance Use Disorders (Oct 2024)
    • Clonal Hematopoiesis (Oct 2024)
    • View all review series ...
  • Viewpoint
  • Collections
    • In-Press Preview
    • Clinical Research and Public Health
    • Research Letters
    • Letters to the Editor
    • Editorials
    • Commentaries
    • Editor's notes
    • Reviews
    • Viewpoints
    • 100th anniversary
    • Top read articles

  • Current issue
  • Past issues
  • Specialties
  • Reviews
  • Review series
  • ASCI Milestone Awards
  • Video Abstracts
  • Conversations with Giants in Medicine
  • In-Press Preview
  • Clinical Research and Public Health
  • Research Letters
  • Letters to the Editor
  • Editorials
  • Commentaries
  • Editor's notes
  • Reviews
  • Viewpoints
  • 100th anniversary
  • Top read articles
  • About
  • Editors
  • Consulting Editors
  • For authors
  • Publication ethics
  • Publication alerts by email
  • Advertising
  • Job board
  • Contact
TIMP2 ameliorates blood-brain barrier disruption in traumatic brain injury by inhibiting Src-dependent VE-cadherin internalization
Jingshu Tang, Yuying Kang, Yujun Zhou, Nianying Shang, Xinnan Li, Hongyue Wang, Jiaqi Lan, Shuai Wang, Lei Wu, Ying Peng
Jingshu Tang, Yuying Kang, Yujun Zhou, Nianying Shang, Xinnan Li, Hongyue Wang, Jiaqi Lan, Shuai Wang, Lei Wu, Ying Peng
View: Text | PDF
Research Article Neuroscience Vascular biology

TIMP2 ameliorates blood-brain barrier disruption in traumatic brain injury by inhibiting Src-dependent VE-cadherin internalization

  • Text
  • PDF
Abstract

Blood-brain barrier (BBB) disruption is a serious pathological consequence of traumatic brain injury (TBI), for which there are limited therapeutic strategies. Tissue inhibitor of metalloproteinase-2 (TIMP2), a molecule with dual functions of inhibiting MMP activity and displaying cytokine-like activity through receptor binding, has been reported to inhibit VEGF-induced vascular hyperpermeability. Here, we investigate the ability of TIMP2 to ameliorate BBB disruption in TBI and the underlying molecular mechanisms. Both TIMP2 and AlaTIMP2, a TIMP2 mutant without MMP-inhibiting activity, attenuated neurological deficits and BBB leakage in TBI mice; they also inhibited junctional protein degradation and translocation to reduce paracellular permeability in human brain microvascular endothelial cells (ECs) exposed to hypoxic plus inflammatory insult. Mechanistic studies revealed that TIMP2 interacted with α3β1 integrin on ECs, inhibiting Src activation–dependent VE-cadherin phosphorylation, VE-cadherin/catenin complex destabilization, and subsequent VE-cadherin internalization. Notably, localization of VE-cadherin on the membrane was critical for TIMP2-mediated EC barrier integrity. Furthermore, TIMP2-mediated increased membrane localization of VE-cadherin enhanced the level of active Rac1, thereby inhibiting stress fiber formation. All together, our studies have identified an MMP-independent mechanism by which TIMP2 regulates EC barrier integrity after TBI. TIMP2 may be a therapeutic agent for TBI and other neurological disorders involving BBB breakdown.

Authors

Jingshu Tang, Yuying Kang, Yujun Zhou, Nianying Shang, Xinnan Li, Hongyue Wang, Jiaqi Lan, Shuai Wang, Lei Wu, Ying Peng

×

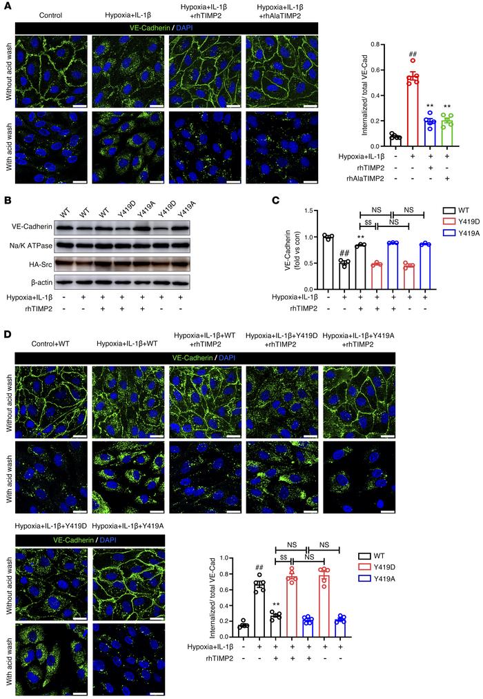
Figure 9

TIMP2 decreases hypoxic plus IL-1β injury–induced VE-cadherin internalization through Src inhibition.

Options: View larger image (or click on image) Download as PowerPoint
TIMP2 decreases hypoxic plus IL-1β injury–induced VE-cadherin internaliz...
(A) HBMECs treated with rhTIMP2, rhAlaTIMP2, or PBS were subjected to hypoxia plus IL-1β insult for 24 hours. VE-cadherin internalization from the indicated groups was detected by antibody feeding assays combined with immunofluorescence staining analyses. Representative images and quantification of the mean fluorescence intensity (MFI) of VE-cadherin from the indicated groups (n > 500 cells per group). Scale bars: 20 μm. Data represent 5 independent experiments. (B–D) HBMECs transfected with WT, Y419D, or Y419A Src were treated with rhTIMP2 or PBS, and then subjected to hypoxia plus IL-1β injury for 24 hours. Western blot analysis (B) and quantification (C) of VE-cadherin in the membrane fraction. (D) Representative images and quantification of the MFI of VE-cadherin from the indicated groups (n > 500 cells per group). Scale bars: 20 μm. Data represent 3 (B and C) or 5 (D) independent experiments. ##P < 0.01 vs. control group, **P < 0.01 vs. hypoxia plus IL-1β group, $$P < 0.01, by 1-way ANOVA.

Copyright © 2026 American Society for Clinical Investigation
ISSN: 0021-9738 (print), 1558-8238 (online)

Sign up for email alerts