Go to JCI Insight
  • About
  • Editors
  • Consulting Editors
  • For authors
  • Publication ethics
  • Publication alerts by email
  • Advertising
  • Job board
  • Contact
  • Clinical Research and Public Health
  • Current issue
  • Past issues
  • By specialty
    • COVID-19
    • Cardiology
    • Gastroenterology
    • Immunology
    • Metabolism
    • Nephrology
    • Neuroscience
    • Oncology
    • Pulmonology
    • Vascular biology
    • All ...
  • Videos
    • ASCI Milestone Awards
    • Video Abstracts
    • Conversations with Giants in Medicine
  • Reviews
    • View all reviews ...
    • Clinical innovation and scientific progress in GLP-1 medicine (Nov 2025)
    • Pancreatic Cancer (Jul 2025)
    • Complement Biology and Therapeutics (May 2025)
    • Evolving insights into MASLD and MASH pathogenesis and treatment (Apr 2025)
    • Microbiome in Health and Disease (Feb 2025)
    • Substance Use Disorders (Oct 2024)
    • Clonal Hematopoiesis (Oct 2024)
    • View all review series ...
  • Viewpoint
  • Collections
    • In-Press Preview
    • Clinical Research and Public Health
    • Research Letters
    • Letters to the Editor
    • Editorials
    • Commentaries
    • Editor's notes
    • Reviews
    • Viewpoints
    • 100th anniversary
    • Top read articles

  • Current issue
  • Past issues
  • Specialties
  • Reviews
  • Review series
  • ASCI Milestone Awards
  • Video Abstracts
  • Conversations with Giants in Medicine
  • In-Press Preview
  • Clinical Research and Public Health
  • Research Letters
  • Letters to the Editor
  • Editorials
  • Commentaries
  • Editor's notes
  • Reviews
  • Viewpoints
  • 100th anniversary
  • Top read articles
  • About
  • Editors
  • Consulting Editors
  • For authors
  • Publication ethics
  • Publication alerts by email
  • Advertising
  • Job board
  • Contact
Anoctamin 4 channel currents activate glucose-inhibited neurons in the mouse ventromedial hypothalamus during hypoglycemia
Longlong Tu, Jonathan C. Bean, Yang He, Hailan Liu, Meng Yu, Hesong Liu, Nan Zhang, Na Yin, Junying Han, Nikolas A. Scarcelli, Kristine M. Conde, Mengjie Wang, Yongxiang Li, Bing Feng, Peiyu Gao, Zhao-Lin Cai, Makoto Fukuda, Mingshan Xue, Qingchun Tong, Yongjie Yang, Lan Liao, Jianming Xu, Chunmei Wang, Yanlin He, Yong Xu
Longlong Tu, Jonathan C. Bean, Yang He, Hailan Liu, Meng Yu, Hesong Liu, Nan Zhang, Na Yin, Junying Han, Nikolas A. Scarcelli, Kristine M. Conde, Mengjie Wang, Yongxiang Li, Bing Feng, Peiyu Gao, Zhao-Lin Cai, Makoto Fukuda, Mingshan Xue, Qingchun Tong, Yongjie Yang, Lan Liao, Jianming Xu, Chunmei Wang, Yanlin He, Yong Xu
View: Text | PDF
Research Article Neuroscience

Anoctamin 4 channel currents activate glucose-inhibited neurons in the mouse ventromedial hypothalamus during hypoglycemia

  • Text
  • PDF
Abstract

Glucose is the basic fuel essential for maintenance of viability and functionality of all cells. However, some neurons — namely, glucose-inhibited (GI) neurons — paradoxically increase their firing activity in low-glucose conditions and decrease that activity in high-glucose conditions. The ionic mechanisms mediating electric responses of GI neurons to glucose fluctuations remain unclear. Here, we showed that currents mediated by the anoctamin 4 (Ano4) channel are only detected in GI neurons in the ventromedial hypothalamic nucleus (VMH) and are functionally required for their activation in response to low glucose. Genetic disruption of the Ano4 gene in VMH neurons reduced blood glucose and impaired counterregulatory responses during hypoglycemia in mice. Activation of VMHAno4 neurons increased food intake and blood glucose, while chronic inhibition of VMHAno4 neurons ameliorated hyperglycemia in a type 1 diabetic mouse model. Finally, we showed that VMHAno4 neurons represent a unique orexigenic VMH population and transmit a positive valence, while stimulation of neurons that do not express Ano4 in the VMH (VMHnon-Ano4) suppress feeding and transmit a negative valence. Together, our results indicate that the Ano4 channel and VMHAno4 neurons are potential therapeutic targets for human diseases with abnormal feeding behavior or glucose imbalance.

Authors

Longlong Tu, Jonathan C. Bean, Yang He, Hailan Liu, Meng Yu, Hesong Liu, Nan Zhang, Na Yin, Junying Han, Nikolas A. Scarcelli, Kristine M. Conde, Mengjie Wang, Yongxiang Li, Bing Feng, Peiyu Gao, Zhao-Lin Cai, Makoto Fukuda, Mingshan Xue, Qingchun Tong, Yongjie Yang, Lan Liao, Jianming Xu, Chunmei Wang, Yanlin He, Yong Xu

×

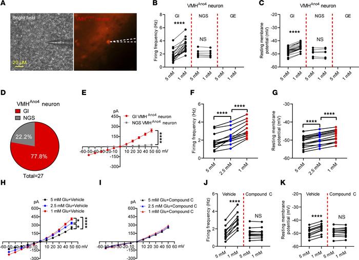
Figure 3

Electrical responses of VMHAno4 neurons to glucose fluctuation.

Options: View larger image (or click on image) Download as PowerPoint
Electrical responses of VMHAno4 neurons to glucose fluctuation.
(A) Expe...
(A) Experimental illustration of a recorded VMHAno4 neuron. (B–D) Firing frequency, resting membrane potential, and percentages of GI and NGS neurons in VMHAno4 neurons under glucose exposure from 5 → 1 mM (n = 0 for GE, n = 21 for GI, and n = 6 for NGS). (E) Ano current was detected in GI VMHAno4 neurons and was minimal in NGS VMHAno4 neurons (n = 6 for GI and NGS). (F and G) Firing frequency and resting membrane potential of VMHAno4 neurons under glucose exposure from 5 mM → 2.5 mM → 1 mM (n = 13). (H) Ano current detected in VMHAno4 neurons under different glucose fluctuations from 5 mM → 2.5 mM → 1 mM (n = 5). (I) Ano current detected in VMHAno4 neurons under different glucose fluctuation was blocked by Compound C (n = 5). (J and K) Firing frequency and resting membrane potential of VMHAno4 neurons in response to low glucose in the presence of AMPK blocker Compound C (10 μM) (n = 11). Data are expressed as mean ± SEM. Significant differences between 5 mM glucose and 1 mM glucose are shown as ****P < 0.0001 determined by a 2-tailed paired Student’s t test for B, C, F, G, J, and K and 2-way ANOVA followed by Bonferroni tests for E and H.

Copyright © 2026 American Society for Clinical Investigation
ISSN: 0021-9738 (print), 1558-8238 (online)

Sign up for email alerts