Go to JCI Insight
  • About
  • Editors
  • Consulting Editors
  • For authors
  • Publication ethics
  • Publication alerts by email
  • Advertising
  • Job board
  • Contact
  • Clinical Research and Public Health
  • Current issue
  • Past issues
  • By specialty
    • COVID-19
    • Cardiology
    • Gastroenterology
    • Immunology
    • Metabolism
    • Nephrology
    • Neuroscience
    • Oncology
    • Pulmonology
    • Vascular biology
    • All ...
  • Videos
    • ASCI Milestone Awards
    • Video Abstracts
    • Conversations with Giants in Medicine
  • Reviews
    • View all reviews ...
    • Clinical innovation and scientific progress in GLP-1 medicine (Nov 2025)
    • Pancreatic Cancer (Jul 2025)
    • Complement Biology and Therapeutics (May 2025)
    • Evolving insights into MASLD and MASH pathogenesis and treatment (Apr 2025)
    • Microbiome in Health and Disease (Feb 2025)
    • Substance Use Disorders (Oct 2024)
    • Clonal Hematopoiesis (Oct 2024)
    • View all review series ...
  • Viewpoint
  • Collections
    • In-Press Preview
    • Clinical Research and Public Health
    • Research Letters
    • Letters to the Editor
    • Editorials
    • Commentaries
    • Editor's notes
    • Reviews
    • Viewpoints
    • 100th anniversary
    • Top read articles

  • Current issue
  • Past issues
  • Specialties
  • Reviews
  • Review series
  • ASCI Milestone Awards
  • Video Abstracts
  • Conversations with Giants in Medicine
  • In-Press Preview
  • Clinical Research and Public Health
  • Research Letters
  • Letters to the Editor
  • Editorials
  • Commentaries
  • Editor's notes
  • Reviews
  • Viewpoints
  • 100th anniversary
  • Top read articles
  • About
  • Editors
  • Consulting Editors
  • For authors
  • Publication ethics
  • Publication alerts by email
  • Advertising
  • Job board
  • Contact
Specific quinone reductase 2 inhibitors reduce metabolic burden and reverse Alzheimer’s disease phenotype in mice
Nathaniel L. Gould, Gila R. Scherer, Silvia Carvalho, Khriesto Shurrush, Haneen Kayyal, Efrat Edry, Alina Elkobi, Orit David, Maria Foqara, Darshit Thakar, Tommaso Pavesi, Vijendra Sharma, Matthew Walker, Matthew Maitland, Orly Dym, Shira Albeck, Yoav Peleg, Nicolas Germain, Ilana Babaev, Haleli Sharir, Maya Lalzar, Boris Shklyar, Neta Hazut, Mohammad Khamaisy, Maxime Lévesque, Gilles Lajoie, Massimo Avoli, Gabriel Amitai, Bruce Lefker, Chakrapani Subramanyam, Brian Shilton, Haim Barr, Kobi Rosenblum
Nathaniel L. Gould, Gila R. Scherer, Silvia Carvalho, Khriesto Shurrush, Haneen Kayyal, Efrat Edry, Alina Elkobi, Orit David, Maria Foqara, Darshit Thakar, Tommaso Pavesi, Vijendra Sharma, Matthew Walker, Matthew Maitland, Orly Dym, Shira Albeck, Yoav Peleg, Nicolas Germain, Ilana Babaev, Haleli Sharir, Maya Lalzar, Boris Shklyar, Neta Hazut, Mohammad Khamaisy, Maxime Lévesque, Gilles Lajoie, Massimo Avoli, Gabriel Amitai, Bruce Lefker, Chakrapani Subramanyam, Brian Shilton, Haim Barr, Kobi Rosenblum
View: Text | PDF
Research Article Neuroscience

Specific quinone reductase 2 inhibitors reduce metabolic burden and reverse Alzheimer’s disease phenotype in mice

  • Text
  • PDF
Abstract

Biological aging can be described as accumulative, prolonged metabolic stress and is the major risk factor for cognitive decline and Alzheimer’s disease (AD). Recently, we identified and described a quinone reductase 2 (QR2) pathway in the brain, in which QR2 acts as a removable memory constraint and metabolic buffer within neurons. QR2 becomes overexpressed with age, and it is possibly a novel contributing factor to age-related metabolic stress and cognitive deficit. We found that, in human cells, genetic removal of QR2 produced a shift in the proteome opposing that found in AD brains while simultaneously reducing oxidative stress. We therefore created highly specific QR2 inhibitors (QR2is) to enable evaluation of chronic QR2 inhibition as a means to reduce biological age–related metabolic stress and cognitive decline. QR2is replicated results obtained by genetic removal of QR2, while local QR2i microinjection improved hippocampal and cortical-dependent learning in rats and mice. Continuous consumption of QR2is in drinking water improved cognition and reduced pathology in the brains of AD-model mice (5xFAD), with a noticeable between-sex effect on treatment duration. These results demonstrate the importance of QR2 activity and pathway function in the healthy and neurodegenerative brain and what we believe to be the great therapeutic potential of QR2is as first-in-class drugs.

Authors

Nathaniel L. Gould, Gila R. Scherer, Silvia Carvalho, Khriesto Shurrush, Haneen Kayyal, Efrat Edry, Alina Elkobi, Orit David, Maria Foqara, Darshit Thakar, Tommaso Pavesi, Vijendra Sharma, Matthew Walker, Matthew Maitland, Orly Dym, Shira Albeck, Yoav Peleg, Nicolas Germain, Ilana Babaev, Haleli Sharir, Maya Lalzar, Boris Shklyar, Neta Hazut, Mohammad Khamaisy, Maxime Lévesque, Gilles Lajoie, Massimo Avoli, Gabriel Amitai, Bruce Lefker, Chakrapani Subramanyam, Brian Shilton, Haim Barr, Kobi Rosenblum

×

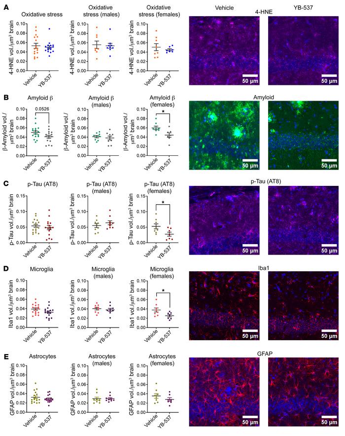
Figure 7

Drinking YB-537 for 1 month significantly reduces brain pathologies associated with dementia in the dorsal CA1 hippocampal formation of 9-month-old 5xFAD female mice.

Options: View larger image (or click on image) Download as PowerPoint
Drinking YB-537 for 1 month significantly reduces brain pathologies asso...
(A) Oxidative stress, as indicated by 4-HNE, is not significantly altered in 5xFAD mice CA1 following 1 month of drinking YB-537 (both sexes, Mann-Whitney test, P = 0.8965; males, Mann-Whitney test, P = 0.6730; females, unpaired t test, P = 0.8155), but tends to alter distribution in the total population (F test, P = 0.0516), and significantly changes distribution in females (F test, P = 0.0052). (B) Amyloid β shows a trend of reduction following 1 month of drinking YB-537 in the CA1 of the total 5xFAD mouse population (unpaired t test, P = 0.0526), is unchanged in the male population (unpaired t test, P = 0.5643), and is significantly reduced in the female population (unpaired t test, P = 0.0237). (C) p-tau is unchanged following 1 month of drinking YB-537 in the CA1 of total 5xFAD mouse (unpaired t test, P = 0.4678) and male (unpaired t test, P = 0.3432) populations, but is significantly reduced in the females (unpaired t test, P = 0.0337). (D) Iba1 is insignificantly reduced in 5xFAD mouse CA1 following 1 month of drinking YB-537 in the total population (unpaired t test, P = 0.0738), is unchanged in the male population (unpaired t test, P = 0.5625), but is significantly reduced in the female population (unpaired t test, P = 0.0380). (E) GFAP is unchanged in 5xFAD mouse CA1 following 1 month of drinking YB-537 in the total population (Mann-Whitney test, P = 0.6567), is unchanged in the male population (Mann-Whitney test, P = 0.6048), and is unchanged in the female population (unpaired t test, P = 0.2654). n for all experiments: YB-537, 16 (9 males and 7 females); vehicle, 17 (9 males and 8 females). Data are shown as mean ± SEM. *P < 0.05. Scale bars: 50 μm.

Copyright © 2026 American Society for Clinical Investigation
ISSN: 0021-9738 (print), 1558-8238 (online)

Sign up for email alerts