Go to JCI Insight
  • About
  • Editors
  • Consulting Editors
  • For authors
  • Publication ethics
  • Publication alerts by email
  • Advertising
  • Job board
  • Contact
  • Clinical Research and Public Health
  • Current issue
  • Past issues
  • By specialty
    • COVID-19
    • Cardiology
    • Gastroenterology
    • Immunology
    • Metabolism
    • Nephrology
    • Neuroscience
    • Oncology
    • Pulmonology
    • Vascular biology
    • All ...
  • Videos
    • ASCI Milestone Awards
    • Video Abstracts
    • Conversations with Giants in Medicine
  • Reviews
    • View all reviews ...
    • Neurodegeneration (Mar 2026)
    • Clinical innovation and scientific progress in GLP-1 medicine (Nov 2025)
    • Pancreatic Cancer (Jul 2025)
    • Complement Biology and Therapeutics (May 2025)
    • Evolving insights into MASLD and MASH pathogenesis and treatment (Apr 2025)
    • Microbiome in Health and Disease (Feb 2025)
    • Substance Use Disorders (Oct 2024)
    • View all review series ...
  • Viewpoint
  • Collections
    • In-Press Preview
    • Clinical Research and Public Health
    • Research Letters
    • Letters to the Editor
    • Editorials
    • Commentaries
    • Editor's notes
    • Reviews
    • Viewpoints
    • 100th anniversary
    • Top read articles

  • Current issue
  • Past issues
  • Specialties
  • Reviews
  • Review series
  • ASCI Milestone Awards
  • Video Abstracts
  • Conversations with Giants in Medicine
  • In-Press Preview
  • Clinical Research and Public Health
  • Research Letters
  • Letters to the Editor
  • Editorials
  • Commentaries
  • Editor's notes
  • Reviews
  • Viewpoints
  • 100th anniversary
  • Top read articles
  • About
  • Editors
  • Consulting Editors
  • For authors
  • Publication ethics
  • Publication alerts by email
  • Advertising
  • Job board
  • Contact
SPTLC1 variants associated with ALS produce distinct sphingolipid signatures through impaired interaction with ORMDL proteins
Museer A. Lone, Mari J. Aaltonen, Aliza Zidell, Helio F. Pedro, Jonas A. Morales Saute, Shalett Mathew, Payam Mohassel, Carsten G. Bönnemann, Eric A. Shoubridge, Thorsten Hornemann
Museer A. Lone, Mari J. Aaltonen, Aliza Zidell, Helio F. Pedro, Jonas A. Morales Saute, Shalett Mathew, Payam Mohassel, Carsten G. Bönnemann, Eric A. Shoubridge, Thorsten Hornemann
View: Text | PDF
Research Article Neuroscience

SPTLC1 variants associated with ALS produce distinct sphingolipid signatures through impaired interaction with ORMDL proteins

  • Text
  • PDF
Abstract

Amyotrophic lateral sclerosis (ALS) is a progressive neurodegenerative disease that affects motor neurons. Mutations in the SPTLC1 subunit of serine palmitoyltransferase (SPT), which catalyzes the first step in the de novo synthesis of sphingolipids (SLs), cause childhood-onset ALS. SPTLC1-ALS variants map to a transmembrane domain that interacts with ORMDL proteins, negative regulators of SPT activity. We show that ORMDL binding to the holoenzyme complex is impaired in cells expressing pathogenic SPTLC1-ALS alleles, resulting in increased SL synthesis and a distinct lipid signature. C-terminal SPTLC1 variants cause peripheral hereditary sensory and autonomic neuropathy type 1 (HSAN1) due to the synthesis of 1-deoxysphingolipids (1-deoxySLs) that form when SPT metabolizes L-alanine instead of L-serine. Limiting L-serine availability in SPTLC1-ALS–expressing cells increased 1-deoxySL and shifted the SL profile from an ALS to an HSAN1-like signature. This effect was corroborated in an SPTLC1-ALS pedigree in which the index patient uniquely presented with an HSAN1 phenotype, increased 1-deoxySL levels, and an L-serine deficiency. These data demonstrate how pathogenic variants in different domains of SPTLC1 give rise to distinct clinical presentations that are nonetheless modifiable by substrate availability.

Authors

Museer A. Lone, Mari J. Aaltonen, Aliza Zidell, Helio F. Pedro, Jonas A. Morales Saute, Shalett Mathew, Payam Mohassel, Carsten G. Bönnemann, Eric A. Shoubridge, Thorsten Hornemann

×

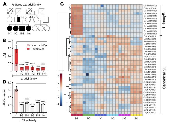
Figure 6

Sphingolipid (SL) profiles are influenced by alanine to serine ratios in vivo in the L39del family.

Options: View larger image (or click on image) Download as PowerPoint
Sphingolipid (SL) profiles are influenced by alanine to serine ratios in...
(A) Pedigree of the family harboring the SPTLC1p.Leu39del mutation. Half-filled shapes represent a sensory phenotype, and filled shapes reflect members with motor neuron disease. Circles = females, boxes = males, I and II indicate first- and second-generation individuals. (B) Total plasma 1-deoxydihydroceramides (m18:0) (1-deoxydhCer) and 1-deoxyceramides (m18:1) in individual family members. Data are represented as mean ± SD, n = 4, 2-way ANOVA with Dunnett’s adjustment for multiple comparisons. (C) Heatmap cluster analysis of SL species in the plasma of the family members. Lipids were extracted and quantified from plasma independently 4 times. Log10-transformed data with Euclidean distance measure were plotted using MetaboAnalyst Suite 5.0. (D) Alanine/serine ratio in the plasma of individual family members. Data are represented as mean ± SD, n = 3, 1-way ANOVA with Bonferroni’s adjustment for multiple comparisons. ****P < 0.0001.

Copyright © 2026 American Society for Clinical Investigation
ISSN: 0021-9738 (print), 1558-8238 (online)

Sign up for email alerts