Go to JCI Insight
  • About
  • Editors
  • Consulting Editors
  • For authors
  • Publication ethics
  • Publication alerts by email
  • Advertising
  • Job board
  • Contact
  • Clinical Research and Public Health
  • Current issue
  • Past issues
  • By specialty
    • COVID-19
    • Cardiology
    • Gastroenterology
    • Immunology
    • Metabolism
    • Nephrology
    • Neuroscience
    • Oncology
    • Pulmonology
    • Vascular biology
    • All ...
  • Videos
    • ASCI Milestone Awards
    • Video Abstracts
    • Conversations with Giants in Medicine
  • Reviews
    • View all reviews ...
    • Clinical innovation and scientific progress in GLP-1 medicine (Nov 2025)
    • Pancreatic Cancer (Jul 2025)
    • Complement Biology and Therapeutics (May 2025)
    • Evolving insights into MASLD and MASH pathogenesis and treatment (Apr 2025)
    • Microbiome in Health and Disease (Feb 2025)
    • Substance Use Disorders (Oct 2024)
    • Clonal Hematopoiesis (Oct 2024)
    • View all review series ...
  • Viewpoint
  • Collections
    • In-Press Preview
    • Clinical Research and Public Health
    • Research Letters
    • Letters to the Editor
    • Editorials
    • Commentaries
    • Editor's notes
    • Reviews
    • Viewpoints
    • 100th anniversary
    • Top read articles

  • Current issue
  • Past issues
  • Specialties
  • Reviews
  • Review series
  • ASCI Milestone Awards
  • Video Abstracts
  • Conversations with Giants in Medicine
  • In-Press Preview
  • Clinical Research and Public Health
  • Research Letters
  • Letters to the Editor
  • Editorials
  • Commentaries
  • Editor's notes
  • Reviews
  • Viewpoints
  • 100th anniversary
  • Top read articles
  • About
  • Editors
  • Consulting Editors
  • For authors
  • Publication ethics
  • Publication alerts by email
  • Advertising
  • Job board
  • Contact
Myeloid FoxO1 depletion attenuates hepatic inflammation and prevents nonalcoholic steatohepatitis
Sojin Lee, Taofeek O. Usman, Jun Yamauchi, Goma Chhetri, Xingchun Wang, Gina M. Coudriet, Cuiling Zhu, Jingyang Gao, Riley McConnell, Kyler Krantz, Dhivyaa Rajasundaram, Sucha Singh, Jon Piganelli, Alina Ostrowska, Alejandro Soto-Gutierrez, Satdarshan P. Monga, Aatur D. Singhi, Radhika Muzumdar, Allan Tsung, H. Henry Dong
Sojin Lee, Taofeek O. Usman, Jun Yamauchi, Goma Chhetri, Xingchun Wang, Gina M. Coudriet, Cuiling Zhu, Jingyang Gao, Riley McConnell, Kyler Krantz, Dhivyaa Rajasundaram, Sucha Singh, Jon Piganelli, Alina Ostrowska, Alejandro Soto-Gutierrez, Satdarshan P. Monga, Aatur D. Singhi, Radhika Muzumdar, Allan Tsung, H. Henry Dong
View: Text | PDF
Research Article Endocrinology Metabolism

Myeloid FoxO1 depletion attenuates hepatic inflammation and prevents nonalcoholic steatohepatitis

  • Text
  • PDF
Abstract

Hepatic inflammation is culpable for the evolution of asymptomatic steatosis to nonalcoholic steatohepatitis (NASH). Hepatic inflammation results from abnormal macrophage activation. We found that FoxO1 links overnutrition to hepatic inflammation by regulating macrophage polarization and activation. FoxO1 was upregulated in hepatic macrophages, correlating with hepatic inflammation, steatosis, and fibrosis in mice and patients with NASH. Myeloid cell conditional FoxO1 knockout skewed macrophage polarization from proinflammatory M1 to the antiinflammatory M2 phenotype, accompanied by a reduction in macrophage infiltration in liver. These effects mitigated overnutrition-induced hepatic inflammation and insulin resistance, contributing to improved hepatic metabolism and increased energy expenditure in myeloid cell FoxO1–knockout mice on a high-fat diet. When fed a NASH-inducing diet, myeloid cell FoxO1–knockout mice were protected from developing NASH, culminating in a reduction in hepatic inflammation, steatosis, and fibrosis. Mechanistically, FoxO1 counteracts Stat6 to skew macrophage polarization from M2 toward the M1 signature to perpetuate hepatic inflammation in NASH. FoxO1 appears to be a pivotal mediator of macrophage activation in response to overnutrition and a therapeutic target for ameliorating hepatic inflammation to stem the disease progression from benign steatosis to NASH.

Authors

Sojin Lee, Taofeek O. Usman, Jun Yamauchi, Goma Chhetri, Xingchun Wang, Gina M. Coudriet, Cuiling Zhu, Jingyang Gao, Riley McConnell, Kyler Krantz, Dhivyaa Rajasundaram, Sucha Singh, Jon Piganelli, Alina Ostrowska, Alejandro Soto-Gutierrez, Satdarshan P. Monga, Aatur D. Singhi, Radhika Muzumdar, Allan Tsung, H. Henry Dong

×

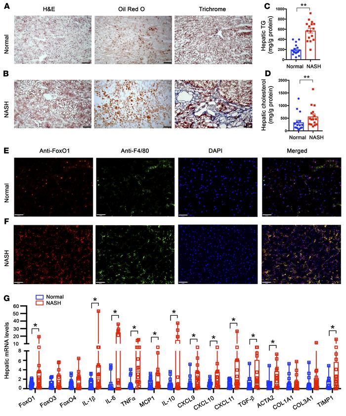
Figure 9

FOXO1 is deregulated in hepatic macrophages of humans with NASH.

Options: View larger image (or click on image) Download as PowerPoint
FOXO1 is deregulated in hepatic macrophages of humans with NASH.
Liver b...
Liver biopsies from humans without NASH (normal, n = 16) and with advanced NASH (NASH, n = 16) were examined for FOXO1 expression in hepatic macrophages. (A) Liver biopsies from normal subjects were stained with H&E, Oil Red O, and trichrome (original magnification, ×10). Scale bars: 100 μm. (B) Liver biopsies from patients with NASH were stained with H&E, Oil Red O, and trichrome (original magnification, ×10). Scale bars: 100 μm. (C) Hepatic TG content. (D) Hepatic cholesterol content. (E) Anti-FOXO1 and anti-F4/80 dual immunohistochemistry of liver biopsies from normal subjects (original magnification, ×20). Scale bars: 50 μm. (F) Anti-FOXO1 and anti-F4/80 dual immunohistochemistry of liver biopsies from patients with NASH (original magnification, ×20). Scale bars: 50 μm. (G) Hepatic mRNA levels of liver biopsies of normal and NASH subjects, as determined by real-time qRT-PCR assay. Data are expressed as mean ± SEM (n = 16). Statistical analysis in C was performed using a 2-tailed, unpaired t test, and in D and G using a 1-tailed, unpaired t test. *P < 0.05, **P < 0.01.

Copyright © 2026 American Society for Clinical Investigation
ISSN: 0021-9738 (print), 1558-8238 (online)

Sign up for email alerts