Go to JCI Insight
  • About
  • Editors
  • Consulting Editors
  • For authors
  • Publication ethics
  • Publication alerts by email
  • Advertising
  • Job board
  • Contact
  • Clinical Research and Public Health
  • Current issue
  • Past issues
  • By specialty
    • COVID-19
    • Cardiology
    • Gastroenterology
    • Immunology
    • Metabolism
    • Nephrology
    • Neuroscience
    • Oncology
    • Pulmonology
    • Vascular biology
    • All ...
  • Videos
    • ASCI Milestone Awards
    • Video Abstracts
    • Conversations with Giants in Medicine
  • Reviews
    • View all reviews ...
    • Clinical innovation and scientific progress in GLP-1 medicine (Nov 2025)
    • Pancreatic Cancer (Jul 2025)
    • Complement Biology and Therapeutics (May 2025)
    • Evolving insights into MASLD and MASH pathogenesis and treatment (Apr 2025)
    • Microbiome in Health and Disease (Feb 2025)
    • Substance Use Disorders (Oct 2024)
    • Clonal Hematopoiesis (Oct 2024)
    • View all review series ...
  • Viewpoint
  • Collections
    • In-Press Preview
    • Clinical Research and Public Health
    • Research Letters
    • Letters to the Editor
    • Editorials
    • Commentaries
    • Editor's notes
    • Reviews
    • Viewpoints
    • 100th anniversary
    • Top read articles

  • Current issue
  • Past issues
  • Specialties
  • Reviews
  • Review series
  • ASCI Milestone Awards
  • Video Abstracts
  • Conversations with Giants in Medicine
  • In-Press Preview
  • Clinical Research and Public Health
  • Research Letters
  • Letters to the Editor
  • Editorials
  • Commentaries
  • Editor's notes
  • Reviews
  • Viewpoints
  • 100th anniversary
  • Top read articles
  • About
  • Editors
  • Consulting Editors
  • For authors
  • Publication ethics
  • Publication alerts by email
  • Advertising
  • Job board
  • Contact
An Asia-specific variant of human IgG1 represses colorectal tumorigenesis by shaping the tumor microenvironment
Bing Yang, Zhen Zhang, Xiangjun Chen, Xu-Yan Wang, Shishang Qin, Liaoqi Du, Changjiang Yang, Liyu Zhu, Wenbo Sun, Yongjie Zhu, Qinwen Zheng, Shidong Zhao, Quan Wang, Long Zhao, Yilin Lin, Jinghe Huang, Fan Wu, Lu Lu, Fei Wang, Wenjie Zheng, Xiao-Hua Zhou, Xiaozhen Zhao, Ziye Wang, Sun Xiao-Lin, Yingjiang Ye, Shan Wang, Zhanguo Li, Hai Qi, Zemin Zhang, Dong-Ming Kuang, Lei Zhang, Zhanlong Shen, Wanli Liu
Bing Yang, Zhen Zhang, Xiangjun Chen, Xu-Yan Wang, Shishang Qin, Liaoqi Du, Changjiang Yang, Liyu Zhu, Wenbo Sun, Yongjie Zhu, Qinwen Zheng, Shidong Zhao, Quan Wang, Long Zhao, Yilin Lin, Jinghe Huang, Fan Wu, Lu Lu, Fei Wang, Wenjie Zheng, Xiao-Hua Zhou, Xiaozhen Zhao, Ziye Wang, Sun Xiao-Lin, Yingjiang Ye, Shan Wang, Zhanguo Li, Hai Qi, Zemin Zhang, Dong-Ming Kuang, Lei Zhang, Zhanlong Shen, Wanli Liu
View: Text | PDF
Research Article Immunology Oncology

An Asia-specific variant of human IgG1 represses colorectal tumorigenesis by shaping the tumor microenvironment

  • Text
  • PDF
Abstract

Emerging studies have focused on ways to treat cancers by modulating T cell activation. However, whether B cell receptor signaling in the tumor microenvironment (TME) can be harnessed for immunotherapy is unclear. Here, we report that an Asia-specific variant of human IgG1 containing a Gly396 to Arg396 substitution (hIgG1-G396R) conferred improved survival of patients with colorectal cancer (CRC). Mice with knockin of the murine functional homolog mIgG2c-G400R recapitulated the alleviated tumorigenesis and progression in murine colon carcinoma models. Immune profiling of the TME revealed broad mobilizations of IgG1+ plasma cells, CD8+ T cells, CD103+ DCs, and active tertiary lymphoid structure formation, suggesting an effective antitumor microenvironment in hIgG1-G396R CRC patients. Mechanistically, this variant potentiated tumor-associated antigen–specific (TAA-specific) plasma cell differentiation and thus antibody production. These elevated TAA-specific IgG2c antibodies in turn efficiently boosted the antibody-dependent tumor cell phagocytosis and TAA presentation to effector CD8+ T cells. Notably, adoptive transfer of TAA-specific class-switched memory B cells harboring this variant exhibited therapeutic efficacy in murine tumor models, indicating their clinical potential. All these results prompted a prospective investigation of hIgG1-G396R in patients with CRC as a biomarker for clinical prognosis and demonstrated that manipulating the functionality of IgG1+ memory B cells in tumors could improve immunotherapy outcomes.

Authors

Bing Yang, Zhen Zhang, Xiangjun Chen, Xu-Yan Wang, Shishang Qin, Liaoqi Du, Changjiang Yang, Liyu Zhu, Wenbo Sun, Yongjie Zhu, Qinwen Zheng, Shidong Zhao, Quan Wang, Long Zhao, Yilin Lin, Jinghe Huang, Fan Wu, Lu Lu, Fei Wang, Wenjie Zheng, Xiao-Hua Zhou, Xiaozhen Zhao, Ziye Wang, Sun Xiao-Lin, Yingjiang Ye, Shan Wang, Zhanguo Li, Hai Qi, Zemin Zhang, Dong-Ming Kuang, Lei Zhang, Zhanlong Shen, Wanli Liu

×

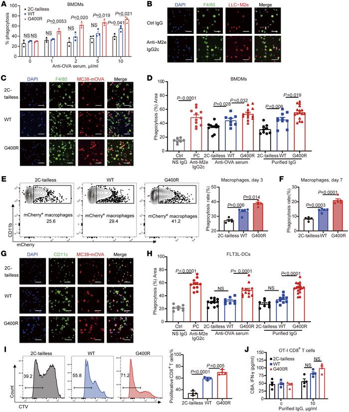
Figure 7

Enhanced ADCP activity and CD8+ T cell priming are mediated by tumor-specific antibodies.

Options: View larger image (or click on image) Download as PowerPoint
Enhanced ADCP activity and CD8+ T cell priming are mediated by tumor-spe...
(A) Comparison of ADCP activities of necrotic tumor cells by BMDMs using serum samples from OVA-immunized mIgG2c-tailless, WT, and mIgG2c-G400R mice, detected by flow cytometry. (B and C) Assessment of the ADCP efficiency of BMDMs after coculture by fluorescence staining. Nuclei marked by DAPI staining (blue), macrophages labeled with F4/80-FITC (green), and engulfed tumor cells labeled with mCherry (red). Scale bars: 50 μm. (D) Percentage phagocytosis of tumor cells by BMDMs was analyzed based on the results from B and C. (E and F) Measurement of phagocytosis rates in vivo by MC38-mOVA tumor-infiltrating macrophages on (E) day 3 and (F) day 7. Phagocytizing macrophages were defined as CD11b+F4/80+mCherry+ cells and were measured with flow cytometry. (G) Representative confocal fluorescence images showing the process of phagocytosis mediated by FLT3L-DCs in the presence of tumor cell–specific antibody. Nuclei marked by DAPI staining (blue), DCs stained with CD11c-FITC (green), and tumor cells labeled with mCherry (red). Scale bars: 50 μm. (H) The percentages of mCherry+ DCs were recorded and used to calculate the levels of phagocytosis. (I) Quantification of CTV-labeled OT-I CD8+ T cells that had been cocultured with antibody-coated tumor cell–primed DCs. CD8+ T cells with low CTV staining indicate proliferating OT-I CD8+ T cells. (J) Production of IFN-γ by OT-I CD8+ T cells after coculturing with tumor-primed FLT3L-DCs, detected by IFN-γ cytometric bead array (CBA). One of 3 representative experiments is shown. Statistical significance was determined using 1-way ANOVA. Data are presented as the mean ± SEM.

Copyright © 2026 American Society for Clinical Investigation
ISSN: 0021-9738 (print), 1558-8238 (online)

Sign up for email alerts