Go to JCI Insight
  • About
  • Editors
  • Consulting Editors
  • For authors
  • Publication ethics
  • Publication alerts by email
  • Advertising
  • Job board
  • Contact
  • Clinical Research and Public Health
  • Current issue
  • Past issues
  • By specialty
    • COVID-19
    • Cardiology
    • Gastroenterology
    • Immunology
    • Metabolism
    • Nephrology
    • Neuroscience
    • Oncology
    • Pulmonology
    • Vascular biology
    • All ...
  • Videos
    • ASCI Milestone Awards
    • Video Abstracts
    • Conversations with Giants in Medicine
  • Reviews
    • View all reviews ...
    • Clinical innovation and scientific progress in GLP-1 medicine (Nov 2025)
    • Pancreatic Cancer (Jul 2025)
    • Complement Biology and Therapeutics (May 2025)
    • Evolving insights into MASLD and MASH pathogenesis and treatment (Apr 2025)
    • Microbiome in Health and Disease (Feb 2025)
    • Substance Use Disorders (Oct 2024)
    • Clonal Hematopoiesis (Oct 2024)
    • View all review series ...
  • Viewpoint
  • Collections
    • In-Press Preview
    • Clinical Research and Public Health
    • Research Letters
    • Letters to the Editor
    • Editorials
    • Commentaries
    • Editor's notes
    • Reviews
    • Viewpoints
    • 100th anniversary
    • Top read articles

  • Current issue
  • Past issues
  • Specialties
  • Reviews
  • Review series
  • ASCI Milestone Awards
  • Video Abstracts
  • Conversations with Giants in Medicine
  • In-Press Preview
  • Clinical Research and Public Health
  • Research Letters
  • Letters to the Editor
  • Editorials
  • Commentaries
  • Editor's notes
  • Reviews
  • Viewpoints
  • 100th anniversary
  • Top read articles
  • About
  • Editors
  • Consulting Editors
  • For authors
  • Publication ethics
  • Publication alerts by email
  • Advertising
  • Job board
  • Contact
An Asia-specific variant of human IgG1 represses colorectal tumorigenesis by shaping the tumor microenvironment
Bing Yang, Zhen Zhang, Xiangjun Chen, Xu-Yan Wang, Shishang Qin, Liaoqi Du, Changjiang Yang, Liyu Zhu, Wenbo Sun, Yongjie Zhu, Qinwen Zheng, Shidong Zhao, Quan Wang, Long Zhao, Yilin Lin, Jinghe Huang, Fan Wu, Lu Lu, Fei Wang, Wenjie Zheng, Xiao-Hua Zhou, Xiaozhen Zhao, Ziye Wang, Sun Xiao-Lin, Yingjiang Ye, Shan Wang, Zhanguo Li, Hai Qi, Zemin Zhang, Dong-Ming Kuang, Lei Zhang, Zhanlong Shen, Wanli Liu
Bing Yang, Zhen Zhang, Xiangjun Chen, Xu-Yan Wang, Shishang Qin, Liaoqi Du, Changjiang Yang, Liyu Zhu, Wenbo Sun, Yongjie Zhu, Qinwen Zheng, Shidong Zhao, Quan Wang, Long Zhao, Yilin Lin, Jinghe Huang, Fan Wu, Lu Lu, Fei Wang, Wenjie Zheng, Xiao-Hua Zhou, Xiaozhen Zhao, Ziye Wang, Sun Xiao-Lin, Yingjiang Ye, Shan Wang, Zhanguo Li, Hai Qi, Zemin Zhang, Dong-Ming Kuang, Lei Zhang, Zhanlong Shen, Wanli Liu
View: Text | PDF
Research Article Immunology Oncology

An Asia-specific variant of human IgG1 represses colorectal tumorigenesis by shaping the tumor microenvironment

  • Text
  • PDF
Abstract

Emerging studies have focused on ways to treat cancers by modulating T cell activation. However, whether B cell receptor signaling in the tumor microenvironment (TME) can be harnessed for immunotherapy is unclear. Here, we report that an Asia-specific variant of human IgG1 containing a Gly396 to Arg396 substitution (hIgG1-G396R) conferred improved survival of patients with colorectal cancer (CRC). Mice with knockin of the murine functional homolog mIgG2c-G400R recapitulated the alleviated tumorigenesis and progression in murine colon carcinoma models. Immune profiling of the TME revealed broad mobilizations of IgG1+ plasma cells, CD8+ T cells, CD103+ DCs, and active tertiary lymphoid structure formation, suggesting an effective antitumor microenvironment in hIgG1-G396R CRC patients. Mechanistically, this variant potentiated tumor-associated antigen–specific (TAA-specific) plasma cell differentiation and thus antibody production. These elevated TAA-specific IgG2c antibodies in turn efficiently boosted the antibody-dependent tumor cell phagocytosis and TAA presentation to effector CD8+ T cells. Notably, adoptive transfer of TAA-specific class-switched memory B cells harboring this variant exhibited therapeutic efficacy in murine tumor models, indicating their clinical potential. All these results prompted a prospective investigation of hIgG1-G396R in patients with CRC as a biomarker for clinical prognosis and demonstrated that manipulating the functionality of IgG1+ memory B cells in tumors could improve immunotherapy outcomes.

Authors

Bing Yang, Zhen Zhang, Xiangjun Chen, Xu-Yan Wang, Shishang Qin, Liaoqi Du, Changjiang Yang, Liyu Zhu, Wenbo Sun, Yongjie Zhu, Qinwen Zheng, Shidong Zhao, Quan Wang, Long Zhao, Yilin Lin, Jinghe Huang, Fan Wu, Lu Lu, Fei Wang, Wenjie Zheng, Xiao-Hua Zhou, Xiaozhen Zhao, Ziye Wang, Sun Xiao-Lin, Yingjiang Ye, Shan Wang, Zhanguo Li, Hai Qi, Zemin Zhang, Dong-Ming Kuang, Lei Zhang, Zhanlong Shen, Wanli Liu

×

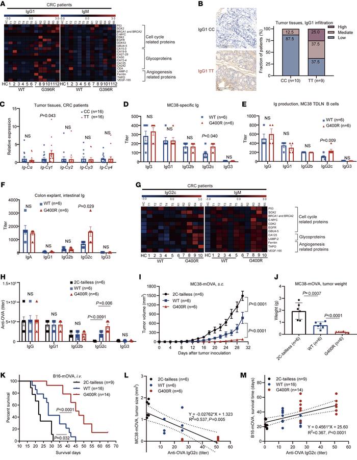
Figure 6

The hIgG1-G396R variant potentiates tumor-specific IgG antibody production.

Options: View larger image (or click on image) Download as PowerPoint
The hIgG1-G396R variant potentiates tumor-specific IgG antibody producti...
(A) Heatmap showing the detection of TAA- and autoantigen-specific IgG1 and IgM in the plasma samples of 12 CRC patients and 1 healthy donor. (B) Representative microphotographs of IgG1 IHC in tumor specimens from CRC patients. Scale bars: 200 μm. (C) The transcriptional levels of germline immunoglobulin α-chain constant region (Cα) and γ-chain constant region 1 (Cγ1), Cγ2, Cγ3, and Cγ4 in the tumor tissues of CRC patients, measured by RT-qPCR analyses. (D) Detection of MC38-specific IgG and IgG subclasses by ELISA in serum on day 20 after tumor inoculation. (E) Detection of IgG subclass secretion in supernatants of in vitro–activated MC38 TDLN B cells. (F) ELISA quantification of IgG subclasses and IgA in supernatants of colon explants isolated from CAC-bearing mice. (G) Heatmap showing the levels of IgG2c and IgM, which are specific for TAAs and autoantigens, in the serum samples of CAC-induced mice. (H) Detection of anti-OVA antibodies in serum from mIgG2c-tailless, WT, and mIgG2c-G400R mice on week 2 after recall immunization with OVA. (I) Tumor growth and (J) tumor weight of MC38-mOVA cells in OVA-immunized mIgG2c-tailless, WT, and mIgG2c-G400R mice. (K) Survival curves of OVA-immunized mice after intravenous injection of B16-mOVA tumor cells. (L) Linear regression analyses between the titer of OVA-specific IgG2c and MC38-mOVA tumor size, as indicated by solid lines. Dotted lines indicate 95%CI. (M) Linear regression analyses between the titer of OVA-specific IgG2c and survival day after intravenous injection of B16-mOVA tumor cells, as indicated by solid lines. Dotted lines indicate 95%CI. One of 3 representative experiments is shown (C–F and H–M). Statistical significance was determined using an unpaired, 2-tailed Student’s t test (B–F), 1-way ANOVA (H and J), 2-way ANOVA (I), log-rank test (K), or linear regression (L and M). Data are presented as the mean ± SEM. NS, not significant.

Copyright © 2026 American Society for Clinical Investigation
ISSN: 0021-9738 (print), 1558-8238 (online)

Sign up for email alerts