Go to JCI Insight
  • About
  • Editors
  • Consulting Editors
  • For authors
  • Publication ethics
  • Publication alerts by email
  • Advertising
  • Job board
  • Contact
  • Clinical Research and Public Health
  • Current issue
  • Past issues
  • By specialty
    • COVID-19
    • Cardiology
    • Gastroenterology
    • Immunology
    • Metabolism
    • Nephrology
    • Neuroscience
    • Oncology
    • Pulmonology
    • Vascular biology
    • All ...
  • Videos
    • Conversations with Giants in Medicine
    • Video Abstracts
  • Reviews
    • View all reviews ...
    • Clinical innovation and scientific progress in GLP-1 medicine (Nov 2025)
    • Pancreatic Cancer (Jul 2025)
    • Complement Biology and Therapeutics (May 2025)
    • Evolving insights into MASLD and MASH pathogenesis and treatment (Apr 2025)
    • Microbiome in Health and Disease (Feb 2025)
    • Substance Use Disorders (Oct 2024)
    • Clonal Hematopoiesis (Oct 2024)
    • View all review series ...
  • Viewpoint
  • Collections
    • In-Press Preview
    • Clinical Research and Public Health
    • Research Letters
    • Letters to the Editor
    • Editorials
    • Commentaries
    • Editor's notes
    • Reviews
    • Viewpoints
    • 100th anniversary
    • Top read articles

  • Current issue
  • Past issues
  • Specialties
  • Reviews
  • Review series
  • Conversations with Giants in Medicine
  • Video Abstracts
  • In-Press Preview
  • Clinical Research and Public Health
  • Research Letters
  • Letters to the Editor
  • Editorials
  • Commentaries
  • Editor's notes
  • Reviews
  • Viewpoints
  • 100th anniversary
  • Top read articles
  • About
  • Editors
  • Consulting Editors
  • For authors
  • Publication ethics
  • Publication alerts by email
  • Advertising
  • Job board
  • Contact
IL-9/STAT3/fatty acid oxidation–mediated lipid peroxidation contributes to Tc9 cell longevity and enhanced antitumor activity
Liuling Xiao, … , Jianfei Qian, Qing Yi
Liuling Xiao, … , Jianfei Qian, Qing Yi
Published February 22, 2022
Citation Information: J Clin Invest. 2022;132(7):e153247. https://doi.org/10.1172/JCI153247.
View: Text | PDF
Research Article Immunology Metabolism

IL-9/STAT3/fatty acid oxidation–mediated lipid peroxidation contributes to Tc9 cell longevity and enhanced antitumor activity

  • Text
  • PDF
Abstract

CD8+ T cell longevity regulated by metabolic activity plays important roles in cancer immunotherapy. Although in vitro–polarized, transferred IL-9–secreting CD8+ Tc9 (cytotoxic T lymphocyte subset 9) cells exert greater persistence and antitumor efficacy than Tc1 cells, the underlying mechanism remains unclear. Here, we show that tumor-infiltrating Tc9 cells display significantly lower lipid peroxidation than Tc1 cells in several mouse models, which is strongly correlated with their persistence. Using RNA-sequence and functional validation, we found that Tc9 cells exhibited unique lipid metabolic programs. Tc9 cell–derived IL-9 activated STAT3, upregulated fatty acid oxidation and mitochondrial activity, and rendered Tc9 cells with reduced lipid peroxidation and resistance to tumor- or ROS-induced ferroptosis in the tumor microenvironment. IL-9 signaling deficiency, inhibiting STAT3, or fatty acid oxidation increased lipid peroxidation and ferroptosis of Tc9 cells, resulting in impaired longevity and antitumor ability. Similarly, human Tc9 cells also exhibited lower lipid peroxidation than Tc1 cells and tumor-infiltrating CD8+ T cells expressed lower IL9 and higher lipid peroxidation– and ferroptosis-related genes than circulating CD8+ T cells in patients with melanoma. This study indicates that lipid peroxidation regulates Tc9 cell longevity and antitumor effects via the IL-9/STAT3/fatty acid oxidation pathway and regulating T cell lipid peroxidation can be used to enhance T cell–based immunotherapy in human cancer.

Authors

Liuling Xiao, Xingzhe Ma, Lingqun Ye, Pan Su, Wei Xiong, Enguang Bi, Qiang Wang, Miao Xian, Maojie Yang, Jianfei Qian, Qing Yi

×

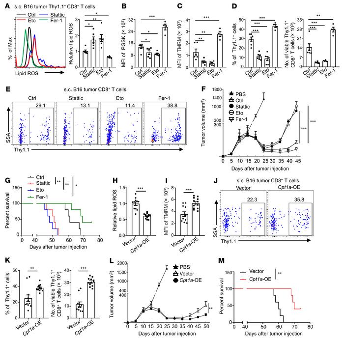
Figure 7

Inhibiting the STAT3/fatty acid oxidation pathway in Tc9 cells impairs their longevity and antitumor effects.

Options: View larger image (or click on image) Download as PowerPoint
Inhibiting the STAT3/fatty acid oxidation pathway in Tc9 cells impairs t...
(A–G) Thy1.1+ Pmel-1 Tc9 cells from WT mice were treated with or without Stattic (0.5 μM), etomoxir (Eto, 50 μM), or Fer-1 (5 μM) and injected into B16 tumor–bearing Thy1.2+ B6 mice with adjuvant treatments. Relative lipid ROS, iron level, TMRM intensity, Thy1.1+ percentages in CD8+ T cells, Thy1.1+CD8+ T cell numbers in tumors on day 45 after tumor injection (n = 4–6, two pooled independent experiments), and tumor growth and survival curve of treated mice (n = 5). (H–M) Thy1.1+ Pmel-1 Tc9 cells from WT mice transduced with vector or Cpt1a were injected into B16 tumor–bearing Thy1.2+ B6 mice with adjuvant treatments. Relative lipid ROS, TMRM intensity, Thy1.1+ percentages in CD8+ T cells, and Thy1.1+ CD8+ T cell numbers in tumors on day 45 after tumor injection (n = 11–12, two pooled independent experiments), tumor growth, and survival curve of treated mice (n = 5). Data are presented as mean ± SEM. Eto, etomoxir; OE, overexpressing. *P < 0.05; **P < 0.01; ***P < 0.001 by 1-way ANOVA followed by Dunnett’s test in A–D, 2-way ANOVA in F and L, log-rank (Mantel-Cox) test in G and M, and unpaired, 2-tailed Student’s t test in the other panels.

Copyright © 2025 American Society for Clinical Investigation
ISSN: 0021-9738 (print), 1558-8238 (online)

Sign up for email alerts