Go to JCI Insight
  • About
  • Editors
  • Consulting Editors
  • For authors
  • Publication ethics
  • Publication alerts by email
  • Advertising
  • Job board
  • Contact
  • Clinical Research and Public Health
  • Current issue
  • Past issues
  • By specialty
    • COVID-19
    • Cardiology
    • Gastroenterology
    • Immunology
    • Metabolism
    • Nephrology
    • Neuroscience
    • Oncology
    • Pulmonology
    • Vascular biology
    • All ...
  • Videos
    • ASCI Milestone Awards
    • Video Abstracts
    • Conversations with Giants in Medicine
  • Reviews
    • View all reviews ...
    • Clinical innovation and scientific progress in GLP-1 medicine (Nov 2025)
    • Pancreatic Cancer (Jul 2025)
    • Complement Biology and Therapeutics (May 2025)
    • Evolving insights into MASLD and MASH pathogenesis and treatment (Apr 2025)
    • Microbiome in Health and Disease (Feb 2025)
    • Substance Use Disorders (Oct 2024)
    • Clonal Hematopoiesis (Oct 2024)
    • View all review series ...
  • Viewpoint
  • Collections
    • In-Press Preview
    • Clinical Research and Public Health
    • Research Letters
    • Letters to the Editor
    • Editorials
    • Commentaries
    • Editor's notes
    • Reviews
    • Viewpoints
    • 100th anniversary
    • Top read articles

  • Current issue
  • Past issues
  • Specialties
  • Reviews
  • Review series
  • ASCI Milestone Awards
  • Video Abstracts
  • Conversations with Giants in Medicine
  • In-Press Preview
  • Clinical Research and Public Health
  • Research Letters
  • Letters to the Editor
  • Editorials
  • Commentaries
  • Editor's notes
  • Reviews
  • Viewpoints
  • 100th anniversary
  • Top read articles
  • About
  • Editors
  • Consulting Editors
  • For authors
  • Publication ethics
  • Publication alerts by email
  • Advertising
  • Job board
  • Contact
SARS-CoV-2–specific memory B cells can persist in the elderly who have lost detectable neutralizing antibodies
Anna Jeffery-Smith, Alice R. Burton, Sabela Lens, Chloe Rees-Spear, Jessica Davies, Monika Patel, Robin Gopal, Luke Muir, Felicity Aiano, Katie J. Doores, J. Yimmy Chow, Shamez N. Ladhani, Maria Zambon, Laura E. McCoy, Mala K. Maini
Anna Jeffery-Smith, Alice R. Burton, Sabela Lens, Chloe Rees-Spear, Jessica Davies, Monika Patel, Robin Gopal, Luke Muir, Felicity Aiano, Katie J. Doores, J. Yimmy Chow, Shamez N. Ladhani, Maria Zambon, Laura E. McCoy, Mala K. Maini
View: Text | PDF
Research Article Immunology

SARS-CoV-2–specific memory B cells can persist in the elderly who have lost detectable neutralizing antibodies

  • Text
  • PDF
Abstract

Memory B cells (MBCs) can provide a recall response able to supplement waning antibodies (Abs) with an affinity-matured response better able to neutralize variant viruses. We studied a cohort of elderly care home residents and younger staff (median age of 87 years and 56 years, respectively), who had survived COVID-19 outbreaks with only mild or asymptomatic infection. The cohort was selected because of its high proportion of individuals who had lost neutralizing antibodies (nAbs), thus allowing us to specifically investigate the reserve immunity from SARS-CoV-2–specific MBCs in this setting. Class-switched spike and receptor-binding domain (RBD) tetramer–binding MBCs persisted 5 months after mild or asymptomatic SARS-CoV-2 infection, irrespective of age. The majority of spike- and RBD-specific MBCs had a classical phenotype, but we found that activated MBCs, indicating possible ongoing antigenic stimulation or inflammation, were expanded in the elderly group. Spike- and RBD-specific MBCs remained detectable in the majority of individuals who had lost nAbs, although at lower frequencies and with a reduced IgG/IgA isotype ratio. Functional spike-, S1 subunit of the spike protein– (S1-), and RBD-specific recall was also detectable by enzyme-linked immune absorbent spot (ELISPOT) assay in some individuals who had lost nAbs, but was significantly impaired in the elderly. Our findings demonstrate that a reserve of SARS-CoV-2–specific MBCs persists beyond the loss of nAbs but highlight the need for careful monitoring of functional defects in spike- and RBD-specific B cell immunity in the elderly.

Authors

Anna Jeffery-Smith, Alice R. Burton, Sabela Lens, Chloe Rees-Spear, Jessica Davies, Monika Patel, Robin Gopal, Luke Muir, Felicity Aiano, Katie J. Doores, J. Yimmy Chow, Shamez N. Ladhani, Maria Zambon, Laura E. McCoy, Mala K. Maini

×

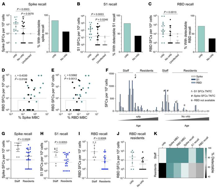
Figure 4

Elderly individuals maintain some functional spike- and RBD-specific B cells at reduced frequency compared with younger care home staff.

Options: View larger image (or click on image) Download as PowerPoint
Elderly individuals maintain some functional spike- and RBD-specific B c...
(A–C) Left panels: SFCs/106 PBMCs for infected individuals with nAbs or no nAbs at 5 months and for uninfected controls. Right panels: Proportion of infected individuals with detectable recall responses for (A) spike (nAbs, n = 14; no nAbs, n = 18; uninfected, n = 10), (B) S1 (nAbs, n = 14; no nAbs, n = 18; uninfected, n = 10), and (C) RBD protein (nAbs, n = 14; no nAbs, n = 16; uninfected, n = 10). (D and E) Correlation between RBD SFCs/106 PBMCs and frequency of (D) spike-specific and (E) RBD-specific MBCs for those with (green) or without (black) nAbs. (F) SFCs/106 PBMCs indicating recall responses for spike (gray), S1 (dark blue), and RBD (pale blue) per individual, stratified by nAb (n = 14) and no nAb (n = 18) status at 5 months and ordered by increasing age. (G–I) SFCs/106 PBMCs for infected staff members and residents indicating recall responses for (G) spike (staff, n = 9; residents, n = 23), (H) S1 (staff, n = 9; residents, n = 23), and (I) RBD (staff, n = 9; residents, n = 21). (J) RBD SFCs/106 PBMCs for infected residents with nAbs (n = 8) or no nAbs (n = 12) at 5 months. (K) Summary heatmap of the proportion of staff members and residents with nAbs, spike- and RBD-specific MBCs by flow cytometry, and spike, S1, and RBD recall by ELISPOT at 5 months. Bars in A–C (left panels) and G–J indicate the median and IQR; dashed lines indicate the threshold for seronegative and pre-pandemic controls. Statistical significance in A–C (left panels) was determined by Kruskal-Wallis test with Dunn’s correction. Statistical significance in A–C (right panels) was determined by Fisher’s exact test; (A) P = 0.3413, (B) P = 0.3926, and (C) P = 0.1870. (D and E) Dot-outlined boxes indicate individuals with a discordant MBC and ELISPOT response. Statistical significance was determined by Spearman’s rank correlation. (G–J) Statistical significance was evaluated by Mann-Whitney U test. (A, B, G, and H) Inverted triangles indicate TNTC responses, with the maximal response observed assigned. (F) Δ indicates S1 SFCs TNTC; # indicates spike SFCs TNTC; and θ indicates that RBD counts were unavailable. Individuals with zero response were assigned a value of 1 for logarithmic plotting; statistical analysis was performed using original values.

Copyright © 2026 American Society for Clinical Investigation
ISSN: 0021-9738 (print), 1558-8238 (online)

Sign up for email alerts