Go to JCI Insight
  • About
  • Editors
  • Consulting Editors
  • For authors
  • Publication ethics
  • Publication alerts by email
  • Advertising
  • Job board
  • Contact
  • Clinical Research and Public Health
  • Current issue
  • Past issues
  • By specialty
    • COVID-19
    • Cardiology
    • Gastroenterology
    • Immunology
    • Metabolism
    • Nephrology
    • Neuroscience
    • Oncology
    • Pulmonology
    • Vascular biology
    • All ...
  • Videos
    • ASCI Milestone Awards
    • Video Abstracts
    • Conversations with Giants in Medicine
  • Reviews
    • View all reviews ...
    • Clinical innovation and scientific progress in GLP-1 medicine (Nov 2025)
    • Pancreatic Cancer (Jul 2025)
    • Complement Biology and Therapeutics (May 2025)
    • Evolving insights into MASLD and MASH pathogenesis and treatment (Apr 2025)
    • Microbiome in Health and Disease (Feb 2025)
    • Substance Use Disorders (Oct 2024)
    • Clonal Hematopoiesis (Oct 2024)
    • View all review series ...
  • Viewpoint
  • Collections
    • In-Press Preview
    • Clinical Research and Public Health
    • Research Letters
    • Letters to the Editor
    • Editorials
    • Commentaries
    • Editor's notes
    • Reviews
    • Viewpoints
    • 100th anniversary
    • Top read articles

  • Current issue
  • Past issues
  • Specialties
  • Reviews
  • Review series
  • ASCI Milestone Awards
  • Video Abstracts
  • Conversations with Giants in Medicine
  • In-Press Preview
  • Clinical Research and Public Health
  • Research Letters
  • Letters to the Editor
  • Editorials
  • Commentaries
  • Editor's notes
  • Reviews
  • Viewpoints
  • 100th anniversary
  • Top read articles
  • About
  • Editors
  • Consulting Editors
  • For authors
  • Publication ethics
  • Publication alerts by email
  • Advertising
  • Job board
  • Contact
Breast cancer–derived GM-CSF regulates arginase 1 in myeloid cells to promote an immunosuppressive microenvironment
Xinming Su, Yalin Xu, Gregory C. Fox, Jingyu Xiang, Kristin A. Kwakwa, Jennifer L. Davis, Jad I. Belle, Wen-Chih Lee, Wing H. Wong, Francesca Fontana, Leonel F. Hernandez-Aya, Takayuki Kobayashi, Helen M. Tomasson, Junyi Su, Suzanne J. Bakewell, Sheila A. Stewart, Christopher Egbulefu, Partha Karmakar, Melisa A. Meyer, Deborah J. Veis, David G. DeNardo, Gregory M. Lanza, Samuel Achilefu, Katherine N. Weilbaecher
Xinming Su, Yalin Xu, Gregory C. Fox, Jingyu Xiang, Kristin A. Kwakwa, Jennifer L. Davis, Jad I. Belle, Wen-Chih Lee, Wing H. Wong, Francesca Fontana, Leonel F. Hernandez-Aya, Takayuki Kobayashi, Helen M. Tomasson, Junyi Su, Suzanne J. Bakewell, Sheila A. Stewart, Christopher Egbulefu, Partha Karmakar, Melisa A. Meyer, Deborah J. Veis, David G. DeNardo, Gregory M. Lanza, Samuel Achilefu, Katherine N. Weilbaecher
View: Text | PDF
Research Article Immunology Oncology

Breast cancer–derived GM-CSF regulates arginase 1 in myeloid cells to promote an immunosuppressive microenvironment

  • Text
  • PDF
Abstract

Tumor-infiltrating myeloid cells contribute to the development of the immunosuppressive tumor microenvironment. Myeloid cell expression of arginase 1 (ARG1) promotes a protumor phenotype by inhibiting T cell function and depleting extracellular l-arginine, but the mechanism underlying this expression, especially in breast cancer, is poorly understood. In breast cancer clinical samples and in our mouse models, we identified tumor-derived GM-CSF as the primary regulator of myeloid cell ARG1 expression and local immune suppression through a gene-KO screen of breast tumor cell–produced factors. The induction of myeloid cell ARG1 required GM-CSF and a low pH environment. GM-CSF signaling through STAT3 and p38 MAPK and acid signaling through cAMP were required to activate myeloid cell ARG1 expression in a STAT6-independent manner. Importantly, breast tumor cell–derived GM-CSF promoted tumor progression by inhibiting host antitumor immunity, driving a significant accumulation of ARG1-expressing myeloid cells compared with lung and melanoma tumors with minimal GM-CSF expression. Blockade of tumoral GM-CSF enhanced the efficacy of tumor-specific adoptive T cell therapy and immune checkpoint blockade. Taken together, we show that breast tumor cell–derived GM-CSF contributes to the development of the immunosuppressive breast cancer microenvironment by regulating myeloid cell ARG1 expression and can be targeted to enhance breast cancer immunotherapy.

Authors

Xinming Su, Yalin Xu, Gregory C. Fox, Jingyu Xiang, Kristin A. Kwakwa, Jennifer L. Davis, Jad I. Belle, Wen-Chih Lee, Wing H. Wong, Francesca Fontana, Leonel F. Hernandez-Aya, Takayuki Kobayashi, Helen M. Tomasson, Junyi Su, Suzanne J. Bakewell, Sheila A. Stewart, Christopher Egbulefu, Partha Karmakar, Melisa A. Meyer, Deborah J. Veis, David G. DeNardo, Gregory M. Lanza, Samuel Achilefu, Katherine N. Weilbaecher

×

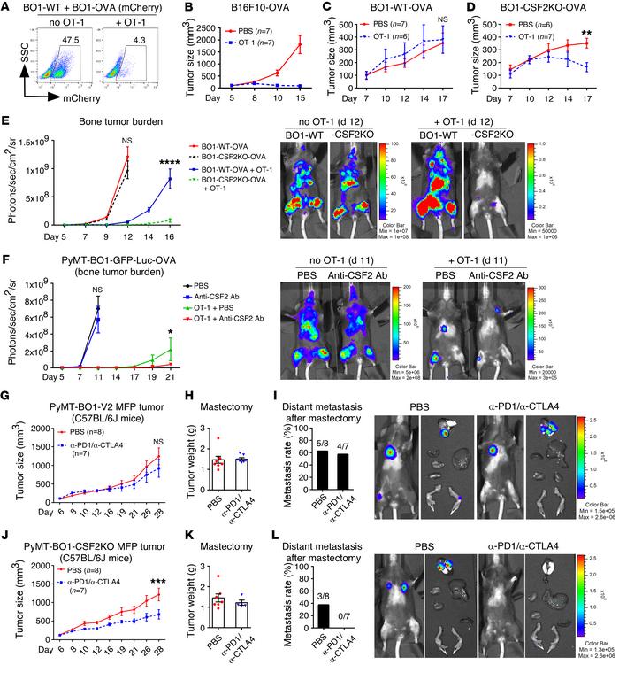
Figure 8

Disruption of tumor cell–produced GM-CSF enhances breast cancer immune therapy.

Options: View larger image (or click on image) Download as PowerPoint
Disruption of tumor cell–produced GM-CSF enhances breast cancer immune t...
(A) BO1 cells (GFP+) were cocultured with BO1-OVA cells (GFP+ mCherry+) at a 1:1 ratio, and then OT-1 T cells were added for 16 hours and analyzed by FACS. (B) B16F10-OVA cells (1 × 106) were subcutaneously injected into C57BL/6J mice. On day 5, one group of mice was treated with 5 × 106 in vitro–expanded OT-1 T cells via intravenous injection. Tumor size was measured by digital calipers. (C and D) PyMT-BO1-WT-OVA or PyMT-BO1-CSF2–KO-OVA breast tumor cells (1 × 105) were inoculated with PBS and injected into MFP tissue. On day 7, OT-1 T cells (5 × 106) were intravenously injected. (E) PyMT-BO1-WT-OVA or PyMT-BO1-CSF2–KO-OVA breast tumor cells (1 × 105) were intracardially injected into 6-week-old female C57BL/6J mice (n = 5–6). On day 5, OT-1 T cells (5 × 106) were intravenously injected. Representative BLI images on day 12 are shown. (F) PyMT-BO1-OVA breast tumor cells (1 × 105) were intracardially injected into 6-week-old female C57BL/6J mice (n = 5–6). On days 5, 7, and 11, anti-CSF2 antibodies were intravenously injected into mice in the antibody treatment groups. On day 5, OT-1 T cells (5 × 106) were intravenously injected. Representative BLI images on day 12 are shown. (G) PyMT-BO1-V2 breast tumor cells (1 × 105) were injected into MFP tissue of 8-week-old female C57BL/6J mice. On days 6, 8, and 10, anti–PD-1 and anti-CTLA4 antibodies (2.5 mg/kg) were intravenously injected. (H) Primary tumor mastectomies were performed when the tumor size reached 1200 mm3. The primary tumor weight after mastectomy is shown. (I) Four weeks after primary tumor mastectomy, distant metastasis was detected by BLI. The rate of metastatic events and representative BLI images are shown. (J–L) The same experiments were performed using PyMT-BO1-CSF2KO breast tumor cells. Data are shown as the mean ± SEM. *P < 0.05, **P < 0.01, ***P < 0.001, and ****P < 0.0001, by 2-way ANOVA.

Copyright © 2026 American Society for Clinical Investigation
ISSN: 0021-9738 (print), 1558-8238 (online)

Sign up for email alerts