Go to JCI Insight
  • About
  • Editors
  • Consulting Editors
  • For authors
  • Publication ethics
  • Publication alerts by email
  • Advertising
  • Job board
  • Contact
  • Clinical Research and Public Health
  • Current issue
  • Past issues
  • By specialty
    • COVID-19
    • Cardiology
    • Gastroenterology
    • Immunology
    • Metabolism
    • Nephrology
    • Neuroscience
    • Oncology
    • Pulmonology
    • Vascular biology
    • All ...
  • Videos
    • Conversations with Giants in Medicine
    • Video Abstracts
  • Reviews
    • View all reviews ...
    • Clinical innovation and scientific progress in GLP-1 medicine (Nov 2025)
    • Pancreatic Cancer (Jul 2025)
    • Complement Biology and Therapeutics (May 2025)
    • Evolving insights into MASLD and MASH pathogenesis and treatment (Apr 2025)
    • Microbiome in Health and Disease (Feb 2025)
    • Substance Use Disorders (Oct 2024)
    • Clonal Hematopoiesis (Oct 2024)
    • View all review series ...
  • Viewpoint
  • Collections
    • In-Press Preview
    • Clinical Research and Public Health
    • Research Letters
    • Letters to the Editor
    • Editorials
    • Commentaries
    • Editor's notes
    • Reviews
    • Viewpoints
    • 100th anniversary
    • Top read articles

  • Current issue
  • Past issues
  • Specialties
  • Reviews
  • Review series
  • Conversations with Giants in Medicine
  • Video Abstracts
  • In-Press Preview
  • Clinical Research and Public Health
  • Research Letters
  • Letters to the Editor
  • Editorials
  • Commentaries
  • Editor's notes
  • Reviews
  • Viewpoints
  • 100th anniversary
  • Top read articles
  • About
  • Editors
  • Consulting Editors
  • For authors
  • Publication ethics
  • Publication alerts by email
  • Advertising
  • Job board
  • Contact
Tumor genotype dictates radiosensitization after Atm deletion in primary brainstem glioma models
Katherine Deland, Bryce F. Starr, Joshua S. Mercer, Jovita Byemerwa, Donna M. Crabtree, Nerissa T. Williams, Lixia Luo, Yan Ma, Mark Chen, Oren J. Becher, David G. Kirsch
Katherine Deland, Bryce F. Starr, Joshua S. Mercer, Jovita Byemerwa, Donna M. Crabtree, Nerissa T. Williams, Lixia Luo, Yan Ma, Mark Chen, Oren J. Becher, David G. Kirsch
View: Text | PDF
Research Article Oncology

Tumor genotype dictates radiosensitization after Atm deletion in primary brainstem glioma models

  • Text
  • PDF
Abstract

Diffuse intrinsic pontine glioma (DIPG) kills more children than any other type of brain tumor. Despite clinical trials testing many chemotherapeutic agents, palliative radiotherapy remains the standard treatment. Here, we utilized Cre/loxP technology to show that deleting Ataxia telangiectasia mutated (Atm) in primary mouse models of DIPG can enhance tumor radiosensitivity. Genetic deletion of Atm improved survival of mice with p53-deficient but not p53 wild-type gliomas after radiotherapy. Similar to patients with DIPG, mice with p53 wild-type tumors had improved survival after radiotherapy independent of Atm deletion. Primary p53 wild-type tumor cell lines induced proapoptotic genes after radiation and repressed the NRF2 target, NAD(P)H quinone dehydrogenase 1 (Nqo1). Tumors lacking p53 and Ink4a/Arf expressed the highest level of Nqo1 and were most resistant to radiation, but deletion of Atm enhanced the radiation response. These results suggest that tumor genotype may determine whether inhibition of ATM during radiotherapy will be an effective clinical approach to treat DIPGs.

Authors

Katherine Deland, Bryce F. Starr, Joshua S. Mercer, Jovita Byemerwa, Donna M. Crabtree, Nerissa T. Williams, Lixia Luo, Yan Ma, Mark Chen, Oren J. Becher, David G. Kirsch

×

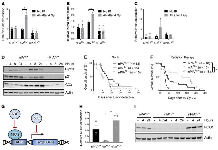
Figure 5

p53 signaling mediates radiosensitivity of Ink4a/Arf-deficient gliomas.

Options: View larger image (or click on image) Download as PowerPoint
p53 signaling mediates radiosensitivity of Ink4a/Arf-deficient gliomas.
...
Expression of the proapoptotic genes (A) Bax, (B) Puma, and (C) Noxa as quantified by real-time PCR in brainstem glioma cell lines 0 or 4 hours after 4 Gy. *P < 0.05 by 2-way ANOVA followed by Bonferroni’s multiple-comparison test. (D) Western blot showing protein levels of phosphorylated p53 (P-p53), p21, cleaved caspase-3 (CC3), and actin in nIAfl/+ (n = 2 cell lines) and nPIAfl/+ tumor cell lines at various time points after 4 Gy. Kaplan-Meier plot comparing the survival of nPAfl/+, nIAfl/+, and nPIAfl/+ mice after (E) tumor detection or (F) treatment with 3 daily fractions of 10 Gy delivered to the whole brain. Control nPAfl/+ and nIAfl/+ curves were taken from Figures 2 and 3. *P < 0.05 by log rank test. (G) Schematic depicting the negative regulation of the NRF2 signaling pathway by ARF and p53. ARF directly binds to NRF2 and prevents its association with the cognate ARE. p53 mediates transrepression of several NRF2 targets, including Nqo1, by binding to ARE-containing promoters. (H) Expression of Nqo1 in primary glioma cell lines as quantified by real-time PCR. *P < 0.05 by 1-way ANOVA followed by Tukey’s multiple-comparison test. (I) Western blot showing NQO1 and actin protein in nPAfl/+, nIAfl/+ (n = 2 cell lines), and nPIAfl/+ tumor cell lines after treatment with 4 Gy.

Copyright © 2025 American Society for Clinical Investigation
ISSN: 0021-9738 (print), 1558-8238 (online)

Sign up for email alerts