Go to JCI Insight
  • About
  • Editors
  • Consulting Editors
  • For authors
  • Publication ethics
  • Publication alerts by email
  • Advertising
  • Job board
  • Contact
  • Clinical Research and Public Health
  • Current issue
  • Past issues
  • By specialty
    • COVID-19
    • Cardiology
    • Gastroenterology
    • Immunology
    • Metabolism
    • Nephrology
    • Neuroscience
    • Oncology
    • Pulmonology
    • Vascular biology
    • All ...
  • Videos
    • ASCI Milestone Awards
    • Video Abstracts
    • Conversations with Giants in Medicine
  • Reviews
    • View all reviews ...
    • Clinical innovation and scientific progress in GLP-1 medicine (Nov 2025)
    • Pancreatic Cancer (Jul 2025)
    • Complement Biology and Therapeutics (May 2025)
    • Evolving insights into MASLD and MASH pathogenesis and treatment (Apr 2025)
    • Microbiome in Health and Disease (Feb 2025)
    • Substance Use Disorders (Oct 2024)
    • Clonal Hematopoiesis (Oct 2024)
    • View all review series ...
  • Viewpoint
  • Collections
    • In-Press Preview
    • Clinical Research and Public Health
    • Research Letters
    • Letters to the Editor
    • Editorials
    • Commentaries
    • Editor's notes
    • Reviews
    • Viewpoints
    • 100th anniversary
    • Top read articles

  • Current issue
  • Past issues
  • Specialties
  • Reviews
  • Review series
  • ASCI Milestone Awards
  • Video Abstracts
  • Conversations with Giants in Medicine
  • In-Press Preview
  • Clinical Research and Public Health
  • Research Letters
  • Letters to the Editor
  • Editorials
  • Commentaries
  • Editor's notes
  • Reviews
  • Viewpoints
  • 100th anniversary
  • Top read articles
  • About
  • Editors
  • Consulting Editors
  • For authors
  • Publication ethics
  • Publication alerts by email
  • Advertising
  • Job board
  • Contact
Arginine deprivation alters microglial polarity and synergizes with radiation to eradicate non-arginine-auxotrophic glioblastoma tumors
Nabil Hajji, Juan Garcia-Revilla, Manuel Sarmiento Soto, Richard Perryman, Jake Symington, Chad C. Quarles, Deborah R. Healey, Yijie Guo, Manuel Luis Orta-Vázquez, Santiago Mateos-Cordero, Khalid Shah, John Bomalaski, Giulio Anichini, Andreas G. Tzakos, Timothy Crook, Kevin O’Neill, Adrienne C. Scheck, Jose Luis Venero, Nelofer Syed
Nabil Hajji, Juan Garcia-Revilla, Manuel Sarmiento Soto, Richard Perryman, Jake Symington, Chad C. Quarles, Deborah R. Healey, Yijie Guo, Manuel Luis Orta-Vázquez, Santiago Mateos-Cordero, Khalid Shah, John Bomalaski, Giulio Anichini, Andreas G. Tzakos, Timothy Crook, Kevin O’Neill, Adrienne C. Scheck, Jose Luis Venero, Nelofer Syed
View: Text | PDF
Research Article Oncology

Arginine deprivation alters microglial polarity and synergizes with radiation to eradicate non-arginine-auxotrophic glioblastoma tumors

  • Text
  • PDF
Abstract

New approaches for the management of glioblastoma (GBM) are an urgent and unmet clinical need. Here, we illustrate that the efficacy of radiotherapy for GBM is strikingly potentiated by concomitant therapy with the arginine-depleting agent ADI-PEG20 in a non-arginine-auxotrophic cellular background (argininosuccinate synthetase 1 positive). Moreover, this combination led to durable and complete radiological and pathological response, with extended disease-free survival in an orthotopic immune-competent model of GBM, with no significant toxicity. ADI-PEG20 not only enhanced the cellular sensitivity of argininosuccinate synthetase 1–positive GBM to ionizing radiation by elevated production of nitric oxide (˙NO) and hence generation of cytotoxic peroxynitrites, but also promoted glioma-associated macrophage/microglial infiltration into tumors and turned their classical antiinflammatory (protumor) phenotype into a proinflammatory (antitumor) phenotype. Our results provide an effective, well-tolerated, and simple strategy to improve GBM treatment that merits consideration for early evaluation in clinical trials.

Authors

Nabil Hajji, Juan Garcia-Revilla, Manuel Sarmiento Soto, Richard Perryman, Jake Symington, Chad C. Quarles, Deborah R. Healey, Yijie Guo, Manuel Luis Orta-Vázquez, Santiago Mateos-Cordero, Khalid Shah, John Bomalaski, Giulio Anichini, Andreas G. Tzakos, Timothy Crook, Kevin O’Neill, Adrienne C. Scheck, Jose Luis Venero, Nelofer Syed

×

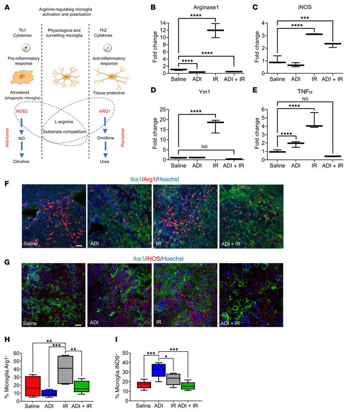
Figure 6

Arginine availability modulates microglial polarization.

Options: View larger image (or click on image) Download as PowerPoint
Arginine availability modulates microglial polarization.
(A) Schematic r...
(A) Schematic representation of hypothesized microglial activation and polarization by arginine availability. (B–E) qPCR analysis of Arg1, iNOS, Ym1, and Tnfa expression levels in tumor tissue. (F–I) Immunohistochemical assessment and quantification of microglial Arg1 and iNOS levels by Iba-1/Arg1 and Iba-1/iNOS costaining of free-floating sections. Scale bars: 100 μm. Data were analyzed using 1-way ANOVA. *P < 0.05, **P < 0.01, ***P < 0.001, ****P < 0.0001. NS, not significant.

Copyright © 2026 American Society for Clinical Investigation
ISSN: 0021-9738 (print), 1558-8238 (online)

Sign up for email alerts