Go to JCI Insight
  • About
  • Editors
  • Consulting Editors
  • For authors
  • Publication ethics
  • Publication alerts by email
  • Advertising
  • Job board
  • Contact
  • Clinical Research and Public Health
  • Current issue
  • Past issues
  • By specialty
    • COVID-19
    • Cardiology
    • Gastroenterology
    • Immunology
    • Metabolism
    • Nephrology
    • Neuroscience
    • Oncology
    • Pulmonology
    • Vascular biology
    • All ...
  • Videos
    • ASCI Milestone Awards
    • Video Abstracts
    • Conversations with Giants in Medicine
  • Reviews
    • View all reviews ...
    • Clinical innovation and scientific progress in GLP-1 medicine (Nov 2025)
    • Pancreatic Cancer (Jul 2025)
    • Complement Biology and Therapeutics (May 2025)
    • Evolving insights into MASLD and MASH pathogenesis and treatment (Apr 2025)
    • Microbiome in Health and Disease (Feb 2025)
    • Substance Use Disorders (Oct 2024)
    • Clonal Hematopoiesis (Oct 2024)
    • View all review series ...
  • Viewpoint
  • Collections
    • In-Press Preview
    • Clinical Research and Public Health
    • Research Letters
    • Letters to the Editor
    • Editorials
    • Commentaries
    • Editor's notes
    • Reviews
    • Viewpoints
    • 100th anniversary
    • Top read articles

  • Current issue
  • Past issues
  • Specialties
  • Reviews
  • Review series
  • ASCI Milestone Awards
  • Video Abstracts
  • Conversations with Giants in Medicine
  • In-Press Preview
  • Clinical Research and Public Health
  • Research Letters
  • Letters to the Editor
  • Editorials
  • Commentaries
  • Editor's notes
  • Reviews
  • Viewpoints
  • 100th anniversary
  • Top read articles
  • About
  • Editors
  • Consulting Editors
  • For authors
  • Publication ethics
  • Publication alerts by email
  • Advertising
  • Job board
  • Contact
Transcriptome-wide association analysis identifies DACH1 as a kidney disease risk gene that contributes to fibrosis
Tomohito Doke, Shizheng Huang, Chengxiang Qiu, Hongbo Liu, Yuting Guan, Hailong Hu, Ziyuan Ma, Junnan Wu, Zhen Miao, Xin Sheng, Jianfu Zhou, Aili Cao, Jianhua Li, Lewis Kaufman, Adriana Hung, Christopher D. Brown, Richard Pestell, Katalin Susztak
Tomohito Doke, Shizheng Huang, Chengxiang Qiu, Hongbo Liu, Yuting Guan, Hailong Hu, Ziyuan Ma, Junnan Wu, Zhen Miao, Xin Sheng, Jianfu Zhou, Aili Cao, Jianhua Li, Lewis Kaufman, Adriana Hung, Christopher D. Brown, Richard Pestell, Katalin Susztak
View: Text | PDF
Research Article Genetics Nephrology

Transcriptome-wide association analysis identifies DACH1 as a kidney disease risk gene that contributes to fibrosis

  • Text
  • PDF
Abstract

Genome-wide association studies (GWAS) for kidney function identified hundreds of risk regions; however, the causal variants, target genes, cell types, and disease mechanisms remain poorly understood. Here, we performed transcriptome-wide association studies (TWAS), summary Mendelian randomization, and MetaXcan to identify genes whose expression mediates the genotype effect on the phenotype. Our analyses identified Dachshund homolog 1 (DACH1), a cell-fate determination factor. GWAS risk variant was associated with lower DACH1 expression in human kidney tubules. Human and mouse kidney single-cell open chromatin data (snATAC-Seq) prioritized estimated glomerular filtration rate (eGFR) GWAS variants located on an intronic regulatory region in distal convoluted tubule cells. CRISPR-Cas9–mediated gene editing confirmed the role of risk variants in regulating DACH1 expression. Mice with tubule-specific Dach1 deletion developed more severe renal fibrosis both in folic acid and diabetic kidney injury models. Mice with tubule-specific Dach1 overexpression were protected from folic acid nephropathy. Single-cell RNA sequencing, chromatin immunoprecipitation, and functional analysis indicated that DACH1 controls the expression of cell cycle and myeloid chemotactic factors, contributing to macrophage infiltration and fibrosis development. In summary, integration of GWAS, TWAS, single-cell epigenome, expression analyses, gene editing, and functional validation in different mouse kidney disease models identified DACH1 as a kidney disease risk gene.

Authors

Tomohito Doke, Shizheng Huang, Chengxiang Qiu, Hongbo Liu, Yuting Guan, Hailong Hu, Ziyuan Ma, Junnan Wu, Zhen Miao, Xin Sheng, Jianfu Zhou, Aili Cao, Jianhua Li, Lewis Kaufman, Adriana Hung, Christopher D. Brown, Richard Pestell, Katalin Susztak

×

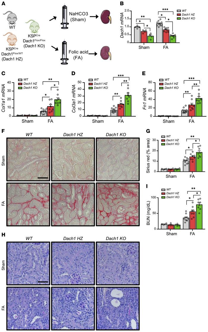
Figure 4

Mice with tubule-specific Dach1 loss are more susceptible to injury and fibrosis.

Options: View larger image (or click on image) Download as PowerPoint
Mice with tubule-specific Dach1 loss are more susceptible to injury and ...
(A) Experimental design: WT, KspCre/Dach1fl/WT (Dach1 HZ), and KspCre/Dach1fl/fl (Dach1 KO) mice were injected with FA or NaHCO3 (sham) i.p. Kidneys and serum were collected 7 days after injection. (B) Relative Dach1 mRNA expression in whole kidney tissue samples. (C–E) Profibrotic gene expression in whole kidney tissue samples: Col1a1 (C), Col3a1 (D), and Fn1 (E). Gene expression levels were normalized to Gapdh. (F) Representative Sirius red staining. Scale bar: 20 μm. (G) Quantification (as a percentage of positive area) of Sirius red staining in whole kidney samples. (H) Representative image of PAS-stained kidney sections. Scale bar: 20 μm. (I) BUN levels. Sham-treated group: WT (n = 4), Dach1 HZ (n = 4), Dach1 KO (n = 4); FA-treated group: WT (n = 10), Dach1 HZ (n = 8), Dach1 KO (n = 8). Light gray bars represent WT, red bars represent Dach1 HZ, and green bars represent Dach1 KO group. *P < 0.05; **P < 0.01; ***P < 0.001, 1-way ANOVA and Tukey’s post hoc test.

Copyright © 2026 American Society for Clinical Investigation
ISSN: 0021-9738 (print), 1558-8238 (online)

Sign up for email alerts