Go to JCI Insight
  • About
  • Editors
  • Consulting Editors
  • For authors
  • Publication ethics
  • Publication alerts by email
  • Advertising
  • Job board
  • Contact
  • Clinical Research and Public Health
  • Current issue
  • Past issues
  • By specialty
    • COVID-19
    • Cardiology
    • Gastroenterology
    • Immunology
    • Metabolism
    • Nephrology
    • Neuroscience
    • Oncology
    • Pulmonology
    • Vascular biology
    • All ...
  • Videos
    • ASCI Milestone Awards
    • Video Abstracts
    • Conversations with Giants in Medicine
  • Reviews
    • View all reviews ...
    • Clinical innovation and scientific progress in GLP-1 medicine (Nov 2025)
    • Pancreatic Cancer (Jul 2025)
    • Complement Biology and Therapeutics (May 2025)
    • Evolving insights into MASLD and MASH pathogenesis and treatment (Apr 2025)
    • Microbiome in Health and Disease (Feb 2025)
    • Substance Use Disorders (Oct 2024)
    • Clonal Hematopoiesis (Oct 2024)
    • View all review series ...
  • Viewpoint
  • Collections
    • In-Press Preview
    • Clinical Research and Public Health
    • Research Letters
    • Letters to the Editor
    • Editorials
    • Commentaries
    • Editor's notes
    • Reviews
    • Viewpoints
    • 100th anniversary
    • Top read articles

  • Current issue
  • Past issues
  • Specialties
  • Reviews
  • Review series
  • ASCI Milestone Awards
  • Video Abstracts
  • Conversations with Giants in Medicine
  • In-Press Preview
  • Clinical Research and Public Health
  • Research Letters
  • Letters to the Editor
  • Editorials
  • Commentaries
  • Editor's notes
  • Reviews
  • Viewpoints
  • 100th anniversary
  • Top read articles
  • About
  • Editors
  • Consulting Editors
  • For authors
  • Publication ethics
  • Publication alerts by email
  • Advertising
  • Job board
  • Contact
RNF168 regulates R-loop resolution and genomic stability in BRCA1/2-deficient tumors
Parasvi S. Patel, Karan Joshua Abraham, Kiran Kumar Naidu Guturi, Marie-Jo Halaby, Zahra Khan, Luis Palomero, Brandon Ho, Shili Duan, Jonathan St-Germain, Arash Algouneh, Francesca Mateo, Samah El Ghamrasni, Haithem Barbour, Daniel R. Barnes, Jonathan Beesley, Otto Sanchez, Hal K. Berman, Grant W. Brown, El Bachir Affar, Georgia Chenevix-Trench, Antonis C. Antoniou, Cheryl H. Arrowsmith, Brian Raught, Miquel Angel Pujana, Karim Mekhail, Anne Hakem, Razqallah Hakem
Parasvi S. Patel, Karan Joshua Abraham, Kiran Kumar Naidu Guturi, Marie-Jo Halaby, Zahra Khan, Luis Palomero, Brandon Ho, Shili Duan, Jonathan St-Germain, Arash Algouneh, Francesca Mateo, Samah El Ghamrasni, Haithem Barbour, Daniel R. Barnes, Jonathan Beesley, Otto Sanchez, Hal K. Berman, Grant W. Brown, El Bachir Affar, Georgia Chenevix-Trench, Antonis C. Antoniou, Cheryl H. Arrowsmith, Brian Raught, Miquel Angel Pujana, Karim Mekhail, Anne Hakem, Razqallah Hakem
View: Text | PDF
Research Article Cell biology Oncology

RNF168 regulates R-loop resolution and genomic stability in BRCA1/2-deficient tumors

  • Text
  • PDF
Abstract

Germline mutations in BRCA1 and BRCA2 (BRCA1/2) genes considerably increase breast and ovarian cancer risk. Given that tumors with these mutations have elevated genomic instability, they exhibit relative vulnerability to certain chemotherapies and targeted treatments based on poly (ADP-ribose) polymerase (PARP) inhibition. However, the molecular mechanisms that influence cancer risk and therapeutic benefit or resistance remain only partially understood. BRCA1 and BRCA2 have also been implicated in the suppression of R-loops, triple-stranded nucleic acid structures composed of a DNA:RNA hybrid and a displaced ssDNA strand. Here, we report that loss of RNF168, an E3 ubiquitin ligase and DNA double-strand break (DSB) responder, remarkably protected Brca1-mutant mice against mammary tumorigenesis. We demonstrate that RNF168 deficiency resulted in accumulation of R-loops in BRCA1/2-mutant breast and ovarian cancer cells, leading to DSBs, senescence, and subsequent cell death. Using interactome assays, we identified RNF168 interaction with DHX9, a helicase involved in the resolution and removal of R-loops. Mechanistically, RNF168 directly ubiquitylated DHX9 to facilitate its recruitment to R-loop–prone genomic loci. Consequently, loss of RNF168 impaired DHX9 recruitment to R-loops, thereby abrogating its ability to resolve R-loops. The data presented in this study highlight a dependence of BRCA1/2-defective tumors on factors that suppress R-loops and reveal a fundamental RNF168-mediated molecular mechanism that governs cancer development and vulnerability.

Authors

Parasvi S. Patel, Karan Joshua Abraham, Kiran Kumar Naidu Guturi, Marie-Jo Halaby, Zahra Khan, Luis Palomero, Brandon Ho, Shili Duan, Jonathan St-Germain, Arash Algouneh, Francesca Mateo, Samah El Ghamrasni, Haithem Barbour, Daniel R. Barnes, Jonathan Beesley, Otto Sanchez, Hal K. Berman, Grant W. Brown, El Bachir Affar, Georgia Chenevix-Trench, Antonis C. Antoniou, Cheryl H. Arrowsmith, Brian Raught, Miquel Angel Pujana, Karim Mekhail, Anne Hakem, Razqallah Hakem

×

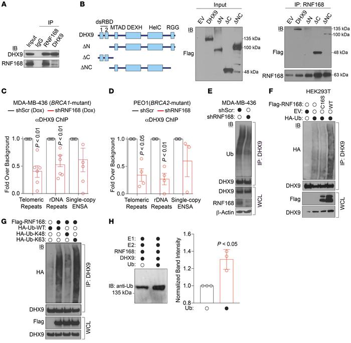
Figure 5

RNF168 ubiquitylates DHX9 in vivo and in vitro and controls its recruitment to R-loop–prone loci.

Options: View larger image (or click on image) Download as PowerPoint
RNF168 ubiquitylates DHX9 in vivo and in vitro and controls its recruitm...
(A) Pulldown analysis of the interaction between RNF168 and the helicase DHX9 in MDA-MB-436 nuclear lysates. (B) Schematic of DHX9 mutants cloned into MSCV-Flag and map of DHX9 domains interacting with RNF168. (C and D) DHX9 ChIP-qPCR at R-loop–prone loci in indicated MDA-MB-436 (C) and PEO1 (D) cells (n = 3–6). (E) In vivo ubiquitylation of DHX9 in the indicated cells. Whole-cell lysates (WCL) were subjected to IB as indicated. (F) HEK293T cells were transfected with indicated Flag-tagged mouse Rnf168, empty vector (EV), and HA-Ub as indicated. WCL were subjected to IP with anti-DHX9 antibody and membrane was probed with anti-ubiquitin antibody. In vivo ubiquitylation of DHX9 in indicated cells is shown. (G) HEK293T cells were transfected with Flag-Rnf168 and HA-Ub (WT, K48, or K63), and WCL were subjected to IP and IB as in F. (H) Western blot showing the results of the in vitro ubiquitylation reaction in the presence and absence of ubiquitin (n = 3) and quantification of Ub band intensity in the reaction containing Ub, normalized for each replicate to Ub band intensity in the reaction performed in the absence of Ub. Data were analyzed using a 2-tailed, unpaired Student’s t test (C, D, and H). dsRBD, double-stranded RNA-binding domain; MTAD, minimal transactivation domain; DEXH, DEXH box motif; HelC, helicase domain; RGG, RGG box; ΔN, N-terminal deleted; ΔC, C-terminal deleted; and ΔNC, N- and C-terminals deleted.

Copyright © 2026 American Society for Clinical Investigation
ISSN: 0021-9738 (print), 1558-8238 (online)

Sign up for email alerts