Go to JCI Insight
  • About
  • Editors
  • Consulting Editors
  • For authors
  • Publication ethics
  • Publication alerts by email
  • Advertising
  • Job board
  • Contact
  • Clinical Research and Public Health
  • Current issue
  • Past issues
  • By specialty
    • COVID-19
    • Cardiology
    • Gastroenterology
    • Immunology
    • Metabolism
    • Nephrology
    • Neuroscience
    • Oncology
    • Pulmonology
    • Vascular biology
    • All ...
  • Videos
    • Conversations with Giants in Medicine
    • Video Abstracts
  • Reviews
    • View all reviews ...
    • Clinical innovation and scientific progress in GLP-1 medicine (Nov 2025)
    • Pancreatic Cancer (Jul 2025)
    • Complement Biology and Therapeutics (May 2025)
    • Evolving insights into MASLD and MASH pathogenesis and treatment (Apr 2025)
    • Microbiome in Health and Disease (Feb 2025)
    • Substance Use Disorders (Oct 2024)
    • Clonal Hematopoiesis (Oct 2024)
    • View all review series ...
  • Viewpoint
  • Collections
    • In-Press Preview
    • Clinical Research and Public Health
    • Research Letters
    • Letters to the Editor
    • Editorials
    • Commentaries
    • Editor's notes
    • Reviews
    • Viewpoints
    • 100th anniversary
    • Top read articles

  • Current issue
  • Past issues
  • Specialties
  • Reviews
  • Review series
  • Conversations with Giants in Medicine
  • Video Abstracts
  • In-Press Preview
  • Clinical Research and Public Health
  • Research Letters
  • Letters to the Editor
  • Editorials
  • Commentaries
  • Editor's notes
  • Reviews
  • Viewpoints
  • 100th anniversary
  • Top read articles
  • About
  • Editors
  • Consulting Editors
  • For authors
  • Publication ethics
  • Publication alerts by email
  • Advertising
  • Job board
  • Contact
Neutrophilic inflammation during lung development disrupts elastin assembly and predisposes adult mice to COPD
John T. Benjamin, Erin J. Plosa, Jennifer M.S. Sucre, Riet van der Meer, Shivangi Dave, Sergey Gutor, David S. Nichols, Peter M. Gulleman, Christopher S. Jetter, Wei Han, Matthew Xin, Peter C. Dinella, Ashley Catanzarite, Seunghyi Kook, Kalsang Dolma, Charitharth V. Lal, Amit Gaggar, J. Edwin Blalock, Dawn C. Newcomb, Bradley W. Richmond, Jonathan A. Kropski, Lisa R. Young, Susan H. Guttentag, Timothy S. Blackwell
John T. Benjamin, Erin J. Plosa, Jennifer M.S. Sucre, Riet van der Meer, Shivangi Dave, Sergey Gutor, David S. Nichols, Peter M. Gulleman, Christopher S. Jetter, Wei Han, Matthew Xin, Peter C. Dinella, Ashley Catanzarite, Seunghyi Kook, Kalsang Dolma, Charitharth V. Lal, Amit Gaggar, J. Edwin Blalock, Dawn C. Newcomb, Bradley W. Richmond, Jonathan A. Kropski, Lisa R. Young, Susan H. Guttentag, Timothy S. Blackwell
View: Text | PDF
Research Article Inflammation Pulmonology

Neutrophilic inflammation during lung development disrupts elastin assembly and predisposes adult mice to COPD

  • Text
  • PDF
Abstract

Emerging evidence indicates that early life events can increase the risk for developing chronic obstructive pulmonary disease (COPD). Using an inducible transgenic mouse model for NF-κB activation in the airway epithelium, we found that a brief period of inflammation during the saccular stage (P3–P5) but not alveolar stage (P10–P12) of lung development disrupted elastic fiber assembly, resulting in permanent reduction in lung function and development of a COPD-like lung phenotype that progressed through 24 months of age. Neutrophil depletion prevented disruption of elastic fiber assembly and restored normal lung development. Mechanistic studies uncovered a role for neutrophil elastase (NE) in downregulating expression of critical elastic fiber assembly components, particularly fibulin-5 and elastin. Further, purified human NE and NE-containing exosomes from tracheal aspirates of premature infants with lung inflammation downregulated elastin and fibulin-5 expression by saccular-stage mouse lung fibroblasts. Together, our studies define a critical developmental window for assembling the elastin scaffold in the distal lung, which is required to support lung structure and function throughout the lifespan. Although neutrophils play a well-recognized role in COPD development in adults, neutrophilic inflammation may also contribute to early-life predisposition to COPD.

Authors

John T. Benjamin, Erin J. Plosa, Jennifer M.S. Sucre, Riet van der Meer, Shivangi Dave, Sergey Gutor, David S. Nichols, Peter M. Gulleman, Christopher S. Jetter, Wei Han, Matthew Xin, Peter C. Dinella, Ashley Catanzarite, Seunghyi Kook, Kalsang Dolma, Charitharth V. Lal, Amit Gaggar, J. Edwin Blalock, Dawn C. Newcomb, Bradley W. Richmond, Jonathan A. Kropski, Lisa R. Young, Susan H. Guttentag, Timothy S. Blackwell

×

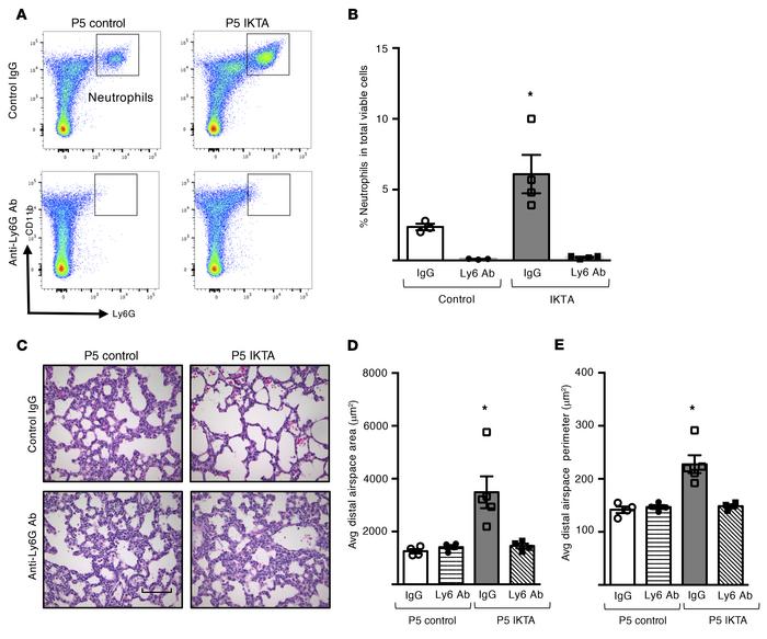
Figure 5

Neutrophil depletion rescues lung development in saccular-stage lungs with NF-κB activation.

Options: View larger image (or click on image) Download as PowerPoint
Neutrophil depletion rescues lung development in saccular-stage lungs wi...
Control and IKTA pups were administered anti-ly6G antibodies or control IgG by i.p. injection on P2 prior to placing dams on Dox from P3 to P5 for transgene activation. (A and B) Representative flow plots (A) and quantification of CD11b+ Ly6G+ neutrophils (B) showing reduction in neutrophils with anti-ly6G antibody treatment. Data are expressed as mean ± SEM, n = 3–4 lungs per group, *P < 0.05 by 1-way ANOVA and post hoc Tukey test. (C–E) Representative H&E-stained lung sections (C), morphometric evaluation of average distal airspace area (D), and average distal airspace perimeter (E) in P5 lungs. Data are expressed as mean ± SEM, n = 4 lungs per group, 4–6 imaged fields per lung (D and E). *P < 0.05 by 1-way ANOVA and post hoc Tukey test. Scale bar: 100 μm in C.

Copyright © 2026 American Society for Clinical Investigation
ISSN: 0021-9738 (print), 1558-8238 (online)

Sign up for email alerts