Go to JCI Insight
  • About
  • Editors
  • Consulting Editors
  • For authors
  • Publication ethics
  • Publication alerts by email
  • Advertising
  • Job board
  • Contact
  • Clinical Research and Public Health
  • Current issue
  • Past issues
  • By specialty
    • COVID-19
    • Cardiology
    • Gastroenterology
    • Immunology
    • Metabolism
    • Nephrology
    • Neuroscience
    • Oncology
    • Pulmonology
    • Vascular biology
    • All ...
  • Videos
    • Conversations with Giants in Medicine
    • Video Abstracts
  • Reviews
    • View all reviews ...
    • Pancreatic Cancer (Jul 2025)
    • Complement Biology and Therapeutics (May 2025)
    • Evolving insights into MASLD and MASH pathogenesis and treatment (Apr 2025)
    • Microbiome in Health and Disease (Feb 2025)
    • Substance Use Disorders (Oct 2024)
    • Clonal Hematopoiesis (Oct 2024)
    • Sex Differences in Medicine (Sep 2024)
    • View all review series ...
  • Viewpoint
  • Collections
    • In-Press Preview
    • Clinical Research and Public Health
    • Research Letters
    • Letters to the Editor
    • Editorials
    • Commentaries
    • Editor's notes
    • Reviews
    • Viewpoints
    • 100th anniversary
    • Top read articles

  • Current issue
  • Past issues
  • Specialties
  • Reviews
  • Review series
  • Conversations with Giants in Medicine
  • Video Abstracts
  • In-Press Preview
  • Clinical Research and Public Health
  • Research Letters
  • Letters to the Editor
  • Editorials
  • Commentaries
  • Editor's notes
  • Reviews
  • Viewpoints
  • 100th anniversary
  • Top read articles
  • About
  • Editors
  • Consulting Editors
  • For authors
  • Publication ethics
  • Publication alerts by email
  • Advertising
  • Job board
  • Contact
Multiomic analysis and immunoprofiling reveal distinct subtypes of human angiosarcoma
Jason Yongsheng Chan, … , Bin Tean Teh, Khee Chee Soo
Jason Yongsheng Chan, … , Bin Tean Teh, Khee Chee Soo
Published October 5, 2020
Citation Information: J Clin Invest. 2020;130(11):5833-5846. https://doi.org/10.1172/JCI139080.
View: Text | PDF
Research Article Genetics Oncology

Multiomic analysis and immunoprofiling reveal distinct subtypes of human angiosarcoma

  • Text
  • PDF
Abstract

Angiosarcomas are rare, clinically aggressive tumors with limited treatment options and a dismal prognosis. We analyzed angiosarcomas from 68 patients, integrating information from multiomic sequencing, NanoString immuno-oncology profiling, and multiplex immunohistochemistry and immunofluorescence for tumor-infiltrating immune cells. Through whole-genome sequencing (n = 18), 50% of the cutaneous head and neck angiosarcomas exhibited higher tumor mutation burden (TMB) and UV mutational signatures; others were mutationally quiet and non–UV driven. NanoString profiling revealed 3 distinct patient clusters represented by lack (clusters 1 and 2) or enrichment (cluster 3) of immune-related signaling and immune cells. Neutrophils (CD15+), macrophages (CD68+), cytotoxic T cells (CD8+), Tregs (FOXP3+), and PD-L1+ cells were enriched in cluster 3 relative to clusters 2 and 1. Likewise, tumor inflammation signature (TIS) scores were highest in cluster 3 (7.54 vs. 6.71 vs. 5.75, respectively; P < 0.0001). Head and neck angiosarcomas were predominant in clusters 1 and 3, providing the rationale for checkpoint immunotherapy, especially in the latter subgroup with both high TMB and TIS scores. Cluster 2 was enriched for secondary angiosarcomas and exhibited higher expression of DNMT1, BRD3/4, MYC, HRAS, and PDGFRB, in keeping with the upregulation of epigenetic and oncogenic signaling pathways amenable to targeted therapies. Molecular and immunological dissection of angiosarcomas may provide insights into opportunities for precision medicine.

Authors

Jason Yongsheng Chan, Jing Quan Lim, Joe Yeong, Vinod Ravi, Peiyong Guan, Arnoud Boot, Timothy Kwang Yong Tay, Sathiyamoorthy Selvarajan, Nur Diyana Md Nasir, Jie Hua Loh, Choon Kiat Ong, Dachuan Huang, Jing Tan, Zhimei Li, Cedric Chuan-Young Ng, Thuan Tong Tan, Mikio Masuzawa, Ken Wing-Kin Sung, Mohamad Farid, Richard Hong Hui Quek, Ngian Chye Tan, Melissa Ching Ching Teo, Steven George Rozen, Patrick Tan, Andrew Futreal, Bin Tean Teh, Khee Chee Soo

×

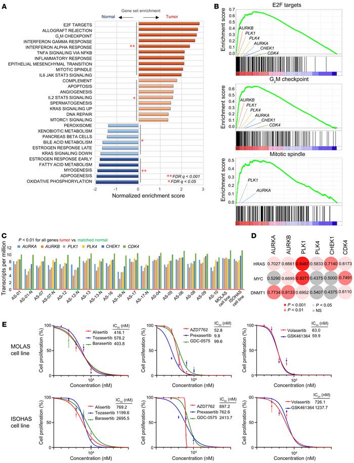
Figure 3

Enrichment of distinct and actionable genetic pathways in angiosarcoma.

Options: View larger image (or click on image) Download as PowerPoint
Enrichment of distinct and actionable genetic pathways in angiosarcoma.
...
(A) GSEA highlighted top-scoring gene sets in cell cycle–related and inflammation-related pathways in the tumor compartment. (B) The top 3 highest-scoring cell cycle–related gene sets include “E2F targets” (NES = 2.78, FDR Q < 0.001, P < 0.001), “G2M checkpoint” (NES = 2.64, FDR Q < 0.001, P < 0.001), and “mitotic spindle” (NES = 2.06, FDR Q < 0.001, P < 0.001). (C) Among the core enriched genes, several therapeutically targetable kinases were identified, including AURKA, AURKB, PLK1, PLK4, CHEK1, and CDK4. Overexpression of these genes was observed across the tumors and cell lines (MOLAS and ISOHAS) compared with expression in normal tissue. (D) Expression of these kinases were generally correlated with selected genes (HRAS, MYC, and DNMT1) that were upregulated in cluster 2 (as identified from NanoString analyses). Pearson’s coefficient values are shown. (E) In angiosarcoma cell lines, treatment with aurora kinase inhibitors (alisertib, tozasertib, barasertib), polo-like kinase inhibitors (volasertib, GSK461364), and CHK1 inhibitors (AZD7762, prexasertib, GDC-0575) resulted in markedly reduced viability in a dose-dependent manner. All drug treatments were performed in triplicate, and results are represented by mean values and SDs.

Copyright © 2025 American Society for Clinical Investigation
ISSN: 0021-9738 (print), 1558-8238 (online)

Sign up for email alerts