Go to JCI Insight
  • About
  • Editors
  • Consulting Editors
  • For authors
  • Publication ethics
  • Publication alerts by email
  • Advertising
  • Job board
  • Contact
  • Clinical Research and Public Health
  • Current issue
  • Past issues
  • By specialty
    • COVID-19
    • Cardiology
    • Gastroenterology
    • Immunology
    • Metabolism
    • Nephrology
    • Neuroscience
    • Oncology
    • Pulmonology
    • Vascular biology
    • All ...
  • Videos
    • Conversations with Giants in Medicine
    • Video Abstracts
  • Reviews
    • View all reviews ...
    • Clinical innovation and scientific progress in GLP-1 medicine (Nov 2025)
    • Pancreatic Cancer (Jul 2025)
    • Complement Biology and Therapeutics (May 2025)
    • Evolving insights into MASLD and MASH pathogenesis and treatment (Apr 2025)
    • Microbiome in Health and Disease (Feb 2025)
    • Substance Use Disorders (Oct 2024)
    • Clonal Hematopoiesis (Oct 2024)
    • View all review series ...
  • Viewpoint
  • Collections
    • In-Press Preview
    • Clinical Research and Public Health
    • Research Letters
    • Letters to the Editor
    • Editorials
    • Commentaries
    • Editor's notes
    • Reviews
    • Viewpoints
    • 100th anniversary
    • Top read articles

  • Current issue
  • Past issues
  • Specialties
  • Reviews
  • Review series
  • Conversations with Giants in Medicine
  • Video Abstracts
  • In-Press Preview
  • Clinical Research and Public Health
  • Research Letters
  • Letters to the Editor
  • Editorials
  • Commentaries
  • Editor's notes
  • Reviews
  • Viewpoints
  • 100th anniversary
  • Top read articles
  • About
  • Editors
  • Consulting Editors
  • For authors
  • Publication ethics
  • Publication alerts by email
  • Advertising
  • Job board
  • Contact
Desmosomal COP9 regulates proteome degradation in arrhythmogenic right ventricular dysplasia/cardiomyopathy
Yan Liang, Robert C. Lyon, Jason Pellman, William H. Bradford, Stephan Lange, Julius Bogomolovas, Nancy D. Dalton, Yusu Gu, Marcus Bobar, Mong-Hong Lee, Tomoo Iwakuma, Vishal Nigam, Angeliki Asimaki, Melvin Scheinman, Kirk L. Peterson, Farah Sheikh
Yan Liang, Robert C. Lyon, Jason Pellman, William H. Bradford, Stephan Lange, Julius Bogomolovas, Nancy D. Dalton, Yusu Gu, Marcus Bobar, Mong-Hong Lee, Tomoo Iwakuma, Vishal Nigam, Angeliki Asimaki, Melvin Scheinman, Kirk L. Peterson, Farah Sheikh
View: Text | PDF
Research Article Cardiology Muscle biology

Desmosomal COP9 regulates proteome degradation in arrhythmogenic right ventricular dysplasia/cardiomyopathy

  • Text
  • PDF
Abstract

Dysregulated protein degradative pathways are increasingly recognized as mediators of human disease. This mechanism may have particular relevance to desmosomal proteins that play critical structural roles in both tissue architecture and cell-cell communication, as destabilization/breakdown of the desmosomal proteome is a hallmark of genetic-based desmosomal-targeted diseases, such as the cardiac disease arrhythmogenic right ventricular dysplasia/cardiomyopathy (ARVD/C). However, no information exists on whether there are resident proteins that regulate desmosomal proteome homeostasis. Here, we uncovered a cardiac constitutive photomorphogenesis 9 (COP9) desmosomal resident protein complex, composed of subunit 6 of the COP9 signalosome (CSN6), that enzymatically restricted neddylation and targeted desmosomal proteome degradation. CSN6 binding, localization, levels, and function were affected in hearts of classic mouse and human models of ARVD/C affected by desmosomal loss and mutations, respectively. Loss of desmosomal proteome degradation control due to junctional reduction/loss of CSN6 and human desmosomal mutations destabilizing junctional CSN6 were also sufficient to trigger ARVD/C in mice. We identified a desmosomal resident regulatory complex that restricted desmosomal proteome degradation and disease.

Authors

Yan Liang, Robert C. Lyon, Jason Pellman, William H. Bradford, Stephan Lange, Julius Bogomolovas, Nancy D. Dalton, Yusu Gu, Marcus Bobar, Mong-Hong Lee, Tomoo Iwakuma, Vishal Nigam, Angeliki Asimaki, Melvin Scheinman, Kirk L. Peterson, Farah Sheikh

×

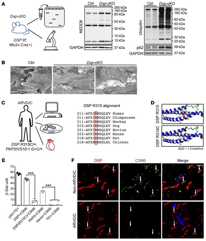
Figure 5

Disruption of the CSN6-desmosomal complex and protein degradation pathways underlies ARVD/C in mice and man.

Options: View larger image (or click on image) Download as PowerPoint
Disruption of the CSN6-desmosomal complex and protein degradation pathwa...
(A) Schematic depiction of Dsp-cKO mice, which were utilized to perform cardiac protein and transmission electron microscopy analyses (left). Protein blot analysis of NEDD8, ubiquitin, and p62 levels in ventricular extracts from Dsp-cKO and control mice at 8 weeks of age (n = 5–6 per group) (right). (B) Representative transmission electron micrographs from the RV of Dsp-cKO and littermate control (n = 4 per group). White arrows denote desmosome. Yellow arrows denote disorganized desmosome. Red arrowheads denote autophagic vacuoles. Green arrowheads denote multimembraned “autophagic-like” vesicles. Scale bar: 500 nm. (C) Schematic representation of assays used to interrogate the role of DSP R315C mutation identified from an ARVD/C patient (left). DSP R315 region sequence alignment across vertebrate species. Red square denotes R315 (right). (D) In silico molecular docking studies of DSP R315 (top) and R315C mutation (bottom). ΔΔG (change from R315 to R315C) is predicted with FoldX. ΔΔG > 0 = destabilizing and ΔΔG < 0= stabilizing. (E) β-Galactosidase activity from forced yeast-2-hybrid studies. p53 with TD1 served as a positive control. Vector with CSN6 and TD1 with CSN6 served as negative controls. Data are represented as mean ± SEM; 1-way ANOVA with Tukey’s multiple comparison test. ***P < 0.001. p53+TD1, DSP+CSN6, vector+CSN6, and TD1+CSN6 data in Figure 5E are also presented in Figure 1A. (F) Immunofluorescence staining of DSP (red) and CSN6 (green) in heart biopsies from an ARVD/C patient (harboring DSP R315C and PKP2 IVS10-1 G>C mutations) and non-ARVC control. White arrows denote cell-cell junction. Scale bar: 10 μm.

Copyright © 2026 American Society for Clinical Investigation
ISSN: 0021-9738 (print), 1558-8238 (online)

Sign up for email alerts