Go to JCI Insight
  • About
  • Editors
  • Consulting Editors
  • For authors
  • Publication ethics
  • Publication alerts by email
  • Advertising
  • Job board
  • Contact
  • Clinical Research and Public Health
  • Current issue
  • Past issues
  • By specialty
    • COVID-19
    • Cardiology
    • Gastroenterology
    • Immunology
    • Metabolism
    • Nephrology
    • Neuroscience
    • Oncology
    • Pulmonology
    • Vascular biology
    • All ...
  • Videos
    • ASCI Milestone Awards
    • Video Abstracts
    • Conversations with Giants in Medicine
  • Reviews
    • View all reviews ...
    • Clinical innovation and scientific progress in GLP-1 medicine (Nov 2025)
    • Pancreatic Cancer (Jul 2025)
    • Complement Biology and Therapeutics (May 2025)
    • Evolving insights into MASLD and MASH pathogenesis and treatment (Apr 2025)
    • Microbiome in Health and Disease (Feb 2025)
    • Substance Use Disorders (Oct 2024)
    • Clonal Hematopoiesis (Oct 2024)
    • View all review series ...
  • Viewpoint
  • Collections
    • In-Press Preview
    • Clinical Research and Public Health
    • Research Letters
    • Letters to the Editor
    • Editorials
    • Commentaries
    • Editor's notes
    • Reviews
    • Viewpoints
    • 100th anniversary
    • Top read articles

  • Current issue
  • Past issues
  • Specialties
  • Reviews
  • Review series
  • ASCI Milestone Awards
  • Video Abstracts
  • Conversations with Giants in Medicine
  • In-Press Preview
  • Clinical Research and Public Health
  • Research Letters
  • Letters to the Editor
  • Editorials
  • Commentaries
  • Editor's notes
  • Reviews
  • Viewpoints
  • 100th anniversary
  • Top read articles
  • About
  • Editors
  • Consulting Editors
  • For authors
  • Publication ethics
  • Publication alerts by email
  • Advertising
  • Job board
  • Contact
Methylation in pericytes after acute injury promotes chronic kidney disease
Yu-Hsiang Chou, Szu-Yu Pan, Yu-Han Shao, Hong-Mou Shih, Shi-Yao Wei, Chun-Fu Lai, Wen-Chih Chiang, Claudia Schrimpf, Kai-Chien Yang, Liang-Chuan Lai, Yung-Ming Chen, Tzong-Shinn Chu, Shuei-Liong Lin
Yu-Hsiang Chou, Szu-Yu Pan, Yu-Han Shao, Hong-Mou Shih, Shi-Yao Wei, Chun-Fu Lai, Wen-Chih Chiang, Claudia Schrimpf, Kai-Chien Yang, Liang-Chuan Lai, Yung-Ming Chen, Tzong-Shinn Chu, Shuei-Liong Lin
View: Text | PDF
Research Article Nephrology

Methylation in pericytes after acute injury promotes chronic kidney disease

  • Text
  • PDF
Abstract

The origin and fate of renal myofibroblasts is not clear after acute kidney injury (AKI). Here, we demonstrate that myofibroblasts were activated from quiescent pericytes (qPericytes) and the cell numbers increased after ischemia/reperfusion injury–induced AKI (IRI-AKI). Myofibroblasts underwent apoptosis during renal recovery but one-fifth of them survived in the recovered kidneys on day 28 after IRI-AKI and their cell numbers increased again after day 56. Microarray data showed the distinctive gene expression patterns of qPericytes, activated pericytes (aPericytes, myofibroblasts), and inactivated pericytes (iPericytes) isolated from kidneys before, on day 7, and on day 28 after IRI-AKI. Hypermethylation of the Acta2 repressor Ybx2 during IRI-AKI resulted in epigenetic modification of iPericytes to promote the transition to chronic kidney disease (CKD) and aggravated fibrogenesis induced by a second AKI induced by adenine. Mechanistically, transforming growth factor-β1 decreased the binding of YBX2 to the promoter of Acta2 and induced Ybx2 hypermethylation, thereby increasing α-smooth muscle actin expression in aPericytes. Demethylation by 5-azacytidine recovered the microvascular stabilizing function of aPericytes, reversed the profibrotic property of iPericytes, prevented AKI-CKD transition, and attenuated fibrogenesis induced by a second adenine-AKI. In conclusion, intervention to erase hypermethylation of pericytes after AKI provides a strategy to stop the transition to CKD.

Authors

Yu-Hsiang Chou, Szu-Yu Pan, Yu-Han Shao, Hong-Mou Shih, Shi-Yao Wei, Chun-Fu Lai, Wen-Chih Chiang, Claudia Schrimpf, Kai-Chien Yang, Liang-Chuan Lai, Yung-Ming Chen, Tzong-Shinn Chu, Shuei-Liong Lin

×

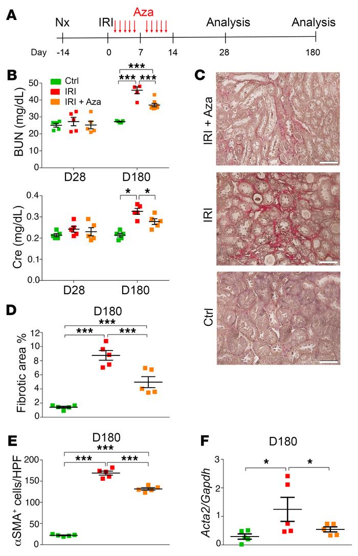
Figure 5

Demethylation by 5-azacytidine during acute kidney injury attenuated the progression to chronic kidney disease.

Options: View larger image (or click on image) Download as PowerPoint
Demethylation by 5-azacytidine during acute kidney injury attenuated the...
(A) Experimental scheme for the IRI-AKI and 5-azacytidine (Aza) treatment. Nx followed by sham operation served as the Ctrl. Plasma BUN and Cre were analyzed on day 28 and day 180. Kidneys were analyzed on day 180. (B) Dot charts showing the plasma BUN and Cre in each group. (C) Representative images showing Picrosirius red staining in the renal sections on day 180. Scale bars: 50 μm. (D) Dot chart showing the quantification of Picrosirius red–stained fibrotic area in the renal sections. (E) Dot chart showing the cell numbers of αSMA+ myofibroblasts/HPF in the renal sections. (F) Dot chart showing the renal Acta2 expression normalized by Gapdh. Horizontal bars represent the mean, error bars represent the SEM. *P < 0.05, ***P < 0.001 by 1-way ANOVA with post hoc Tukey’s correction. n = 5 for each group.

Copyright © 2026 American Society for Clinical Investigation
ISSN: 0021-9738 (print), 1558-8238 (online)

Sign up for email alerts