Go to JCI Insight
  • About
  • Editors
  • Consulting Editors
  • For authors
  • Publication ethics
  • Publication alerts by email
  • Advertising
  • Job board
  • Contact
  • Clinical Research and Public Health
  • Current issue
  • Past issues
  • By specialty
    • COVID-19
    • Cardiology
    • Gastroenterology
    • Immunology
    • Metabolism
    • Nephrology
    • Neuroscience
    • Oncology
    • Pulmonology
    • Vascular biology
    • All ...
  • Videos
    • ASCI Milestone Awards
    • Video Abstracts
    • Conversations with Giants in Medicine
  • Reviews
    • View all reviews ...
    • Clinical innovation and scientific progress in GLP-1 medicine (Nov 2025)
    • Pancreatic Cancer (Jul 2025)
    • Complement Biology and Therapeutics (May 2025)
    • Evolving insights into MASLD and MASH pathogenesis and treatment (Apr 2025)
    • Microbiome in Health and Disease (Feb 2025)
    • Substance Use Disorders (Oct 2024)
    • Clonal Hematopoiesis (Oct 2024)
    • View all review series ...
  • Viewpoint
  • Collections
    • In-Press Preview
    • Clinical Research and Public Health
    • Research Letters
    • Letters to the Editor
    • Editorials
    • Commentaries
    • Editor's notes
    • Reviews
    • Viewpoints
    • 100th anniversary
    • Top read articles

  • Current issue
  • Past issues
  • Specialties
  • Reviews
  • Review series
  • ASCI Milestone Awards
  • Video Abstracts
  • Conversations with Giants in Medicine
  • In-Press Preview
  • Clinical Research and Public Health
  • Research Letters
  • Letters to the Editor
  • Editorials
  • Commentaries
  • Editor's notes
  • Reviews
  • Viewpoints
  • 100th anniversary
  • Top read articles
  • About
  • Editors
  • Consulting Editors
  • For authors
  • Publication ethics
  • Publication alerts by email
  • Advertising
  • Job board
  • Contact
Gut epithelial TSC1/mTOR controls RIPK3-dependent necroptosis in intestinal inflammation and cancer
Yadong Xie, Yifan Zhao, Lei Shi, Wei Li, Kun Chen, Min Li, Xia Chen, Haiwei Zhang, Tiantian Li, Yu Matsuzawa-Ishimoto, Xiaomin Yao, Dianhui Shao, Zunfu Ke, Jian Li, Yan Chen, Xiaoming Zhang, Jun Cui, Shuzhong Cui, Qibin Leng, Ken Cadwell, Xiaoxia Li, Hong Wei, Haibing Zhang, Huabin Li, Hui Xiao
Yadong Xie, Yifan Zhao, Lei Shi, Wei Li, Kun Chen, Min Li, Xia Chen, Haiwei Zhang, Tiantian Li, Yu Matsuzawa-Ishimoto, Xiaomin Yao, Dianhui Shao, Zunfu Ke, Jian Li, Yan Chen, Xiaoming Zhang, Jun Cui, Shuzhong Cui, Qibin Leng, Ken Cadwell, Xiaoxia Li, Hong Wei, Haibing Zhang, Huabin Li, Hui Xiao
View: Text | PDF
Research Article Cell biology Inflammation

Gut epithelial TSC1/mTOR controls RIPK3-dependent necroptosis in intestinal inflammation and cancer

  • Text
  • PDF
Abstract

Although Western diet and dysbiosis are the most prominent environmental factors associated with inflammatory bowel diseases (IBDs), the corresponding host factors and cellular mechanisms remain poorly defined. Here we report that the TSC1/mTOR pathway in the gut epithelium represents a metabolic and innate immune checkpoint for intestinal dysfunction and inflammation. mTOR hyperactivation triggered by Western diet or Tsc1 ablation led to epithelium necroptosis, barrier disruption, and predisposition to dextran sulfate sodium–induced colitis and inflammation-associated colon cancer. Mechanistically, our results uncovered a critical role for TSC1/mTOR in restraining the expression and activation of RIPK3 in the gut epithelium through TRIM11-mediated ubiquitination and autophagy-dependent degradation. Notably, microbiota depletion by antibiotics or gnotobiotics attenuated RIPK3 expression and activation, thereby alleviating epithelial necroptosis and colitis driven by mTOR hyperactivation. mTOR primarily impinged on RIPK3 to potentiate necroptosis induced by TNF and by microbial pathogen-associated molecular patterns (PAMPs), and hyperactive mTOR and aberrant necroptosis were intertwined in human IBDs. Together, our data reveal a previously unsuspected link between the Western diet, microbiota, and necroptosis and identify the mTOR/RIPK3/necroptosis axis as a driving force for intestinal inflammation and cancer.

Authors

Yadong Xie, Yifan Zhao, Lei Shi, Wei Li, Kun Chen, Min Li, Xia Chen, Haiwei Zhang, Tiantian Li, Yu Matsuzawa-Ishimoto, Xiaomin Yao, Dianhui Shao, Zunfu Ke, Jian Li, Yan Chen, Xiaoming Zhang, Jun Cui, Shuzhong Cui, Qibin Leng, Ken Cadwell, Xiaoxia Li, Hong Wei, Haibing Zhang, Huabin Li, Hui Xiao

×

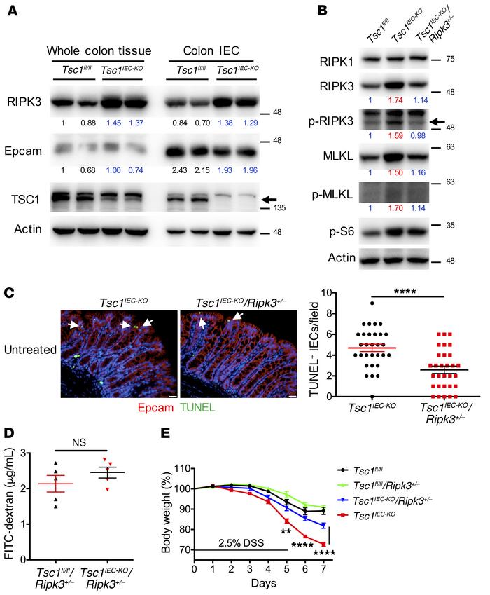
Figure 5

RIPK3 accumulation correlates with severe IEC necroptosis and colitis.

Options: View larger image (or click on image) Download as PowerPoint
RIPK3 accumulation correlates with severe IEC necroptosis and colitis.
(...
(A and B) Immunoblots of protein lysates from whole colon tissues or purified IECs (p-RIPK3 [S232], p-MLKL [S345], and p-S6 [S235/236]). Numbers under Western blot bands represent relative quantifications over actin. (C) IF staining and quantification of double-positive cells in colon sections (n = 6). Scale bars: 20 μm. (D) Intestinal permeability assay on Tsc1fl/fl/Ripk3+/– and Tsc1IEC-KO/Ripk3+/– mice (n = 5). (E) Mice were treated with 2.5% DSS for 5 days, and body weights were recorded daily (n = 9–12). Data were pooled from 3 independent experiments (E) or are representative of 3 independent experiments (A–D) and are shown as mean ± SEM. **P < 0.01, ****P < 0.0001, by unpaired Student’s t test.

Copyright © 2026 American Society for Clinical Investigation
ISSN: 0021-9738 (print), 1558-8238 (online)

Sign up for email alerts