Go to JCI Insight
  • About
  • Editors
  • Consulting Editors
  • For authors
  • Publication ethics
  • Publication alerts by email
  • Advertising
  • Job board
  • Contact
  • Clinical Research and Public Health
  • Current issue
  • Past issues
  • By specialty
    • COVID-19
    • Cardiology
    • Gastroenterology
    • Immunology
    • Metabolism
    • Nephrology
    • Neuroscience
    • Oncology
    • Pulmonology
    • Vascular biology
    • All ...
  • Videos
    • ASCI Milestone Awards
    • Video Abstracts
    • Conversations with Giants in Medicine
  • Reviews
    • View all reviews ...
    • Neurodegeneration (Mar 2026)
    • Clinical innovation and scientific progress in GLP-1 medicine (Nov 2025)
    • Pancreatic Cancer (Jul 2025)
    • Complement Biology and Therapeutics (May 2025)
    • Evolving insights into MASLD and MASH pathogenesis and treatment (Apr 2025)
    • Microbiome in Health and Disease (Feb 2025)
    • Substance Use Disorders (Oct 2024)
    • View all review series ...
  • Viewpoint
  • Collections
    • In-Press Preview
    • Clinical Research and Public Health
    • Research Letters
    • Letters to the Editor
    • Editorials
    • Commentaries
    • Editor's notes
    • Reviews
    • Viewpoints
    • 100th anniversary
    • Top read articles

  • Current issue
  • Past issues
  • Specialties
  • Reviews
  • Review series
  • ASCI Milestone Awards
  • Video Abstracts
  • Conversations with Giants in Medicine
  • In-Press Preview
  • Clinical Research and Public Health
  • Research Letters
  • Letters to the Editor
  • Editorials
  • Commentaries
  • Editor's notes
  • Reviews
  • Viewpoints
  • 100th anniversary
  • Top read articles
  • About
  • Editors
  • Consulting Editors
  • For authors
  • Publication ethics
  • Publication alerts by email
  • Advertising
  • Job board
  • Contact
A stress-responsive enhancer induces dynamic drug resistance in acute myeloid leukemia
Mark S. Williams, Fabio M.R. Amaral, Fabrizio Simeoni, Tim C.P. Somervaille
Mark S. Williams, Fabio M.R. Amaral, Fabrizio Simeoni, Tim C.P. Somervaille
View: Text | PDF
Research Article Hematology Oncology

A stress-responsive enhancer induces dynamic drug resistance in acute myeloid leukemia

  • Text
  • PDF
Abstract

The drug efflux pump ABCB1 is a key driver of chemoresistance, and high expression predicts treatment failure in acute myeloid leukemia (AML). In this study, we identified and functionally validated the network of enhancers that controls expression of ABCB1. We show that exposure of leukemia cells to daunorubicin activated an integrated stress response–like transcriptional program to induce ABCB1 through remodeling and activation of an ATF4-bound, stress-responsive enhancer. Protracted stress primed enhancers for rapid increases in activity following re-exposure of cells to daunorubicin, providing an epigenetic memory of prior drug treatment. In primary human AML, exposure of fresh blast cells to daunorubicin activated the stress-responsive enhancer and led to dose-dependent induction of ABCB1. Dynamic induction of ABCB1 by diverse stressors, including chemotherapy, facilitated escape of leukemia cells from targeted third-generation ABCB1 inhibition, providing an explanation for the failure of ABCB1 inhibitors in clinical trials. Stress-induced upregulation of ABCB1 was mitigated by combined use of the pharmacologic inhibitors U0126 and ISRIB, which inhibit stress signaling and have potential for use as adjuvants to enhance the activity of ABCB1 inhibitors.

Authors

Mark S. Williams, Fabio M.R. Amaral, Fabrizio Simeoni, Tim C.P. Somervaille

×

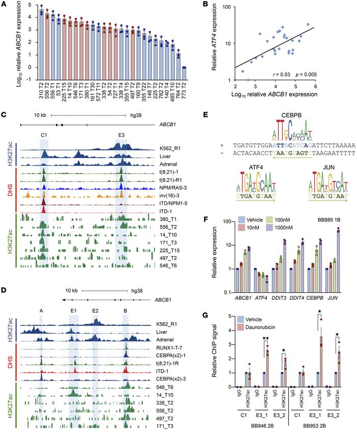
Figure 6

Daunorubicin activates a stress-responsive ABCB1 enhancer in primary AML cells.

Options: View larger image (or click on image) Download as PowerPoint
Daunorubicin activates a stress-responsive ABCB1 enhancer in primary AML...
(A) ABCB1 expression by quantitative PCR in primary AML samples (n = 3). H3K27Ac ChIP-Seq was performed on the samples highlighted in red. (B) Correlation of ATF4 and ABCB1 expression; r = Pearson product-moment correlation coefficient. (C and D) ChIP-Seq (our data) and DNase-Seq tracks (23) surrounding C1 and E3 (chr7:87,561,371–87,579,610; hg38) (C) and A, B, E1, and E2 (chr7:87,494,187–87,522,854; hg38) (D) from the indicated cell lines, human tissues (ENCODE), and primary AML samples. (E) Transcription factor binding motifs identified at the center of site B. (F) Mean ± SEM relative expression of the indicated genes following exposure of fresh primary AML blast cells to the indicated doses of daunorubicin for 18 hours (n = 3). BB numbers indicate Biobank identifier. (G) Mean ± SEM relative ChIP PCR signal for H3K27Ac using fresh primary AML blast cells exposed to 1000 nM daunorubicin or vehicle for 18 hours (n = 3). Data from 2 patients (BB946 and BB953) are shown. PCR was performed using 2 primer sets for the E3 enhancer (E3_1 and E3_2) and 1 for the CTCF binding site C1. *P < 0.05, **P < 0.01 by unpaired t test. BB numbers indicate Biobank identifier.

Copyright © 2026 American Society for Clinical Investigation
ISSN: 0021-9738 (print), 1558-8238 (online)

Sign up for email alerts