Go to JCI Insight
  • About
  • Editors
  • Consulting Editors
  • For authors
  • Publication ethics
  • Publication alerts by email
  • Advertising
  • Job board
  • Contact
  • Clinical Research and Public Health
  • Current issue
  • Past issues
  • By specialty
    • COVID-19
    • Cardiology
    • Gastroenterology
    • Immunology
    • Metabolism
    • Nephrology
    • Neuroscience
    • Oncology
    • Pulmonology
    • Vascular biology
    • All ...
  • Videos
    • ASCI Milestone Awards
    • Video Abstracts
    • Conversations with Giants in Medicine
  • Reviews
    • View all reviews ...
    • Clinical innovation and scientific progress in GLP-1 medicine (Nov 2025)
    • Pancreatic Cancer (Jul 2025)
    • Complement Biology and Therapeutics (May 2025)
    • Evolving insights into MASLD and MASH pathogenesis and treatment (Apr 2025)
    • Microbiome in Health and Disease (Feb 2025)
    • Substance Use Disorders (Oct 2024)
    • Clonal Hematopoiesis (Oct 2024)
    • View all review series ...
  • Viewpoint
  • Collections
    • In-Press Preview
    • Clinical Research and Public Health
    • Research Letters
    • Letters to the Editor
    • Editorials
    • Commentaries
    • Editor's notes
    • Reviews
    • Viewpoints
    • 100th anniversary
    • Top read articles

  • Current issue
  • Past issues
  • Specialties
  • Reviews
  • Review series
  • ASCI Milestone Awards
  • Video Abstracts
  • Conversations with Giants in Medicine
  • In-Press Preview
  • Clinical Research and Public Health
  • Research Letters
  • Letters to the Editor
  • Editorials
  • Commentaries
  • Editor's notes
  • Reviews
  • Viewpoints
  • 100th anniversary
  • Top read articles
  • About
  • Editors
  • Consulting Editors
  • For authors
  • Publication ethics
  • Publication alerts by email
  • Advertising
  • Job board
  • Contact
Allele-specific RNA interference prevents neuropathy in Charcot-Marie-Tooth disease type 2D mouse models
Kathryn H. Morelli, Laurie B. Griffin, Nettie K. Pyne, Lindsay M. Wallace, Allison M. Fowler, Stephanie N. Oprescu, Ryuichi Takase, Na Wei, Rebecca Meyer-Schuman, Dattatreya Mellacheruvu, Jacob O. Kitzman, Samuel G. Kocen, Timothy J. Hines, Emily L. Spaulding, James R. Lupski, Alexey Nesvizhskii, Pedro Mancias, Ian J. Butler, Xiang-Lei Yang, Ya-Ming Hou, Anthony Antonellis, Scott Q. Harper, Robert W. Burgess
Kathryn H. Morelli, Laurie B. Griffin, Nettie K. Pyne, Lindsay M. Wallace, Allison M. Fowler, Stephanie N. Oprescu, Ryuichi Takase, Na Wei, Rebecca Meyer-Schuman, Dattatreya Mellacheruvu, Jacob O. Kitzman, Samuel G. Kocen, Timothy J. Hines, Emily L. Spaulding, James R. Lupski, Alexey Nesvizhskii, Pedro Mancias, Ian J. Butler, Xiang-Lei Yang, Ya-Ming Hou, Anthony Antonellis, Scott Q. Harper, Robert W. Burgess
View: Text | PDF
Research Article Genetics Neuroscience

Allele-specific RNA interference prevents neuropathy in Charcot-Marie-Tooth disease type 2D mouse models

  • Text
  • PDF
Abstract

Gene therapy approaches are being deployed to treat recessive genetic disorders by restoring the expression of mutated genes. However, the feasibility of these approaches for dominantly inherited diseases — where treatment may require reduction in the expression of a toxic mutant protein resulting from a gain-of-function allele — is unclear. Here we show the efficacy of allele-specific RNAi as a potential therapy for Charcot-Marie-Tooth disease type 2D (CMT2D), caused by dominant mutations in glycyl-tRNA synthetase (GARS). A de novo mutation in GARS was identified in a patient with a severe peripheral neuropathy, and a mouse model precisely recreating the mutation was produced. These mice developed a neuropathy by 3–4 weeks of age, validating the pathogenicity of the mutation. RNAi sequences targeting mutant GARS mRNA, but not wild-type, were optimized and then packaged into AAV9 for in vivo delivery. This almost completely prevented the neuropathy in mice treated at birth. Delaying treatment until after disease onset showed modest benefit, though this effect decreased the longer treatment was delayed. These outcomes were reproduced in a second mouse model of CMT2D using a vector specifically targeting that allele. The effects were dose dependent, and persisted for at least 1 year. Our findings demonstrate the feasibility of AAV9-mediated allele-specific knockdown and provide proof of concept for gene therapy approaches for dominant neuromuscular diseases.

Authors

Kathryn H. Morelli, Laurie B. Griffin, Nettie K. Pyne, Lindsay M. Wallace, Allison M. Fowler, Stephanie N. Oprescu, Ryuichi Takase, Na Wei, Rebecca Meyer-Schuman, Dattatreya Mellacheruvu, Jacob O. Kitzman, Samuel G. Kocen, Timothy J. Hines, Emily L. Spaulding, James R. Lupski, Alexey Nesvizhskii, Pedro Mancias, Ian J. Butler, Xiang-Lei Yang, Ya-Ming Hou, Anthony Antonellis, Scott Q. Harper, Robert W. Burgess

×

Figure 5

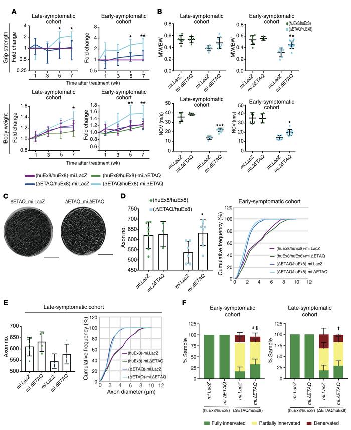
Post-onset therapeutic effects of scAAV9.mi.ΔETAQ.

Options: View larger image (or click on image) Download as PowerPoint
Post-onset therapeutic effects of scAAV9.mi.ΔETAQ.
(A) Reduction in muta...
(A) Reduction in mutant Gars expression improved grip strength and increased body weight in early- and late-symptomatic GarsΔETAQ/huEx8 mice. Mi.ΔETAQ-treated early- and late-symptomatic GarsΔETAQ/huEx8 mice exhibited enhanced grip strength and significant increases in body weight starting at approximately 5 weeks after treatment. When evaluated at 7 weeks after treatment for signs of neuropathy, these data correlate with trending increases in MW/BW ratios and significant improvements in NCV in mi.ΔETAQ-treated late-symptomatic GarsΔETAQ/huEx8 mice. (B–D) Early-symptomatic GarsΔETAQ/huEx8 mice treated with mi.ΔETAQ displayed significantly higher MW/BW ratios and faster NCVs (B), most likely resulting from the greater number of motor axons observed in cross sections of the motor branch of the femoral nerve, although improvement in axon diameter was not observed (C and D). (E) Prevention of axon loss was not observed in mi.ΔETAQ-treated late-symptomatic GarsΔETAQ/huEx8 mice. (F) Both early- and late- symptomatic overall displayed significant increases in NMJ innervation. Data were analyzed using a 1-way ANOVA followed by Tukey’s HSD post hoc comparisons. Significant changes in axon diameter (E) were determined with a Kolmogorov-Smirnov test. *P < 0.05, **P < 0.01, ***P < 0.001 represent post hoc significance between mi.LacZ-treated and scAAV9.mi.ΔETAQ-treated GarsΔETAQ/huEx8 mice. #Significant difference in fully innervated NMJs; §significant difference in partially innervated NMJs; †significant difference in denervated NMJs. Late-symptomatic cohort: mi.LacZ-treated GarshuEx8/huEx8, n = 5–7; scAAV9.mi.ΔETAQ-treated GarshuEx8/huEx8, n = 3–5; mi.LacZ-treated GarsΔETAQ/huEx8, n = 6; and scAAV9.mi.ΔETAQ-treated GarsΔETAQ/huEx8, n = 7. Early-symptomatic cohort: GarshuEx8/huEx8, n = 6–7; scAAV9.mi.ΔETAQ-treated GarshuEx8/huEx8, n = 3–5; mi.LacZ-treated GarsΔETAQ/huEx8, n = 7; and scAAV9.mi.ΔETAQ-treated GarsΔETAQ/huEx8, n = 9–11. Values are mean ± SD. Scale bars: 100 μm.

Copyright © 2026 American Society for Clinical Investigation
ISSN: 0021-9738 (print), 1558-8238 (online)

Sign up for email alerts