Go to JCI Insight
  • About
  • Editors
  • Consulting Editors
  • For authors
  • Publication ethics
  • Publication alerts by email
  • Advertising
  • Job board
  • Contact
  • Clinical Research and Public Health
  • Current issue
  • Past issues
  • By specialty
    • COVID-19
    • Cardiology
    • Gastroenterology
    • Immunology
    • Metabolism
    • Nephrology
    • Neuroscience
    • Oncology
    • Pulmonology
    • Vascular biology
    • All ...
  • Videos
    • ASCI Milestone Awards
    • Video Abstracts
    • Conversations with Giants in Medicine
  • Reviews
    • View all reviews ...
    • Neurodegeneration (Mar 2026)
    • Clinical innovation and scientific progress in GLP-1 medicine (Nov 2025)
    • Pancreatic Cancer (Jul 2025)
    • Complement Biology and Therapeutics (May 2025)
    • Evolving insights into MASLD and MASH pathogenesis and treatment (Apr 2025)
    • Microbiome in Health and Disease (Feb 2025)
    • Substance Use Disorders (Oct 2024)
    • View all review series ...
  • Viewpoint
  • Collections
    • In-Press Preview
    • Clinical Research and Public Health
    • Research Letters
    • Letters to the Editor
    • Editorials
    • Commentaries
    • Editor's notes
    • Reviews
    • Viewpoints
    • 100th anniversary
    • Top read articles

  • Current issue
  • Past issues
  • Specialties
  • Reviews
  • Review series
  • ASCI Milestone Awards
  • Video Abstracts
  • Conversations with Giants in Medicine
  • In-Press Preview
  • Clinical Research and Public Health
  • Research Letters
  • Letters to the Editor
  • Editorials
  • Commentaries
  • Editor's notes
  • Reviews
  • Viewpoints
  • 100th anniversary
  • Top read articles
  • About
  • Editors
  • Consulting Editors
  • For authors
  • Publication ethics
  • Publication alerts by email
  • Advertising
  • Job board
  • Contact
Allele-specific RNA interference prevents neuropathy in Charcot-Marie-Tooth disease type 2D mouse models
Kathryn H. Morelli, Laurie B. Griffin, Nettie K. Pyne, Lindsay M. Wallace, Allison M. Fowler, Stephanie N. Oprescu, Ryuichi Takase, Na Wei, Rebecca Meyer-Schuman, Dattatreya Mellacheruvu, Jacob O. Kitzman, Samuel G. Kocen, Timothy J. Hines, Emily L. Spaulding, James R. Lupski, Alexey Nesvizhskii, Pedro Mancias, Ian J. Butler, Xiang-Lei Yang, Ya-Ming Hou, Anthony Antonellis, Scott Q. Harper, Robert W. Burgess
Kathryn H. Morelli, Laurie B. Griffin, Nettie K. Pyne, Lindsay M. Wallace, Allison M. Fowler, Stephanie N. Oprescu, Ryuichi Takase, Na Wei, Rebecca Meyer-Schuman, Dattatreya Mellacheruvu, Jacob O. Kitzman, Samuel G. Kocen, Timothy J. Hines, Emily L. Spaulding, James R. Lupski, Alexey Nesvizhskii, Pedro Mancias, Ian J. Butler, Xiang-Lei Yang, Ya-Ming Hou, Anthony Antonellis, Scott Q. Harper, Robert W. Burgess
View: Text | PDF
Research Article Genetics Neuroscience

Allele-specific RNA interference prevents neuropathy in Charcot-Marie-Tooth disease type 2D mouse models

  • Text
  • PDF
Abstract

Gene therapy approaches are being deployed to treat recessive genetic disorders by restoring the expression of mutated genes. However, the feasibility of these approaches for dominantly inherited diseases — where treatment may require reduction in the expression of a toxic mutant protein resulting from a gain-of-function allele — is unclear. Here we show the efficacy of allele-specific RNAi as a potential therapy for Charcot-Marie-Tooth disease type 2D (CMT2D), caused by dominant mutations in glycyl-tRNA synthetase (GARS). A de novo mutation in GARS was identified in a patient with a severe peripheral neuropathy, and a mouse model precisely recreating the mutation was produced. These mice developed a neuropathy by 3–4 weeks of age, validating the pathogenicity of the mutation. RNAi sequences targeting mutant GARS mRNA, but not wild-type, were optimized and then packaged into AAV9 for in vivo delivery. This almost completely prevented the neuropathy in mice treated at birth. Delaying treatment until after disease onset showed modest benefit, though this effect decreased the longer treatment was delayed. These outcomes were reproduced in a second mouse model of CMT2D using a vector specifically targeting that allele. The effects were dose dependent, and persisted for at least 1 year. Our findings demonstrate the feasibility of AAV9-mediated allele-specific knockdown and provide proof of concept for gene therapy approaches for dominant neuromuscular diseases.

Authors

Kathryn H. Morelli, Laurie B. Griffin, Nettie K. Pyne, Lindsay M. Wallace, Allison M. Fowler, Stephanie N. Oprescu, Ryuichi Takase, Na Wei, Rebecca Meyer-Schuman, Dattatreya Mellacheruvu, Jacob O. Kitzman, Samuel G. Kocen, Timothy J. Hines, Emily L. Spaulding, James R. Lupski, Alexey Nesvizhskii, Pedro Mancias, Ian J. Butler, Xiang-Lei Yang, Ya-Ming Hou, Anthony Antonellis, Scott Q. Harper, Robert W. Burgess

×

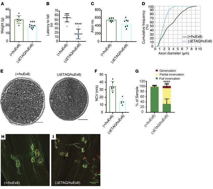
Figure 2

In vivo characterization of the ΔETAQ GARS variant.

Options: View larger image (or click on image) Download as PowerPoint
In vivo characterization of the ΔETAQ GARS variant.
(A) GarsΔETAQ/huEx8 ...
(A) GarsΔETAQ/huEx8 mice and littermate controls were weighed at 12 weeks. GarsΔETAQ/huEx8 mice were significantly lighter, weighing 19 ± 1.9 g (P = 0.0006, n = 8), compared with GarshuEx8/+ controls, which weighed 27.4 ± 4.84 g (n = 7). (B) Gross motor performance in GarsΔETAQ/huEx8 mice was quantified using a wire hang test. While GarshuEx8/+ mice averaged 55 ± 9.57 seconds before letting go, GarsΔETAQ/huEx8 mice (n = 8) fell after only 17.3 ± 11.3 seconds. (C) Myelinated axon number in the motor branch of the femoral nerve was reduced by 21% from 551 ± 45 axons in littermate controls to 438 ± 92 axons in GarsΔETAQ/huEx8 (n = 6 mice per genotype). (D) Axon diameters were reduced, as shown in a cumulative histogram (P < 0.0001, Kolmogorov-Smirnov test, average diameter 1.6 ± 0.8 μm, n = 6), in comparison with Gars+/huEx8 littermates (3.3 ± 2.198 μm, n = 6). (E) Representative images of femoral motor nerve cross sections. (F) Nerve conduction velocity (NCV) was reduced from 35 ± 6.29 m/s in littermate controls to 13.5 ± 4.1 m/s in GarsΔETAQ/huEx8 mice (P = 0.0002, n = 6 GarsΔETAQ/huEx8, n = 7 GarshuEx8/+). (G) Neuromuscular junctions (NMJs) from the plantaris muscle showed partial innervation and denervation, scored based on the overlap between pre- and postsynaptic staining. (H and I) Representative images of NMJ morphology and innervation are shown. Differences in body weight, grip strength, conduction, and axon number between genotypes were statistically evaluated using a 2-way Student’s t test; axon diameter was evaluated by a Kolmogorov-Smirnov test. Significant difference in overall percentage NMJ innervation was determined by 2-way ANOVA with Tukey’s honestly significant difference (HSD) post hoc comparisons. For all analyses, *P < 0.05, ***P < 0.001, ****P < 0.0001 represent post hoc significance between genotypes. Values are mean ± SD. Scale bars: 100 μm (E); 50 μm (H, I).

Copyright © 2026 American Society for Clinical Investigation
ISSN: 0021-9738 (print), 1558-8238 (online)

Sign up for email alerts