Go to JCI Insight
  • About
  • Editors
  • Consulting Editors
  • For authors
  • Publication ethics
  • Publication alerts by email
  • Advertising
  • Job board
  • Contact
  • Clinical Research and Public Health
  • Current issue
  • Past issues
  • By specialty
    • COVID-19
    • Cardiology
    • Gastroenterology
    • Immunology
    • Metabolism
    • Nephrology
    • Neuroscience
    • Oncology
    • Pulmonology
    • Vascular biology
    • All ...
  • Videos
    • ASCI Milestone Awards
    • Video Abstracts
    • Conversations with Giants in Medicine
  • Reviews
    • View all reviews ...
    • Clinical innovation and scientific progress in GLP-1 medicine (Nov 2025)
    • Pancreatic Cancer (Jul 2025)
    • Complement Biology and Therapeutics (May 2025)
    • Evolving insights into MASLD and MASH pathogenesis and treatment (Apr 2025)
    • Microbiome in Health and Disease (Feb 2025)
    • Substance Use Disorders (Oct 2024)
    • Clonal Hematopoiesis (Oct 2024)
    • View all review series ...
  • Viewpoint
  • Collections
    • In-Press Preview
    • Clinical Research and Public Health
    • Research Letters
    • Letters to the Editor
    • Editorials
    • Commentaries
    • Editor's notes
    • Reviews
    • Viewpoints
    • 100th anniversary
    • Top read articles

  • Current issue
  • Past issues
  • Specialties
  • Reviews
  • Review series
  • ASCI Milestone Awards
  • Video Abstracts
  • Conversations with Giants in Medicine
  • In-Press Preview
  • Clinical Research and Public Health
  • Research Letters
  • Letters to the Editor
  • Editorials
  • Commentaries
  • Editor's notes
  • Reviews
  • Viewpoints
  • 100th anniversary
  • Top read articles
  • About
  • Editors
  • Consulting Editors
  • For authors
  • Publication ethics
  • Publication alerts by email
  • Advertising
  • Job board
  • Contact
HDAC inhibitors elicit metabolic reprogramming by targeting super-enhancers in glioblastoma models
Trang Thi Thu Nguyen, Yiru Zhang, Enyuan Shang, Chang Shu, Consuelo Torrini, Junfei Zhao, Elena Bianchetti, Angeliki Mela, Nelson Humala, Aayushi Mahajan, Arif O. Harmanci, Zhengdeng Lei, Mark Maienschein-Cline, Catarina M. Quinzii, Mike-Andrew Westhoff, Georg Karpel-Massler, Jeffrey N. Bruce, Peter Canoll, Markus D. Siegelin
Trang Thi Thu Nguyen, Yiru Zhang, Enyuan Shang, Chang Shu, Consuelo Torrini, Junfei Zhao, Elena Bianchetti, Angeliki Mela, Nelson Humala, Aayushi Mahajan, Arif O. Harmanci, Zhengdeng Lei, Mark Maienschein-Cline, Catarina M. Quinzii, Mike-Andrew Westhoff, Georg Karpel-Massler, Jeffrey N. Bruce, Peter Canoll, Markus D. Siegelin
View: Text | PDF
Research Article Oncology

HDAC inhibitors elicit metabolic reprogramming by targeting super-enhancers in glioblastoma models

  • Text
  • PDF
Abstract

The Warburg effect is a tumor-related phenomenon that could potentially be targeted therapeutically. Here, we showed that glioblastoma (GBM) cultures and patients’ tumors harbored super-enhancers in several genes related to the Warburg effect. By conducting a transcriptome analysis followed by ChIP-Seq coupled with a comprehensive metabolite analysis in GBM models, we found that FDA-approved global (panobinostat, vorinostat) and selective (romidepsin) histone deacetylase (HDAC) inhibitors elicited metabolic reprogramming in concert with disruption of several Warburg effect–related super-enhancers. Extracellular flux and carbon-tracing analyses revealed that HDAC inhibitors blunted glycolysis in a c-Myc–dependent manner and lowered ATP levels. This resulted in the engagement of oxidative phosphorylation (OXPHOS) driven by elevated fatty acid oxidation (FAO), rendering GBM cells dependent on these pathways. Mechanistically, interference with HDAC1/-2 elicited a suppression of c-Myc protein levels and a concomitant increase in 2 transcriptional drivers of oxidative metabolism, PGC1α and PPARD, suggesting an inverse relationship. Rescue and ChIP experiments indicated that c-Myc bound to the promoter regions of PGC1α and PPARD to counteract their upregulation driven by HDAC1/-2 inhibition. Finally, we demonstrated that combination treatment with HDAC and FAO inhibitors extended animal survival in patient-derived xenograft model systems in vivo more potently than single treatments in the absence of toxicity.

Authors

Trang Thi Thu Nguyen, Yiru Zhang, Enyuan Shang, Chang Shu, Consuelo Torrini, Junfei Zhao, Elena Bianchetti, Angeliki Mela, Nelson Humala, Aayushi Mahajan, Arif O. Harmanci, Zhengdeng Lei, Mark Maienschein-Cline, Catarina M. Quinzii, Mike-Andrew Westhoff, Georg Karpel-Massler, Jeffrey N. Bruce, Peter Canoll, Markus D. Siegelin

×

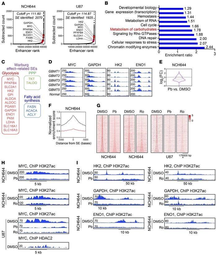
Figure 1

Identification of super-enhancers in the desert of Warburg effect–related genes that are disrupted by HDAC inhibitors.

Options: View larger image (or click on image) Download as PowerPoint
Identification of super-enhancers in the desert of Warburg effect–relate...
(A) ChIP of H3K27ac coupled with next-generation sequencing of NCH644 and U87 GBM cells was performed followed by super-enhancer (SE) analysis. Shown are the super-enhancers of genes involved in glycolysis, the PPP, and fatty acid synthesis (Warburg effect–related genes). The peak located at the HK2 locus in the NCH644 cells is slightly below the cutoff and therefore a strong enhancer. (B) “Reactome analysis” of mutual super-enhancer genes in NCH644, U87, and LN229 GBM cells. FDR Q < 0.05. (C) The Warburg effect consists of genes encoding for enzymes or transporters involved in glycolysis, the PPP, or fatty acid synthesis. (D) Published ChIP-Seq (H3K27ac) data for GBMs and normal brain tissue (pileup values are indicated) (GSE101148 and GSE17312). (E and F) Representation of global disruption of the super-enhancer landscape of NCH644 cells treated with Pb. FC, fold change. (G) Heatmaps of super-enhancers in control- and HDAC inhibitor–exposed NCH644 and U87 GBM cells. Scale bar indicates the intensities. (H) ChIP-Seq (H3K27ac) was performed in NCH644 and U87 cells treated with vehicle (DMSO), Pb, or Ro. Shown are the respective tracks around the Myc locus (pileup values are indicated). (I) ChIP-Seq (H3K27ac) was performed in NCH644 cells treated with vehicle, Pb, or Ro. Shown are the respective tracks around HK2, GAPDH, and ENO1.

Copyright © 2026 American Society for Clinical Investigation
ISSN: 0021-9738 (print), 1558-8238 (online)

Sign up for email alerts