Go to JCI Insight
  • About
  • Editors
  • Consulting Editors
  • For authors
  • Publication ethics
  • Publication alerts by email
  • Advertising
  • Job board
  • Contact
  • Clinical Research and Public Health
  • Current issue
  • Past issues
  • By specialty
    • COVID-19
    • Cardiology
    • Gastroenterology
    • Immunology
    • Metabolism
    • Nephrology
    • Neuroscience
    • Oncology
    • Pulmonology
    • Vascular biology
    • All ...
  • Videos
    • Conversations with Giants in Medicine
    • Video Abstracts
  • Reviews
    • View all reviews ...
    • Clinical innovation and scientific progress in GLP-1 medicine (Nov 2025)
    • Pancreatic Cancer (Jul 2025)
    • Complement Biology and Therapeutics (May 2025)
    • Evolving insights into MASLD and MASH pathogenesis and treatment (Apr 2025)
    • Microbiome in Health and Disease (Feb 2025)
    • Substance Use Disorders (Oct 2024)
    • Clonal Hematopoiesis (Oct 2024)
    • View all review series ...
  • Viewpoint
  • Collections
    • In-Press Preview
    • Clinical Research and Public Health
    • Research Letters
    • Letters to the Editor
    • Editorials
    • Commentaries
    • Editor's notes
    • Reviews
    • Viewpoints
    • 100th anniversary
    • Top read articles

  • Current issue
  • Past issues
  • Specialties
  • Reviews
  • Review series
  • Conversations with Giants in Medicine
  • Video Abstracts
  • In-Press Preview
  • Clinical Research and Public Health
  • Research Letters
  • Letters to the Editor
  • Editorials
  • Commentaries
  • Editor's notes
  • Reviews
  • Viewpoints
  • 100th anniversary
  • Top read articles
  • About
  • Editors
  • Consulting Editors
  • For authors
  • Publication ethics
  • Publication alerts by email
  • Advertising
  • Job board
  • Contact
Antibiotic pretreatment alleviates liver transplant damage in mice and humans
Kojiro Nakamura, Shoichi Kageyama, Takahiro Ito, Hirofumi Hirao, Kentaro Kadono, Antony Aziz, Kenneth J. Dery, Matthew J. Everly, Kojiro Taura, Shinji Uemoto, Douglas G. Farmer, Fady M. Kaldas, Ronald W. Busuttil, Jerzy W. Kupiec-Weglinski
Kojiro Nakamura, Shoichi Kageyama, Takahiro Ito, Hirofumi Hirao, Kentaro Kadono, Antony Aziz, Kenneth J. Dery, Matthew J. Everly, Kojiro Taura, Shinji Uemoto, Douglas G. Farmer, Fady M. Kaldas, Ronald W. Busuttil, Jerzy W. Kupiec-Weglinski
View: Text | PDF
Research Article Immunology

Antibiotic pretreatment alleviates liver transplant damage in mice and humans

  • Text
  • PDF
Abstract

Although modifications of gut microbiota with antibiotics (Abx) influence mouse skin and cardiac allografts, its role in orthotopic liver transplantation (OLT) remains unknown. We aimed to determine whether and how recipient Abx pretreatment may affect hepatic ischemia-reperfusion injury (IRI) and OLT outcomes. Mice (C57BL/6) with or without Abx treatment (10 days) were transplanted with allogeneic (BALB/c) cold-stored (18 hours) livers, followed by liver and blood sampling (6 hours). We divided 264 human OLT recipients on the basis of duration of pre-OLT Abx treatment into control (Abx-free/Abx <10 days; n = 108) and Abx treatment (Abx ≥10days; n = 156) groups; OLT biopsy (Bx) samples were collected 2 hours after OLT (n = 52). Abx in mice mitigated IRI-stressed OLT (IRI-OLT), decreased CCAAT/enhancer-binding protein homologous protein (CHOP) (endoplasmic reticulum [ER] stress), enhanced LC3B (autophagy), and inhibited inflammation, whereas it increased serum prostaglandin E2 (PGE2) and hepatic PGE2 receptor 4 (EP4) expression. PGE2 increased EP4, suppressed CHOP, and induced autophagosome formation in hepatocyte cultures in an EP4-dependent manner. An EP4 antagonist restored CHOP, suppressed LC3B, and recreated IRI-OLT. Remarkably, human recipients of Abx treatment plus OLT (Abx-OLT), despite severe pretransplantation clinical acuity, had higher EP4 and LC3B levels but lower CHOP levels, which coincided with improved hepatocellular function (serum aspartate aminotransferase/serum aspartate aminotransferase [sALT/sAST]) and a decreased incidence of early allograft dysfunction (EAD). Multivariate analysis identified “Abx-free/Abx <10 days” as a predictive factor of EAD. This study documents the benefits of Abx pretreatment in liver transplant recipients, identifies ER stress and autophagy regulation by the PGE2/EP4 axis as a homeostatic underpinning, and points to the microbiome as a therapeutic target in OLT.

Authors

Kojiro Nakamura, Shoichi Kageyama, Takahiro Ito, Hirofumi Hirao, Kentaro Kadono, Antony Aziz, Kenneth J. Dery, Matthew J. Everly, Kojiro Taura, Shinji Uemoto, Douglas G. Farmer, Fady M. Kaldas, Ronald W. Busuttil, Jerzy W. Kupiec-Weglinski

×

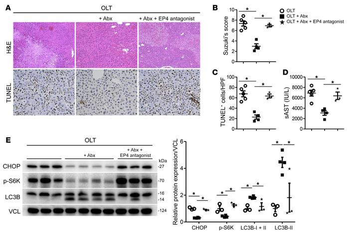
Figure 4

EP4 antagonism restores CHOP, decreases LC3B, and recreates IR-hepatocellular damage in Abx-pretreated OLT recipients.

Options: View larger image (or click on image) Download as PowerPoint
EP4 antagonism restores CHOP, decreases LC3B, and recreates IR-hepatocel...
BALB/c livers subjected to 18 hours of cold storage were transplanted orthotopically into C57BL/6 mice, followed by serum and liver sampling 6 hours after OLT. Some OLT recipients were treated with Abx for 10 days before OLT, with or without an oral EP4 antagonist (5 mg/kg, ONO-AE3-208 at 0 and 3 hours after reperfusion). (A) Representative H&E staining (original magnification, ×100) and TUNEL staining (original magnification, ×200). Arrowheads indicate TUNEL+ dead cells. (B) Suzuki’s histological grading of liver IRI (n = 3–5/group). (C) Quantification of TUNEL+ cells/HPF (n = 3–5/group). (D) sAST levels were measured (n = 3–5/group). (E) Western blot detection of CHOP, p-S6K, and LC3B and relative intensity ratios with VCL normalization (n = 3–4/group). Data indicate the mean ± SEM. *P < 0.05 versus OLT plus Abx, by Student’s t test or 1-way ANOVA followed by Tukey’s HSD test.

Copyright © 2026 American Society for Clinical Investigation
ISSN: 0021-9738 (print), 1558-8238 (online)

Sign up for email alerts