Go to JCI Insight
  • About
  • Editors
  • Consulting Editors
  • For authors
  • Publication ethics
  • Publication alerts by email
  • Advertising
  • Job board
  • Contact
  • Clinical Research and Public Health
  • Current issue
  • Past issues
  • By specialty
    • COVID-19
    • Cardiology
    • Gastroenterology
    • Immunology
    • Metabolism
    • Nephrology
    • Neuroscience
    • Oncology
    • Pulmonology
    • Vascular biology
    • All ...
  • Videos
    • Conversations with Giants in Medicine
    • Video Abstracts
  • Reviews
    • View all reviews ...
    • Clinical innovation and scientific progress in GLP-1 medicine (Nov 2025)
    • Pancreatic Cancer (Jul 2025)
    • Complement Biology and Therapeutics (May 2025)
    • Evolving insights into MASLD and MASH pathogenesis and treatment (Apr 2025)
    • Microbiome in Health and Disease (Feb 2025)
    • Substance Use Disorders (Oct 2024)
    • Clonal Hematopoiesis (Oct 2024)
    • View all review series ...
  • Viewpoint
  • Collections
    • In-Press Preview
    • Clinical Research and Public Health
    • Research Letters
    • Letters to the Editor
    • Editorials
    • Commentaries
    • Editor's notes
    • Reviews
    • Viewpoints
    • 100th anniversary
    • Top read articles

  • Current issue
  • Past issues
  • Specialties
  • Reviews
  • Review series
  • Conversations with Giants in Medicine
  • Video Abstracts
  • In-Press Preview
  • Clinical Research and Public Health
  • Research Letters
  • Letters to the Editor
  • Editorials
  • Commentaries
  • Editor's notes
  • Reviews
  • Viewpoints
  • 100th anniversary
  • Top read articles
  • About
  • Editors
  • Consulting Editors
  • For authors
  • Publication ethics
  • Publication alerts by email
  • Advertising
  • Job board
  • Contact
Epithelial membrane protein 2 governs transepithelial migration of neutrophils into the airspace
Wan-Chi Lin, Kymberly M. Gowdy, Jennifer H. Madenspacher, Rachel L. Zemans, Kazuko Yamamoto, Miranda Lyons-Cohen, Hideki Nakano, Kyathanahalli Janardhan, Carmen J. Williams, Donald N. Cook, Joseph P. Mizgerd, Michael B. Fessler
Wan-Chi Lin, Kymberly M. Gowdy, Jennifer H. Madenspacher, Rachel L. Zemans, Kazuko Yamamoto, Miranda Lyons-Cohen, Hideki Nakano, Kyathanahalli Janardhan, Carmen J. Williams, Donald N. Cook, Joseph P. Mizgerd, Michael B. Fessler
View: Text | PDF
Research Article Inflammation Pulmonology

Epithelial membrane protein 2 governs transepithelial migration of neutrophils into the airspace

  • Text
  • PDF
Abstract

Whether respiratory epithelial cells regulate the final transit of extravasated neutrophils into the inflamed airspace or are a passive barrier is poorly understood. Alveolar epithelial type 1 (AT1) cells, best known for solute transport and gas exchange, have few established immune roles. Epithelial membrane protein 2 (EMP2), a tetraspan protein that promotes recruitment of integrins to lipid rafts, is highly expressed in AT1 cells but has no known function in lung biology. Here, we show that Emp2–/– mice exhibit reduced neutrophil influx into the airspace after a wide range of inhaled exposures. During bacterial pneumonia, Emp2–/– mice had attenuated neutrophilic lung injury and improved survival. Bone marrow chimeras, intravital neutrophil labeling, and in vitro assays suggested that defective transepithelial migration of neutrophils into the alveolar lumen occurs in Emp2–/– lungs. Emp2–/– AT1 cells had dysregulated surface display of multiple adhesion molecules, associated with reduced raft abundance. Epithelial raft abundance was dependent upon putative cholesterol-binding motifs in EMP2, whereas EMP2 supported adhesion molecule display and neutrophil transmigration through suppression of caveolins. Taken together, we propose that EMP2-dependent membrane organization ensures proper display on AT1 cells of a suite of proteins required to instruct paracellular neutrophil traffic into the alveolus.

Authors

Wan-Chi Lin, Kymberly M. Gowdy, Jennifer H. Madenspacher, Rachel L. Zemans, Kazuko Yamamoto, Miranda Lyons-Cohen, Hideki Nakano, Kyathanahalli Janardhan, Carmen J. Williams, Donald N. Cook, Joseph P. Mizgerd, Michael B. Fessler

×

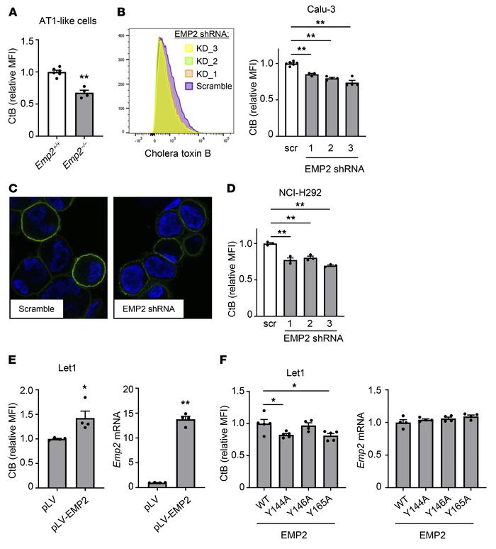
Figure 5

EMP2 deletion depletes lipid rafts in epithelial cells.

Options: View larger image (or click on image) Download as PowerPoint
EMP2 deletion depletes lipid rafts in epithelial cells.
(A) Primary alve...
(A) Primary alveolar epithelial cells were purified from Emp2+/+ and Emp2–/– lungs and cultured for 8 days to produce AT1-like cells (see Supplemental Figure 3C). Lipid rafts were then quantified by flow cytometry of bound cholera toxin B (CtB)–Alexa Fluor 488. (B and C) Calu-3 cells were transduced with scrambled (scr) or EMP2-targeting lentiviral shRNAs, after which CtB binding was quantified by flow cytometry (B) and imaged by fluorescence microscopy (CtB–Alexa Fluor 488 = green; DAPI = blue) (C). Original magnification ×630. (D) H292 cells were transduced and analyzed for CtB binding as in B. (E) Let1 cells were transfected with EMP2 or empty vector. CtB binding by flow cytometry is shown at left, and relative Emp2 mRNA by qPCR at right. (F) Let1 cells were transfected with WT EMP2 or with EMP2 mutated in its CRAC or CARC sequences (see Supplemental Figure 11). Cells were then analyzed as in E. Data are mean ± SEM and are representative of at least 3 independent experiments. *P < 0.05; **P < 0.01 analyzed using unpaired 2-tailed Student’s t test in A and E, or 1-way ANOVA followed by Dunnett’s test in B, D, and F.

Copyright © 2025 American Society for Clinical Investigation
ISSN: 0021-9738 (print), 1558-8238 (online)

Sign up for email alerts