Go to JCI Insight
  • About
  • Editors
  • Consulting Editors
  • For authors
  • Publication ethics
  • Publication alerts by email
  • Advertising
  • Job board
  • Contact
  • Clinical Research and Public Health
  • Current issue
  • Past issues
  • By specialty
    • COVID-19
    • Cardiology
    • Gastroenterology
    • Immunology
    • Metabolism
    • Nephrology
    • Neuroscience
    • Oncology
    • Pulmonology
    • Vascular biology
    • All ...
  • Videos
    • Conversations with Giants in Medicine
    • Video Abstracts
  • Reviews
    • View all reviews ...
    • Clinical innovation and scientific progress in GLP-1 medicine (Nov 2025)
    • Pancreatic Cancer (Jul 2025)
    • Complement Biology and Therapeutics (May 2025)
    • Evolving insights into MASLD and MASH pathogenesis and treatment (Apr 2025)
    • Microbiome in Health and Disease (Feb 2025)
    • Substance Use Disorders (Oct 2024)
    • Clonal Hematopoiesis (Oct 2024)
    • View all review series ...
  • Viewpoint
  • Collections
    • In-Press Preview
    • Clinical Research and Public Health
    • Research Letters
    • Letters to the Editor
    • Editorials
    • Commentaries
    • Editor's notes
    • Reviews
    • Viewpoints
    • 100th anniversary
    • Top read articles

  • Current issue
  • Past issues
  • Specialties
  • Reviews
  • Review series
  • Conversations with Giants in Medicine
  • Video Abstracts
  • In-Press Preview
  • Clinical Research and Public Health
  • Research Letters
  • Letters to the Editor
  • Editorials
  • Commentaries
  • Editor's notes
  • Reviews
  • Viewpoints
  • 100th anniversary
  • Top read articles
  • About
  • Editors
  • Consulting Editors
  • For authors
  • Publication ethics
  • Publication alerts by email
  • Advertising
  • Job board
  • Contact
Genomic and epigenomic EBF1 alterations modulate TERT expression in gastric cancer
Manjie Xing, … , Bin Tean Teh, Patrick Tan
Manjie Xing, … , Bin Tean Teh, Patrick Tan
Published May 4, 2020
Citation Information: J Clin Invest. 2020;130(6):3005-3020. https://doi.org/10.1172/JCI126726.
View: Text | PDF
Research Article Gastroenterology Oncology

Genomic and epigenomic EBF1 alterations modulate TERT expression in gastric cancer

  • Text
  • PDF
Abstract

Transcriptional reactivation of telomerase catalytic subunit (TERT) is a frequent hallmark of cancer, occurring in 90% of human malignancies. However, specific mechanisms driving TERT reactivation remain obscure for many tumor types and in particular gastric cancer (GC), a leading cause of global cancer mortality. Here, through comprehensive genomic and epigenomic analysis of primary GCs and GC cell lines, we identified the transcription factor early B cell factor 1 (EBF1) as a TERT transcriptional repressor and inactivation of EBF1 function as a major cause of TERT upregulation. Abolishment of EBF1 function occurs through 3 distinct (epi)genomic mechanisms. First, EBF1 is epigenetically silenced via DNA methyltransferase, polycomb-repressive complex 2 (PRC2), and histone deacetylase activity in GCs. Second, recurrent, somatic, and heterozygous EBF1 DNA–binding domain mutations result in the production of dominant-negative EBF1 isoforms. Third, more rarely, genomic deletions and rearrangements proximal to the TERT promoter remobilize or abolish EBF1-binding sites, derepressing TERT and leading to high TERT expression. EBF1 is also functionally required for various malignant phenotypes in vitro and in vivo, highlighting its importance for GC development. These results indicate that multimodal genomic and epigenomic alterations underpin TERT reactivation in GC, converging on transcriptional repressors such as EBF1.

Authors

Manjie Xing, Wen Fong Ooi, Jing Tan, Aditi Qamra, Po-Hsien Lee, Zhimei Li, Chang Xu, Nisha Padmanabhan, Jing Quan Lim, Yu Amanda Guo, Xiaosai Yao, Mandoli Amit, Ley Moy Ng, Taotao Sheng, Jing Wang, Kie Kyon Huang, Chukwuemeka George Anene-Nzelu, Shamaine Wei Ting Ho, Mohana Ray, Lijia Ma, Gregorio Fazzi, Kevin Junliang Lim, Giovani Claresta Wijaya, Shenli Zhang, Tannistha Nandi, Tingdong Yan, Mei Mei Chang, Kakoli Das, Zul Fazreen Adam Isa, Jeanie Wu, Polly Suk Yean Poon, Yue Ning Lam, Joyce Suling Lin, Su Ting Tay, Ming Hui Lee, Angie Lay Keng Tan, Xuewen Ong, Kevin White, Steven George Rozen, Michael Beer, Roger Sik Yin Foo, Heike Irmgard Grabsch, Anders Jacobsen Skanderup, Shang Li, Bin Tean Teh, Patrick Tan

×

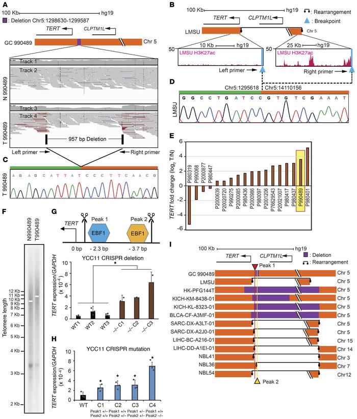
Figure 6

Genomic alterations of the TERT 5′ proximal region in primacy GC.

Options: View larger image (or click on image) Download as PowerPoint
Genomic alterations of the TERT 5′ proximal region in primacy GC.
(A) So...
(A) Somatic large-scale genomic deletion affecting EBF1-binding peak 2 in GC T990489. Tracks 1 and 3: aligned read coverage from WGS profiles. Tracks 2 and 4: distribution of aligned reads. Red reads in track 4 have larger-than-expected inferred sizes and therefore indicate possible deletions. Lower coverage in track 3 with respect to track 1 at the same loci supports the existence of a somatic genomic deletion. Purple box indicates the genomic deleted region. (B) Translocation disrupting the TERT 5′ proximal region (including both EBF1-binding peaks 1 and 2) in LMSU cells. Blue bars indicate breakpoints of the translocation. Dark pink tracks depict H3K27ac signals. (C and D) Validation of somatic genomic deletion/translocation of the TERT 5′ proximal region in GC T990489 and LMSU lines via Sanger sequencing. (E) Log-transformed fold change of TERT expression in 18 GCs with respect to matched normal samples. GC P990489 is highlighted in yellow. (F) Telomere lengthening was observed in GC T990489 by Southern blotting and densitometric analysis. (G) The CRISPR-deleted region is indicated by scissors (top). Graph shows a comparison of TERT expression between WT YCC11 clones (black bars) and clones (C1, C2, C3) with CRISPR-mediated homozygous deletions at the TERT 5′ proximal region (brown bars). (H) Comparison of TERT expression between WT clones (black) and clones with mutations in at least 1 allele in 1 or both EBF1-binding motifs (blue). (I) Deletions/translocations that overlapped with the TERT 5′ proximal region are shown for 2 GC cases, 1 GC cell line, and 10 cases of other cancer types. Vertical red and yellow lines highlight EBF1-binding peaks 1 and 2. *Q < 0.05, by 2-sided t test with FDR multiple testing correction (G and H). RT-PCR results are shown as the mean ± SD of technical triplicates. Figures are representative of 3 independent experiments.

Copyright © 2025 American Society for Clinical Investigation
ISSN: 0021-9738 (print), 1558-8238 (online)

Sign up for email alerts