Go to JCI Insight
  • About
  • Editors
  • Consulting Editors
  • For authors
  • Publication ethics
  • Publication alerts by email
  • Advertising
  • Job board
  • Contact
  • Clinical Research and Public Health
  • Current issue
  • Past issues
  • By specialty
    • COVID-19
    • Cardiology
    • Gastroenterology
    • Immunology
    • Metabolism
    • Nephrology
    • Neuroscience
    • Oncology
    • Pulmonology
    • Vascular biology
    • All ...
  • Videos
    • ASCI Milestone Awards
    • Video Abstracts
    • Conversations with Giants in Medicine
  • Reviews
    • View all reviews ...
    • Clinical innovation and scientific progress in GLP-1 medicine (Nov 2025)
    • Pancreatic Cancer (Jul 2025)
    • Complement Biology and Therapeutics (May 2025)
    • Evolving insights into MASLD and MASH pathogenesis and treatment (Apr 2025)
    • Microbiome in Health and Disease (Feb 2025)
    • Substance Use Disorders (Oct 2024)
    • Clonal Hematopoiesis (Oct 2024)
    • View all review series ...
  • Viewpoint
  • Collections
    • In-Press Preview
    • Clinical Research and Public Health
    • Research Letters
    • Letters to the Editor
    • Editorials
    • Commentaries
    • Editor's notes
    • Reviews
    • Viewpoints
    • 100th anniversary
    • Top read articles

  • Current issue
  • Past issues
  • Specialties
  • Reviews
  • Review series
  • ASCI Milestone Awards
  • Video Abstracts
  • Conversations with Giants in Medicine
  • In-Press Preview
  • Clinical Research and Public Health
  • Research Letters
  • Letters to the Editor
  • Editorials
  • Commentaries
  • Editor's notes
  • Reviews
  • Viewpoints
  • 100th anniversary
  • Top read articles
  • About
  • Editors
  • Consulting Editors
  • For authors
  • Publication ethics
  • Publication alerts by email
  • Advertising
  • Job board
  • Contact
Aberrant AZIN2 and polyamine metabolism precipitates tau neuropathology
Leslie A. Sandusky-Beltran, Andrii Kovalenko, Devon S. Placides, Kevin Ratnasamy, Chao Ma, Jerry B. Hunt Jr., Huimin Liang, John Ivan T. Calahatian, Camilla Michalski, Margaret Fahnestock, Laura J. Blair, April L. Darling, Jeremy D. Baker, Sarah N. Fontaine, Chad A. Dickey, Joshua J. Gamsby, Kevin R. Nash, Erin Abner, Maj-Linda B. Selenica, Daniel C. Lee
Leslie A. Sandusky-Beltran, Andrii Kovalenko, Devon S. Placides, Kevin Ratnasamy, Chao Ma, Jerry B. Hunt Jr., Huimin Liang, John Ivan T. Calahatian, Camilla Michalski, Margaret Fahnestock, Laura J. Blair, April L. Darling, Jeremy D. Baker, Sarah N. Fontaine, Chad A. Dickey, Joshua J. Gamsby, Kevin R. Nash, Erin Abner, Maj-Linda B. Selenica, Daniel C. Lee
View: Text | PDF
Research Article Metabolism Neuroscience

Aberrant AZIN2 and polyamine metabolism precipitates tau neuropathology

  • Text
  • PDF
Abstract

Tauopathies display a spectrum of phenotypes from cognitive to affective behavioral impairments; however, mechanisms promoting tau pathology and how tau elicits behavioral impairment remain unclear. We report a unique interaction between polyamine metabolism, behavioral impairment, and tau fate. Polyamines are ubiquitous aliphatic molecules that support neuronal function, axonal integrity, and cognitive processing. Transient increases in polyamine metabolism hallmark the cell’s response to various insults, known as the polyamine stress response (PSR). Dysregulation of gene transcripts associated with polyamine metabolism in Alzheimer’s disease (AD) brains were observed, and we found that ornithine decarboxylase antizyme inhibitor 2 (AZIN2) increased to the greatest extent. We showed that sustained AZIN2 overexpression elicited a maladaptive PSR in mice with underlying tauopathy (MAPT P301S; PS19). AZIN2 also increased acetylpolyamines, augmented tau deposition, and promoted cognitive and affective behavioral impairments. Higher-order polyamines displaced microtubule-associated tau to facilitate polymerization but also decreased tau seeding and oligomerization. Conversely, acetylpolyamines promoted tau seeding and oligomers. These data suggest that tauopathies launch an altered enzymatic signature that endorses a feed-forward cycle of disease progression. Taken together, the tau-induced PSR affects behavior and disease continuance, but may also position the polyamine pathway as a potential entry point for plausible targets and treatments of tauopathy, including AD.

Authors

Leslie A. Sandusky-Beltran, Andrii Kovalenko, Devon S. Placides, Kevin Ratnasamy, Chao Ma, Jerry B. Hunt Jr., Huimin Liang, John Ivan T. Calahatian, Camilla Michalski, Margaret Fahnestock, Laura J. Blair, April L. Darling, Jeremy D. Baker, Sarah N. Fontaine, Chad A. Dickey, Joshua J. Gamsby, Kevin R. Nash, Erin Abner, Maj-Linda B. Selenica, Daniel C. Lee

×

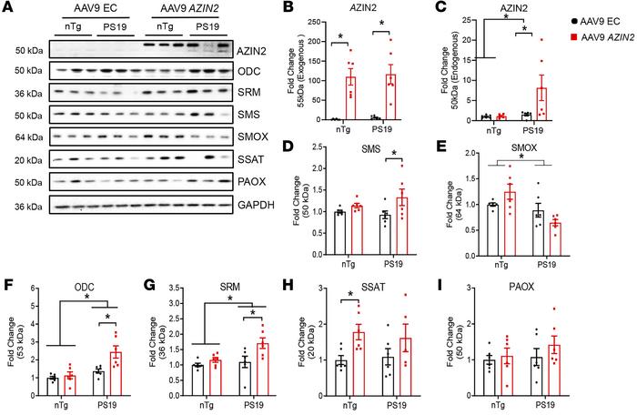
Figure 6

AZIN2 overexpression induces tau-dependent effects on polyamine enzymes.

Options: View larger image (or click on image) Download as PowerPoint
AZIN2 overexpression induces tau-dependent effects on polyamine enzymes....
(A) Representative Western blot images of hippocampal polyamine enzyme dysregulation. (B) There was an effect of treatment (P = 0.000) on exogenous AZIN2 levels (55 kDa) but no difference between nTg AAV9-AZIN2–treated and PS19 AAV9-AZIN2–treated mice (P = 0.682), indicating equal viral expression across groups. (C) There was an effect of genotype (P = 0.012), a trend toward an effect of treatment (P = 0.068), and a significant interaction (P = 0.045) on endogenous AZIN2 levels (50 kDa). (D) There was an effect of treatment (P = 0.022) on SMS. Pairwise comparisons revealed AAV9-AZIN2 increased SMS in PS19 mice (P = 0.017). (E) There was an effect of genotype (P = 0.012), treatment (P = 0.003), and an interaction (P = 0.030) on SMOX. (F) There was an effect of genotype (P = 0.001), treatment (P = 0.009), and interaction of genotype and treatment (P = 0.036) on ODC. Pairwise comparisons revealed AAV9-AZIN2 increased ODC in PS19 mice (P = 0.002). (G) There was an effect of genotype (P = 0.027) and treatment (P = 0.009) on SRM. Pairwise comparisons revealed AAV9-AZIN2 increased SRM in PS19 mice (P = 0.004). (H) There was an effect of treatment (P = 0.014) on SSAT. Pairwise comparisons revealed AAV9-AZIN2 increased SSAT in nTg mice (P = 0.031). (I) No effect of genotype, treatment, or interaction of genotype and treatment detected on PAOX. A 2 × 2 factorial ANOVA was performed, followed by pairwise comparisons using Sidak’s posttest correction, n = 5–6, data represented by mean ± SEM; *P < 0.05.

Copyright © 2026 American Society for Clinical Investigation
ISSN: 0021-9738 (print), 1558-8238 (online)

Sign up for email alerts