Go to JCI Insight
  • About
  • Editors
  • Consulting Editors
  • For authors
  • Publication ethics
  • Publication alerts by email
  • Advertising
  • Job board
  • Contact
  • Clinical Research and Public Health
  • Current issue
  • Past issues
  • By specialty
    • COVID-19
    • Cardiology
    • Gastroenterology
    • Immunology
    • Metabolism
    • Nephrology
    • Neuroscience
    • Oncology
    • Pulmonology
    • Vascular biology
    • All ...
  • Videos
    • Conversations with Giants in Medicine
    • Video Abstracts
  • Reviews
    • View all reviews ...
    • Pancreatic Cancer (Jul 2025)
    • Complement Biology and Therapeutics (May 2025)
    • Evolving insights into MASLD and MASH pathogenesis and treatment (Apr 2025)
    • Microbiome in Health and Disease (Feb 2025)
    • Substance Use Disorders (Oct 2024)
    • Clonal Hematopoiesis (Oct 2024)
    • Sex Differences in Medicine (Sep 2024)
    • View all review series ...
  • Viewpoint
  • Collections
    • In-Press Preview
    • Clinical Research and Public Health
    • Research Letters
    • Letters to the Editor
    • Editorials
    • Commentaries
    • Editor's notes
    • Reviews
    • Viewpoints
    • 100th anniversary
    • Top read articles

  • Current issue
  • Past issues
  • Specialties
  • Reviews
  • Review series
  • Conversations with Giants in Medicine
  • Video Abstracts
  • In-Press Preview
  • Clinical Research and Public Health
  • Research Letters
  • Letters to the Editor
  • Editorials
  • Commentaries
  • Editor's notes
  • Reviews
  • Viewpoints
  • 100th anniversary
  • Top read articles
  • About
  • Editors
  • Consulting Editors
  • For authors
  • Publication ethics
  • Publication alerts by email
  • Advertising
  • Job board
  • Contact
Aberrant AZIN2 and polyamine metabolism precipitates tau neuropathology
Leslie A. Sandusky-Beltran, … , Maj-Linda B. Selenica, Daniel C. Lee
Leslie A. Sandusky-Beltran, … , Maj-Linda B. Selenica, Daniel C. Lee
Published February 15, 2021
Citation Information: J Clin Invest. 2021;131(4):e126299. https://doi.org/10.1172/JCI126299.
View: Text | PDF
Research Article Metabolism Neuroscience

Aberrant AZIN2 and polyamine metabolism precipitates tau neuropathology

  • Text
  • PDF
Abstract

Tauopathies display a spectrum of phenotypes from cognitive to affective behavioral impairments; however, mechanisms promoting tau pathology and how tau elicits behavioral impairment remain unclear. We report a unique interaction between polyamine metabolism, behavioral impairment, and tau fate. Polyamines are ubiquitous aliphatic molecules that support neuronal function, axonal integrity, and cognitive processing. Transient increases in polyamine metabolism hallmark the cell’s response to various insults, known as the polyamine stress response (PSR). Dysregulation of gene transcripts associated with polyamine metabolism in Alzheimer’s disease (AD) brains were observed, and we found that ornithine decarboxylase antizyme inhibitor 2 (AZIN2) increased to the greatest extent. We showed that sustained AZIN2 overexpression elicited a maladaptive PSR in mice with underlying tauopathy (MAPT P301S; PS19). AZIN2 also increased acetylpolyamines, augmented tau deposition, and promoted cognitive and affective behavioral impairments. Higher-order polyamines displaced microtubule-associated tau to facilitate polymerization but also decreased tau seeding and oligomerization. Conversely, acetylpolyamines promoted tau seeding and oligomers. These data suggest that tauopathies launch an altered enzymatic signature that endorses a feed-forward cycle of disease progression. Taken together, the tau-induced PSR affects behavior and disease continuance, but may also position the polyamine pathway as a potential entry point for plausible targets and treatments of tauopathy, including AD.

Authors

Leslie A. Sandusky-Beltran, Andrii Kovalenko, Devon S. Placides, Kevin Ratnasamy, Chao Ma, Jerry B. Hunt Jr., Huimin Liang, John Ivan T. Calahatian, Camilla Michalski, Margaret Fahnestock, Laura J. Blair, April L. Darling, Jeremy D. Baker, Sarah N. Fontaine, Chad A. Dickey, Joshua J. Gamsby, Kevin R. Nash, Erin Abner, Maj-Linda B. Selenica, Daniel C. Lee

×

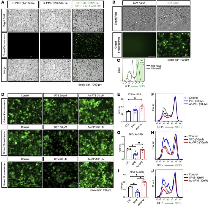
Figure 15

Polyamines decrease tau oligomerization while acetylpolyamines increase tau oligomerization.

Options: View larger image (or click on image) Download as PowerPoint
Polyamines decrease tau oligomerization while acetylpolyamines increase ...
(A–C) Validation of split GFP-Tau plasmids (pmGFP10C-Tau, pmGFP11C-Tau) and a monoclonal cell line (N2a-ssGT). (D) Representative images of tau oligomerization after treatment with polyamines/acetylpolyamines for 72 hours. Original magnification, ×10. (E–J) Graphs and histograms show the effect of treatment on tau oligomerization, as measured by percentage GFP (P =0.000). Spermidine and spermine (30 μM) decreased tau oligomerization compared with controls (P = 0.003, P = 0.002, respectively), while acetylputrescine and acetylspermine increased tau oligomerization (P = 0.007, P = 0.007, respectively) compared with controls. PTS: putrescine, Ac-PTS: acetylputrescine, SPD: spermidine, Ac-SPD: acetylspermidine, SPM: spermine, Ac-SPM: acetylspermine. Acetylputrescine (30 μM) trended toward increased tau oligomerization (P = 0.062) compared with 30 μM putrescine. Acetylspermidine (30 μM) increased tau oligomerization (P = 0.008) compared with 30 μM spermidine. Acetylspermine (30 μM) increased tau oligomerization (P = 0.000) compared with 30 μM spermine. One-way ANOVA followed by post hoc comparisons using Tukey’s HSD, n = 6–8, *P < 0.05; data represented by mean ± SEM.

Copyright © 2025 American Society for Clinical Investigation
ISSN: 0021-9738 (print), 1558-8238 (online)

Sign up for email alerts