Go to JCI Insight
  • About
  • Editors
  • Consulting Editors
  • For authors
  • Publication ethics
  • Publication alerts by email
  • Advertising
  • Job board
  • Contact
  • Clinical Research and Public Health
  • Current issue
  • Past issues
  • By specialty
    • COVID-19
    • Cardiology
    • Gastroenterology
    • Immunology
    • Metabolism
    • Nephrology
    • Neuroscience
    • Oncology
    • Pulmonology
    • Vascular biology
    • All ...
  • Videos
    • ASCI Milestone Awards
    • Video Abstracts
    • Conversations with Giants in Medicine
  • Reviews
    • View all reviews ...
    • Clinical innovation and scientific progress in GLP-1 medicine (Nov 2025)
    • Pancreatic Cancer (Jul 2025)
    • Complement Biology and Therapeutics (May 2025)
    • Evolving insights into MASLD and MASH pathogenesis and treatment (Apr 2025)
    • Microbiome in Health and Disease (Feb 2025)
    • Substance Use Disorders (Oct 2024)
    • Clonal Hematopoiesis (Oct 2024)
    • View all review series ...
  • Viewpoint
  • Collections
    • In-Press Preview
    • Clinical Research and Public Health
    • Research Letters
    • Letters to the Editor
    • Editorials
    • Commentaries
    • Editor's notes
    • Reviews
    • Viewpoints
    • 100th anniversary
    • Top read articles

  • Current issue
  • Past issues
  • Specialties
  • Reviews
  • Review series
  • ASCI Milestone Awards
  • Video Abstracts
  • Conversations with Giants in Medicine
  • In-Press Preview
  • Clinical Research and Public Health
  • Research Letters
  • Letters to the Editor
  • Editorials
  • Commentaries
  • Editor's notes
  • Reviews
  • Viewpoints
  • 100th anniversary
  • Top read articles
  • About
  • Editors
  • Consulting Editors
  • For authors
  • Publication ethics
  • Publication alerts by email
  • Advertising
  • Job board
  • Contact
Mechanisms of reactivation of latent tuberculosis infection due to SIV coinfection
Allison N. Bucşan, Ayan Chatterjee, Dhiraj K. Singh, Taylor W. Foreman, Tae-Hyung Lee, Breanna Threeton, Melanie G. Kirkpatrick, Mushtaq Ahmed, Nadia Golden, Xavier Alvarez, James A. Hoxie, Smriti Mehra, Jyothi Rengarajan, Shabaana A. Khader, Deepak Kaushal
Allison N. Bucşan, Ayan Chatterjee, Dhiraj K. Singh, Taylor W. Foreman, Tae-Hyung Lee, Breanna Threeton, Melanie G. Kirkpatrick, Mushtaq Ahmed, Nadia Golden, Xavier Alvarez, James A. Hoxie, Smriti Mehra, Jyothi Rengarajan, Shabaana A. Khader, Deepak Kaushal
View: Text | PDF
Concise Communication AIDS/HIV Infectious disease

Mechanisms of reactivation of latent tuberculosis infection due to SIV coinfection

  • Text
  • PDF
Abstract

HIV is a major driver of tuberculosis (TB) reactivation. Depletion of CD4+ T cells is assumed to be the basis behind TB reactivation in individuals with latent tuberculosis infection (LTBI) coinfected with HIV. Nonhuman primates (NHPs) coinfected with a mutant simian immunodeficiency virus (SIVΔGY) that does not cause depletion of tissue CD4+ T cells during infection failed to reactivate TB. To investigate the contribution of CD4+ T cell depletion relative to other mechanisms of SIV-induced reactivation of LTBI, we used CD4R1 antibody to deplete CD4+ T cells in animals with LTBI without lentiviral infection. The mere depletion of CD4+ T cells during LTBI was insufficient in generating reactivation of LTBI. Instead, direct cytopathic effects of SIV resulting in chronic immune activation, along with the altered effector T cell phenotypes and dysregulated T cell homeostasis, were likely mediators of reactivation of LTBI. These results revealed important implications for TB control in HIV-coinfected individuals.

Authors

Allison N. Bucşan, Ayan Chatterjee, Dhiraj K. Singh, Taylor W. Foreman, Tae-Hyung Lee, Breanna Threeton, Melanie G. Kirkpatrick, Mushtaq Ahmed, Nadia Golden, Xavier Alvarez, James A. Hoxie, Smriti Mehra, Jyothi Rengarajan, Shabaana A. Khader, Deepak Kaushal

×

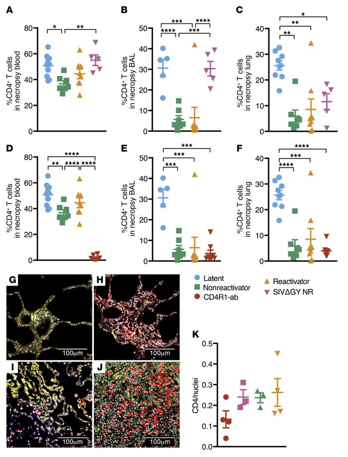
Figure 2

CD4+ T cells are preserved in Mtb/SIVΔGY coinfection and ablated in Mtb/CD4R1 administration.

Options: View larger image (or click on image) Download as PowerPoint
CD4+ T cells are preserved in Mtb/SIVΔGY coinfection and ablated in Mtb/...
CD4+ T cell quantification at necropsy SIVΔGY coinfection in (A) peripheral blood, (B) BAL, and (C) lungs. CD4+ T cell quantification in (D) peripheral blood, (E) BAL, and (F) lungs during CD4R1 administration (n = 8, red). *P < 0.05; **P < 0.01; ***P < 0.001; ****P < 0.0001, 1-way ANOVA with Tukey’s multiple testing correction. Confocal images of CD4+ cells (red) and nuclei (gray) in formalin-fixed, paraffin-embedded tissue (FFPE) from (G) CD4R1-administered, (H) SIVΔGY-coinfected, and (I) SIVmac239 coinfected nonreactivator, and (J) reactivator NHPs. (K) Quantification of CD4+ cells per nuclei stained in 9 lung sections from a single slide, 1 animal per group. Data represent mean ± SEM.

Copyright © 2026 American Society for Clinical Investigation
ISSN: 0021-9738 (print), 1558-8238 (online)

Sign up for email alerts