Go to JCI Insight
  • About
  • Editors
  • Consulting Editors
  • For authors
  • Publication ethics
  • Publication alerts by email
  • Advertising
  • Job board
  • Contact
  • Clinical Research and Public Health
  • Current issue
  • Past issues
  • By specialty
    • COVID-19
    • Cardiology
    • Gastroenterology
    • Immunology
    • Metabolism
    • Nephrology
    • Neuroscience
    • Oncology
    • Pulmonology
    • Vascular biology
    • All ...
  • Videos
    • ASCI Milestone Awards
    • Video Abstracts
    • Conversations with Giants in Medicine
  • Reviews
    • View all reviews ...
    • Clinical innovation and scientific progress in GLP-1 medicine (Nov 2025)
    • Pancreatic Cancer (Jul 2025)
    • Complement Biology and Therapeutics (May 2025)
    • Evolving insights into MASLD and MASH pathogenesis and treatment (Apr 2025)
    • Microbiome in Health and Disease (Feb 2025)
    • Substance Use Disorders (Oct 2024)
    • Clonal Hematopoiesis (Oct 2024)
    • View all review series ...
  • Viewpoint
  • Collections
    • In-Press Preview
    • Clinical Research and Public Health
    • Research Letters
    • Letters to the Editor
    • Editorials
    • Commentaries
    • Editor's notes
    • Reviews
    • Viewpoints
    • 100th anniversary
    • Top read articles

  • Current issue
  • Past issues
  • Specialties
  • Reviews
  • Review series
  • ASCI Milestone Awards
  • Video Abstracts
  • Conversations with Giants in Medicine
  • In-Press Preview
  • Clinical Research and Public Health
  • Research Letters
  • Letters to the Editor
  • Editorials
  • Commentaries
  • Editor's notes
  • Reviews
  • Viewpoints
  • 100th anniversary
  • Top read articles
  • About
  • Editors
  • Consulting Editors
  • For authors
  • Publication ethics
  • Publication alerts by email
  • Advertising
  • Job board
  • Contact
TMEM25 modulates neuronal excitability and NMDA receptor subunit NR2B degradation
Haiqing Zhang, Xin Tian, Xi Lu, Demei Xu, Yi Guo, Zhifang Dong, Yun Li, Yuanlin Ma, Chengzhi Chen, Yong Yang, Min Yang, Yi Yang, Feng Liu, Ruijiao Zhou, Miaoqing He, Fei Xiao, Xuefeng Wang
Haiqing Zhang, Xin Tian, Xi Lu, Demei Xu, Yi Guo, Zhifang Dong, Yun Li, Yuanlin Ma, Chengzhi Chen, Yong Yang, Min Yang, Yi Yang, Feng Liu, Ruijiao Zhou, Miaoqing He, Fei Xiao, Xuefeng Wang
View: Text | PDF
Research Article Neuroscience

TMEM25 modulates neuronal excitability and NMDA receptor subunit NR2B degradation

  • Text
  • PDF
Abstract

The expression of the transmembrane protein 25 gene (Tmem25) is strongly influenced by glutamate ionotropic receptor kainate type subunit 4, and its function remains unknown. Here, we showed that TMEM25 was primarily localized to late endosomes in neurons. Electrophysiological experiments suggested that the effects of TMEM25 on neuronal excitability were likely mediated by N-methyl-d-aspartate receptors. TMEM25 affected the expression of the N-methyl-d-aspartate receptor NR2B subunit and interacted with NR2B, and both were colocalized to late endosome compartments. TMEM25 induced acidification changes in lysosome compartments and accelerated the degradation of NR2B. Furthermore, TMEM25 expression was decreased in brain tissues from patients with epilepsy and epileptic mice. TMEM25 overexpression attenuated the behavioral phenotypes of epileptic seizures, whereas TMEM25 downregulation exerted the opposite effect. These results provide some insights into TMEM25 biology in the brain and the functional relationship between TMEM25 and epilepsy.

Authors

Haiqing Zhang, Xin Tian, Xi Lu, Demei Xu, Yi Guo, Zhifang Dong, Yun Li, Yuanlin Ma, Chengzhi Chen, Yong Yang, Min Yang, Yi Yang, Feng Liu, Ruijiao Zhou, Miaoqing He, Fei Xiao, Xuefeng Wang

×

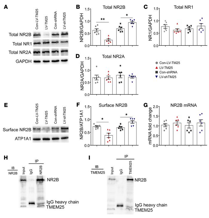
Figure 4

Influence of TMEM25 on NMDAR expression in hippocampal tissues and coimmunoprecipitation of NR2B and TMEM25.

Options: View larger image (or click on image) Download as PowerPoint
Influence of TMEM25 on NMDAR expression in hippocampal tissues and coimm...
(A–D) Representative images of the expression of total NR2B, total NR1, and total NR2A from the examined groups and quantification of immunoblots. (E and F) Representative images of surface NR2B expression from the examined groups and quantification of immunoblots. (G) Quantitative real-time PCR analysis of the expression of NR2B mRNA. Data are presented as means ± SEM and are representative of at least 3 independent repeats, n = 6 per group. *P < 0.05; **P < 0.01, by 1-way ANOVA followed by LSD t test (B, D and G) or Kruskal-Wallis test followed by Dunn’s test (C and F). (H and I) The interaction between TMEM25 and NR2B as assessed by coimmunoprecipitation.

Copyright © 2026 American Society for Clinical Investigation
ISSN: 0021-9738 (print), 1558-8238 (online)

Sign up for email alerts