Go to JCI Insight
  • About
  • Editors
  • Consulting Editors
  • For authors
  • Publication ethics
  • Publication alerts by email
  • Advertising
  • Job board
  • Contact
  • Clinical Research and Public Health
  • Current issue
  • Past issues
  • By specialty
    • COVID-19
    • Cardiology
    • Gastroenterology
    • Immunology
    • Metabolism
    • Nephrology
    • Neuroscience
    • Oncology
    • Pulmonology
    • Vascular biology
    • All ...
  • Videos
    • Conversations with Giants in Medicine
    • Video Abstracts
  • Reviews
    • View all reviews ...
    • Pancreatic Cancer (Jul 2025)
    • Complement Biology and Therapeutics (May 2025)
    • Evolving insights into MASLD and MASH pathogenesis and treatment (Apr 2025)
    • Microbiome in Health and Disease (Feb 2025)
    • Substance Use Disorders (Oct 2024)
    • Clonal Hematopoiesis (Oct 2024)
    • Sex Differences in Medicine (Sep 2024)
    • View all review series ...
  • Viewpoint
  • Collections
    • In-Press Preview
    • Clinical Research and Public Health
    • Research Letters
    • Letters to the Editor
    • Editorials
    • Commentaries
    • Editor's notes
    • Reviews
    • Viewpoints
    • 100th anniversary
    • Top read articles

  • Current issue
  • Past issues
  • Specialties
  • Reviews
  • Review series
  • Conversations with Giants in Medicine
  • Video Abstracts
  • In-Press Preview
  • Clinical Research and Public Health
  • Research Letters
  • Letters to the Editor
  • Editorials
  • Commentaries
  • Editor's notes
  • Reviews
  • Viewpoints
  • 100th anniversary
  • Top read articles
  • About
  • Editors
  • Consulting Editors
  • For authors
  • Publication ethics
  • Publication alerts by email
  • Advertising
  • Job board
  • Contact
Cigarette smoke and HIV synergistically affect lung pathology in cynomolgus macaques
Hitendra S. Chand, … , Shilpa Buch, Mohan Sopori
Hitendra S. Chand, … , Shilpa Buch, Mohan Sopori
Published October 2, 2018
Citation Information: J Clin Invest. 2018;128(12):5428-5433. https://doi.org/10.1172/JCI121935.
View: Text | PDF
Concise Communication AIDS/HIV Pulmonology

Cigarette smoke and HIV synergistically affect lung pathology in cynomolgus macaques

  • Text
  • PDF
Abstract

In the era of combined antiretroviral therapy (cART), lung diseases such as chronic bronchitis (CB) and chronic obstructive pulmonary disease (COPD) are common among persons living with HIV (PLWH), particularly smokers. Although smoking is highly prevalent among PLWH, HIV may be an independent risk factor for lung diseases; however, the role of HIV and cigarette smoke (CS) and their potential interaction in the development of chronic lung diseases among PLWH has not been delineated. To investigate this interaction, cynomolgus macaques were exposed to CS and/or simian-adapted human immunodeficiency virus (SHIV) and treated with cART. The development of CB and the lung functions were evaluated following CS±SHIV treatment. The results showed that in the lung, SHIV was a strong independent risk factor for goblet cell metaplasia/hyperplasia and mucus formation, MUC5AC synthesis, loss of tight junction proteins, and increased expression of Th2 cytokines/transcription factors. In addition, SHIV and CS synergistically reduced lung function and increased extrathoracic tracheal ring thickness. Interestingly, SHIV infection generated significant numbers of HIV-gp120+ epithelial cells (HGECs) in small airways and alveoli, and their numbers doubled in CS+SHIV-infected lungs. We conclude that even with cART, SHIV independently induces CB and pro-COPD changes in the lung, and the effects are exacerbated by CS.

Authors

Hitendra S. Chand, Rodrigo Vazquez-Guillamet, Christopher Royer, Karin Rudolph, Neerad Mishra, Shashi P. Singh, Shah S. Hussain, Edward Barrett, Shannon Callen, Siddappa N. Byrareddy, Maria Cristina Vazquez Guillamet, Jawad Abukhalaf, Aryaz Sheybani, Vernat Exil, Veena Raizada, Hemant Agarwal, Madhavan Nair, Francois Villinger, Shilpa Buch, Mohan Sopori

×

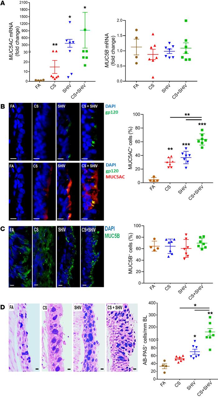
Figure 2

CS exposure and SHIV infection synergistically induce mucous cell hyperplasia and MUC5AC mucin expression.

Options: View larger image (or click on image) Download as PowerPoint
CS exposure and SHIV infection synergistically induce mucous cell hyperp...
(A) Quantification of secretory mucin MUC5AC and MUC5B mRNA levels in each group. RNA was isolated from frozen lung tissues and assessed using real-time qRT-PCR. (B) Micrographs of small airways showing MUC5AC (red) and HIV-gp120 (green) immunopositivity from each group, and the percentage of MUC5AC+ epithelial cells. Scale bars: 5 μm. (C) Micrographs of small airways showing MUC5B (green) immunopositivity from each group, and the percentage of MUC5B+ epithelial cells. Scale bars: 5 μm. (D) Representative micrographs of small airways showing mucopolysaccharides stained with AB-PAS. Scale bars: 5 μm. AB-PAS+ cells were quantified per unit length (mm) of basal lamina (BL). Data are mean ± SEM, n = 4–7/group, 1-way ANOVA; *P ≤ 0.05; **P < 0.01; ***P < 0.001.

Copyright © 2025 American Society for Clinical Investigation
ISSN: 0021-9738 (print), 1558-8238 (online)

Sign up for email alerts