Go to JCI Insight
  • About
  • Editors
  • Consulting Editors
  • For authors
  • Publication ethics
  • Publication alerts by email
  • Advertising
  • Job board
  • Contact
  • Clinical Research and Public Health
  • Current issue
  • Past issues
  • By specialty
    • COVID-19
    • Cardiology
    • Gastroenterology
    • Immunology
    • Metabolism
    • Nephrology
    • Neuroscience
    • Oncology
    • Pulmonology
    • Vascular biology
    • All ...
  • Videos
    • ASCI Milestone Awards
    • Video Abstracts
    • Conversations with Giants in Medicine
  • Reviews
    • View all reviews ...
    • Clinical innovation and scientific progress in GLP-1 medicine (Nov 2025)
    • Pancreatic Cancer (Jul 2025)
    • Complement Biology and Therapeutics (May 2025)
    • Evolving insights into MASLD and MASH pathogenesis and treatment (Apr 2025)
    • Microbiome in Health and Disease (Feb 2025)
    • Substance Use Disorders (Oct 2024)
    • Clonal Hematopoiesis (Oct 2024)
    • View all review series ...
  • Viewpoint
  • Collections
    • In-Press Preview
    • Clinical Research and Public Health
    • Research Letters
    • Letters to the Editor
    • Editorials
    • Commentaries
    • Editor's notes
    • Reviews
    • Viewpoints
    • 100th anniversary
    • Top read articles

  • Current issue
  • Past issues
  • Specialties
  • Reviews
  • Review series
  • ASCI Milestone Awards
  • Video Abstracts
  • Conversations with Giants in Medicine
  • In-Press Preview
  • Clinical Research and Public Health
  • Research Letters
  • Letters to the Editor
  • Editorials
  • Commentaries
  • Editor's notes
  • Reviews
  • Viewpoints
  • 100th anniversary
  • Top read articles
  • About
  • Editors
  • Consulting Editors
  • For authors
  • Publication ethics
  • Publication alerts by email
  • Advertising
  • Job board
  • Contact
Microbiota maintain colonic homeostasis by activating TLR2/MyD88/PI3K signaling in IL-10–producing regulatory B cells
Yoshiyuki Mishima, Akihiko Oka, Bo Liu, Jeremy W. Herzog, Chang Soo Eun, Ting-Jia Fan, Emily Bulik-Sullivan, Ian M. Carroll, Jonathan J. Hansen, Liang Chen, Justin E. Wilson, Nancy C. Fisher, Jenny P.Y. Ting, Tomonori Nochi, Angela Wahl, J. Victor Garcia, Christopher L. Karp, R. Balfour Sartor
Yoshiyuki Mishima, Akihiko Oka, Bo Liu, Jeremy W. Herzog, Chang Soo Eun, Ting-Jia Fan, Emily Bulik-Sullivan, Ian M. Carroll, Jonathan J. Hansen, Liang Chen, Justin E. Wilson, Nancy C. Fisher, Jenny P.Y. Ting, Tomonori Nochi, Angela Wahl, J. Victor Garcia, Christopher L. Karp, R. Balfour Sartor
View: Text | PDF
Research Article Gastroenterology Immunology

Microbiota maintain colonic homeostasis by activating TLR2/MyD88/PI3K signaling in IL-10–producing regulatory B cells

  • Text
  • PDF
Abstract

Resident microbiota activates regulatory cells that modulate intestinal inflammation and promote and maintain intestinal homeostasis. IL-10 is a key mediator of immune regulatory function. Our studies describe the functional importance and mechanisms by which gut microbiota and specific microbial components influence the development of intestinal IL-10–producing B cells. Using fecal transplant into germ-free (GF) Il10+/EGFP reporter and Il10–/– mice, we demonstrated that microbiota from specific pathogen–free mice primarily stimulated IL-10–producing colon-specific B cells and T regulatory 1 cells in ex-GF mice. IL-10 in turn downregulated microbiota-activated mucosal inflammatory cytokines. TLR2 and -9 ligands and enteric bacterial lysates preferentially induced IL-10 production and the regulatory capacity of intestinal B cells. Analysis of Il10+/EGFP mice crossed with additional gene-deficient strains and B cell cotransfer studies demonstrated that microbiota-induced IL-10–producing intestinal B cells ameliorated chronic T cell–mediated colitis in a TLR2-, MyD88-, and PI3K-dependent fashion. In vitro studies implicated downstream signaling of PI3Kp110δ and AKT. These studies demonstrated that resident enteric bacteria activated intestinal IL-10–producing B cells through TLR2, MyD88, and PI3K pathways. These B cells reduced colonic T cell activation and maintained mucosal homeostasis in response to intestinal microbiota.

Authors

Yoshiyuki Mishima, Akihiko Oka, Bo Liu, Jeremy W. Herzog, Chang Soo Eun, Ting-Jia Fan, Emily Bulik-Sullivan, Ian M. Carroll, Jonathan J. Hansen, Liang Chen, Justin E. Wilson, Nancy C. Fisher, Jenny P.Y. Ting, Tomonori Nochi, Angela Wahl, J. Victor Garcia, Christopher L. Karp, R. Balfour Sartor

×

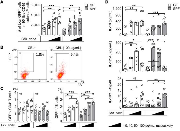
Figure 4

CBL stimulates IL-10–producing colonic LP B cells ex vivo.

Options: View larger image (or click on image) Download as PowerPoint
CBL stimulates IL-10–producing colonic LP B cells ex vivo.
Unfractionate...
Unfractionated colonic LP cells from GF or SPF-reared Il10+/EGFP reporter mice were cultured with 0–100 μg/mL CBL from SPF mice for 2 days, as indicated. (A) The frequency of GFP+ cells was assessed by flow cytometry. conc., concentration. (B) Representative dot plots for GFP+ cells in GF colonic cells stimulated with 0 (CBL–), 10, 50, or 100 μg/mL CBL. (C) Using flow cytometry, we determined frequencies of GFP-expressing CD4+ T cells (CD4+CD3+) or B cells (CD19+B220+) as a percentage of total T or B cells using control WT (GFP–) cells that stained with the same antibodies as target samples. (D) Supernatant levels of IL-10 and IL-12p40 were measured by ELISA, and IL-10/IL12 p40 ratios were calculated. Data are presented as median of 8 separated cell cultures, with cells in each culture pooled from 2–4 mice, combined from 3 independent experiments. *P < 0.05, **P < 0.01, ***P < 0.001, Kruskal-Wallis test with Dunn’s post hoc test.

Copyright © 2026 American Society for Clinical Investigation
ISSN: 0021-9738 (print), 1558-8238 (online)

Sign up for email alerts