Go to JCI Insight
  • About
  • Editors
  • Consulting Editors
  • For authors
  • Publication ethics
  • Publication alerts by email
  • Advertising
  • Job board
  • Contact
  • Clinical Research and Public Health
  • Current issue
  • Past issues
  • By specialty
    • COVID-19
    • Cardiology
    • Gastroenterology
    • Immunology
    • Metabolism
    • Nephrology
    • Neuroscience
    • Oncology
    • Pulmonology
    • Vascular biology
    • All ...
  • Videos
    • ASCI Milestone Awards
    • Video Abstracts
    • Conversations with Giants in Medicine
  • Reviews
    • View all reviews ...
    • Clinical innovation and scientific progress in GLP-1 medicine (Nov 2025)
    • Pancreatic Cancer (Jul 2025)
    • Complement Biology and Therapeutics (May 2025)
    • Evolving insights into MASLD and MASH pathogenesis and treatment (Apr 2025)
    • Microbiome in Health and Disease (Feb 2025)
    • Substance Use Disorders (Oct 2024)
    • Clonal Hematopoiesis (Oct 2024)
    • View all review series ...
  • Viewpoint
  • Collections
    • In-Press Preview
    • Clinical Research and Public Health
    • Research Letters
    • Letters to the Editor
    • Editorials
    • Commentaries
    • Editor's notes
    • Reviews
    • Viewpoints
    • 100th anniversary
    • Top read articles

  • Current issue
  • Past issues
  • Specialties
  • Reviews
  • Review series
  • ASCI Milestone Awards
  • Video Abstracts
  • Conversations with Giants in Medicine
  • In-Press Preview
  • Clinical Research and Public Health
  • Research Letters
  • Letters to the Editor
  • Editorials
  • Commentaries
  • Editor's notes
  • Reviews
  • Viewpoints
  • 100th anniversary
  • Top read articles
  • About
  • Editors
  • Consulting Editors
  • For authors
  • Publication ethics
  • Publication alerts by email
  • Advertising
  • Job board
  • Contact
Endothelial chimerism and vascular sequestration protect pancreatic islet grafts from antibody-mediated rejection
Chien-Chia Chen, Eric Pouliquen, Alexis Broisat, Francesco Andreata, Maud Racapé, Patrick Bruneval, Laurence Kessler, Mitra Ahmadi, Sandrine Bacot, Carole Saison-Delaplace, Marina Marcaud, Jean-Paul Duong Van Huyen, Alexandre Loupy, Jean Villard, Sandrine Demuylder-Mischler, Thierry Berney, Emmanuel Morelon, Meng-Kun Tsai, Marie-Nathalie Kolopp-Sarda, Alice Koenig, Virginie Mathias, Stéphanie Ducreux, Catherine Ghezzi, Valerie Dubois, Antonino Nicoletti, Thierry Defrance, Olivier Thaunat
Chien-Chia Chen, Eric Pouliquen, Alexis Broisat, Francesco Andreata, Maud Racapé, Patrick Bruneval, Laurence Kessler, Mitra Ahmadi, Sandrine Bacot, Carole Saison-Delaplace, Marina Marcaud, Jean-Paul Duong Van Huyen, Alexandre Loupy, Jean Villard, Sandrine Demuylder-Mischler, Thierry Berney, Emmanuel Morelon, Meng-Kun Tsai, Marie-Nathalie Kolopp-Sarda, Alice Koenig, Virginie Mathias, Stéphanie Ducreux, Catherine Ghezzi, Valerie Dubois, Antonino Nicoletti, Thierry Defrance, Olivier Thaunat
View: Text | PDF
Research Article Immunology

Endothelial chimerism and vascular sequestration protect pancreatic islet grafts from antibody-mediated rejection

  • Text
  • PDF
Abstract

Humoral rejection is the most common cause of solid organ transplant failure. Here, we evaluated a cohort of 49 patients who were successfully grafted with allogenic islets and determined that the appearance of donor-specific anti-HLA antibodies (DSAs) did not accelerate the rate of islet graft attrition, suggesting resistance to humoral rejection. Murine DSAs bound to allogeneic targets expressed by islet cells and induced their destruction in vitro; however, passive transfer of the same DSAs did not affect islet graft survival in murine models. Live imaging revealed that DSAs were sequestrated in the circulation of the recipients and failed to reach the endocrine cells of grafted islets. We used murine heart transplantation models to confirm that endothelial cells were the only accessible targets for DSAs, which induced the development of typical microvascular lesions in allogeneic transplants. In contrast, the vasculature of DSA-exposed allogeneic islet grafts was devoid of lesions because sprouting of recipient capillaries reestablished blood flow in grafted islets. Thus, we conclude that endothelial chimerism combined with vascular sequestration of DSAs protects islet grafts from humoral rejection. The reduced immunoglobulin concentrations in the interstitial tissue, confirmed in patients, may have important implications for biotherapies such as vaccines and monoclonal antibodies.

Authors

Chien-Chia Chen, Eric Pouliquen, Alexis Broisat, Francesco Andreata, Maud Racapé, Patrick Bruneval, Laurence Kessler, Mitra Ahmadi, Sandrine Bacot, Carole Saison-Delaplace, Marina Marcaud, Jean-Paul Duong Van Huyen, Alexandre Loupy, Jean Villard, Sandrine Demuylder-Mischler, Thierry Berney, Emmanuel Morelon, Meng-Kun Tsai, Marie-Nathalie Kolopp-Sarda, Alice Koenig, Virginie Mathias, Stéphanie Ducreux, Catherine Ghezzi, Valerie Dubois, Antonino Nicoletti, Thierry Defrance, Olivier Thaunat

×

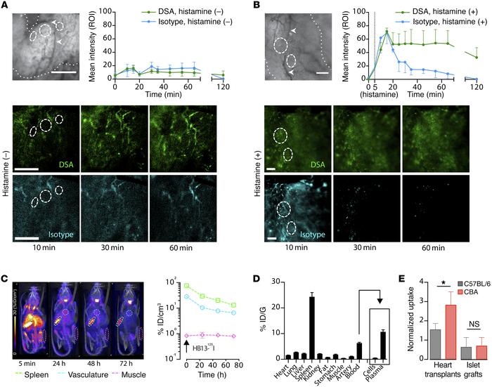
Figure 6

Vascular sequestration of DSA.

Options: View larger image (or click on image) Download as PowerPoint
Vascular sequestration of DSA.
(A) Fluorescently labeled DSA (HB13, gree...
(A) Fluorescently labeled DSA (HB13, green; n = 3) and IgG2A isotype control (cyan; n = 3) were infused simultaneously i.v. into C57BL/6 RAG2 KO mice previously grafted with CBA islets. Time-lapse intravital microscopy was used to monitor the intensity of fluorescence in several ROI. Upper left: representative bright field image showing islet graft outer limit (white dotted line) and ROI localization (white dashed circles), which were positioned outside islet graft vasculature (white arrowheads). Upper right: MFI in ROI was recorded from time of mAb injection (mean ± SD). Lower rows: representative images showing vascular sequestration of DSA (upper row) and isotype control (lower row). Scale bars: 150 μm. (B) The same experiment was conducted as in A, except that histamine was locally applied on islet graft 5 minutes after beginning of recording. Groups are DSA (HB13, green; n = 3) and IgG2A isotype control (cyan; n = 3). Scale bars: 150 μm. (C) Biodistribution of i.v.-transferred iodinated HB13 (HB13-125I) was kinetically assessed in C57BL/6 RAG2 KO mice (n = 4) over 72 hours using SPECT/CT imaging. Left: representative images of SPECT analyses taken 5 minutes and 24, 48, and 72 hours after injection. Right: evolution of intensity of radioactive signals remaining in circulation (spleen, green; blood, blue) or extravagating in control tissue (muscle, purple) over time. (D) Quantification of radioactive signal in various tissues of C57BL/6 RAG2KO mice (n = 4) measured 72 hours after i.v. injection of HB13-125I. (E) Quantification of radioactive signal (mean ± SD) measured in graft 72 hours after i.v. injection of HB13-125I. C57BL/6 RAG2KO recipients were transplanted with syngeneic (C57BL/6, H-2b; gray; n = 2) or allogeneic (CBA, H-2k; red; n = 3) hearts or grafted with syngeneic (C57BL/6, H-2b; gray; n = 2) or allogeneic (CBA, H-2k; red; n = 3) islets. *P < 0.05, 1-way ANOVA.

Copyright © 2026 American Society for Clinical Investigation
ISSN: 0021-9738 (print), 1558-8238 (online)

Sign up for email alerts