Go to JCI Insight
  • About
  • Editors
  • Consulting Editors
  • For authors
  • Publication ethics
  • Publication alerts by email
  • Advertising
  • Job board
  • Contact
  • Clinical Research and Public Health
  • Current issue
  • Past issues
  • By specialty
    • COVID-19
    • Cardiology
    • Gastroenterology
    • Immunology
    • Metabolism
    • Nephrology
    • Neuroscience
    • Oncology
    • Pulmonology
    • Vascular biology
    • All ...
  • Videos
    • Conversations with Giants in Medicine
    • Video Abstracts
  • Reviews
    • View all reviews ...
    • Clinical innovation and scientific progress in GLP-1 medicine (Nov 2025)
    • Pancreatic Cancer (Jul 2025)
    • Complement Biology and Therapeutics (May 2025)
    • Evolving insights into MASLD and MASH pathogenesis and treatment (Apr 2025)
    • Microbiome in Health and Disease (Feb 2025)
    • Substance Use Disorders (Oct 2024)
    • Clonal Hematopoiesis (Oct 2024)
    • View all review series ...
  • Viewpoint
  • Collections
    • In-Press Preview
    • Clinical Research and Public Health
    • Research Letters
    • Letters to the Editor
    • Editorials
    • Commentaries
    • Editor's notes
    • Reviews
    • Viewpoints
    • 100th anniversary
    • Top read articles

  • Current issue
  • Past issues
  • Specialties
  • Reviews
  • Review series
  • Conversations with Giants in Medicine
  • Video Abstracts
  • In-Press Preview
  • Clinical Research and Public Health
  • Research Letters
  • Letters to the Editor
  • Editorials
  • Commentaries
  • Editor's notes
  • Reviews
  • Viewpoints
  • 100th anniversary
  • Top read articles
  • About
  • Editors
  • Consulting Editors
  • For authors
  • Publication ethics
  • Publication alerts by email
  • Advertising
  • Job board
  • Contact
Folate cycle enzyme MTHFD1L confers metabolic advantages in hepatocellular carcinoma
Derek Lee, Iris Ming-Jing Xu, David Kung-Chun Chiu, Robin Kit-Ho Lai, Aki Pui-Wah Tse, Lynna Lan Li, Cheuk-Ting Law, Felice Ho-Ching Tsang, Larry Lai Wei, Cerise Yuen-Ki Chan, Chun-Ming Wong, Irene Oi-Lin Ng, Carmen Chak-Lui Wong
Derek Lee, Iris Ming-Jing Xu, David Kung-Chun Chiu, Robin Kit-Ho Lai, Aki Pui-Wah Tse, Lynna Lan Li, Cheuk-Ting Law, Felice Ho-Ching Tsang, Larry Lai Wei, Cerise Yuen-Ki Chan, Chun-Ming Wong, Irene Oi-Lin Ng, Carmen Chak-Lui Wong
View: Text | PDF
Research Article Gastroenterology Metabolism

Folate cycle enzyme MTHFD1L confers metabolic advantages in hepatocellular carcinoma

  • Text
  • PDF
Abstract

Cancer cells preferentially utilize glucose and glutamine, which provide macromolecules and antioxidants that sustain rapid cell division. Metabolic reprogramming in cancer drives an increased glycolytic rate that supports maximal production of these nutrients. The folate cycle, through transfer of a carbon unit between tetrahydrofolate and its derivatives in the cytoplasmic and mitochondrial compartments, produces other metabolites that are essential for cell growth, including nucleotides, methionine, and the antioxidant NADPH. Here, using hepatocellular carcinoma (HCC) as a cancer model, we have observed a reduction in growth rate upon withdrawal of folate. We found that an enzyme in the folate cycle, methylenetetrahydrofolate dehydrogenase 1–like (MTHFD1L), plays an essential role in support of cancer growth. We determined that MTHFD1L is transcriptionally activated by NRF2, a master regulator of redox homeostasis. Our observations further suggest that MTHFD1L contributes to the production and accumulation of NADPH to levels that are sufficient to combat oxidative stress in cancer cells. The elevation of oxidative stress through MTHFD1L knockdown or the use of methotrexate, an antifolate drug, sensitizes cancer cells to sorafenib, a targeted therapy for HCC. Taken together, our study identifies MTHFD1L in the folate cycle as an important metabolic pathway in cancer cells with the potential for therapeutic targeting.

Authors

Derek Lee, Iris Ming-Jing Xu, David Kung-Chun Chiu, Robin Kit-Ho Lai, Aki Pui-Wah Tse, Lynna Lan Li, Cheuk-Ting Law, Felice Ho-Ching Tsang, Larry Lai Wei, Cerise Yuen-Ki Chan, Chun-Ming Wong, Irene Oi-Lin Ng, Carmen Chak-Lui Wong

×

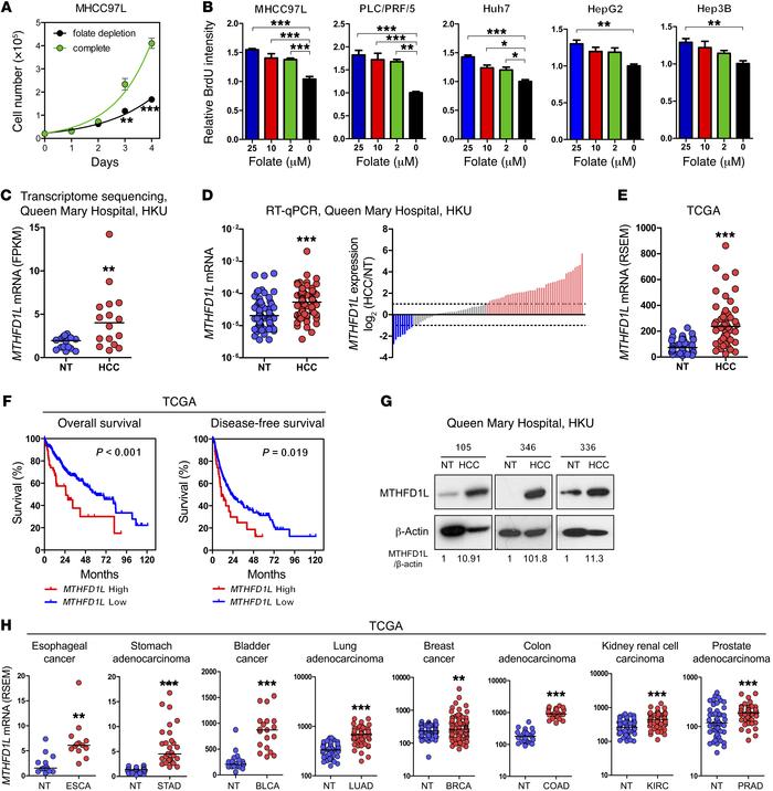
Figure 2

The folate cycle in cancer.

Options: View larger image (or click on image) Download as PowerPoint
The folate cycle in cancer.
(A) An HCC cell line, MHCC97L, was cultured ...
(A) An HCC cell line, MHCC97L, was cultured in complete MEM (2 μM folate) and folate-free MEM, and cell numbers were recorded by cell counter. (B) Different HCC cell lines, MHCC97L, PLC/PRF/5, Huh7, HepG2, and Hep3B, were cultured in MEM containing different concentrations of folate, and BrdU uptake was recorded. (C) MTHFD1L mRNA expression in 16 cases of human HCC and paired nontumorous liver (NT) tissues was detected by transcriptome (RNA) sequencing. FPKM, fragments per kilobase of exon per million fragments mapped; HKU, University of Hong Kong. (D) Left: MTHFD1L mRNA expression in 85 cases of human HCC and paired NT tissues was detected by reverse transcription quantitative PCR (RT-qPCR). Values were calculated based on the following formula: 2–(Ct of MTHFD1L – Ct of 18S), where Ct is the cycle threshold. Right: Waterfall plot demonstrated that MTHFD1L overexpression was found in 50.59% (43/85) of HCC cases. (E) MTHFD1L mRNA expression in 49 human HCC cases from TCGA. RSEM, RNA-Seq expression estimation by expectation maximization. (F) Analysis of TCGA data revealed that HCC patients with high MTHFD1L expression (Z score > 1) were significantly associated with poorer overall and disease-free survival. (G) MTHFD1L protein expression in 3 representative HCC cases. (H) MTHFD1L mRNA expression in 8 other solid cancers from the TCGA database. A and B: Results are representative of 3 independent experiments. Error bars indicate mean ± SEM. *P < 0.05, **P < 0.01, ***P < 0.001 vs. folate depletion control. A, C, D, and H: Student’s t test. B: 1-way ANOVA. E: Wilcoxon signed-rank test. F: Kaplan-Meier followed by log-rank test.

Copyright © 2025 American Society for Clinical Investigation
ISSN: 0021-9738 (print), 1558-8238 (online)

Sign up for email alerts