Go to JCI Insight
  • About
  • Editors
  • Consulting Editors
  • For authors
  • Publication ethics
  • Publication alerts by email
  • Advertising
  • Job board
  • Contact
  • Clinical Research and Public Health
  • Current issue
  • Past issues
  • By specialty
    • COVID-19
    • Cardiology
    • Gastroenterology
    • Immunology
    • Metabolism
    • Nephrology
    • Neuroscience
    • Oncology
    • Pulmonology
    • Vascular biology
    • All ...
  • Videos
    • Conversations with Giants in Medicine
    • Video Abstracts
  • Reviews
    • View all reviews ...
    • Clinical innovation and scientific progress in GLP-1 medicine (Nov 2025)
    • Pancreatic Cancer (Jul 2025)
    • Complement Biology and Therapeutics (May 2025)
    • Evolving insights into MASLD and MASH pathogenesis and treatment (Apr 2025)
    • Microbiome in Health and Disease (Feb 2025)
    • Substance Use Disorders (Oct 2024)
    • Clonal Hematopoiesis (Oct 2024)
    • View all review series ...
  • Viewpoint
  • Collections
    • In-Press Preview
    • Clinical Research and Public Health
    • Research Letters
    • Letters to the Editor
    • Editorials
    • Commentaries
    • Editor's notes
    • Reviews
    • Viewpoints
    • 100th anniversary
    • Top read articles

  • Current issue
  • Past issues
  • Specialties
  • Reviews
  • Review series
  • Conversations with Giants in Medicine
  • Video Abstracts
  • In-Press Preview
  • Clinical Research and Public Health
  • Research Letters
  • Letters to the Editor
  • Editorials
  • Commentaries
  • Editor's notes
  • Reviews
  • Viewpoints
  • 100th anniversary
  • Top read articles
  • About
  • Editors
  • Consulting Editors
  • For authors
  • Publication ethics
  • Publication alerts by email
  • Advertising
  • Job board
  • Contact
Inhibition of CDK4/6 protects against radiation-induced intestinal injury in mice
Liang Wei, Brian J. Leibowitz, Xinwei Wang, Michael Epperly, Joel Greenberger, Lin Zhang, Jian Yu
Liang Wei, Brian J. Leibowitz, Xinwei Wang, Michael Epperly, Joel Greenberger, Lin Zhang, Jian Yu
View: Text | PDF
Research Article Gastroenterology

Inhibition of CDK4/6 protects against radiation-induced intestinal injury in mice

  • Text
  • PDF
Abstract

Radiotherapy causes dose-limiting toxicity and long-term complications in rapidly renewing tissues, including the gastrointestinal tract. Currently, there is no FDA-approved agent for the prevention or treatment of radiation-induced intestinal injury. In this study, we have shown that PD 0332991 (PD), an FDA-approved selective inhibitor of cyclin-dependent kinase 4/6 (CDK4/6), prevents radiation-induced lethal intestinal injury in mice. Treating mice with PD or a structurally distinct CDK4/6 inhibitor prior to radiation blocked proliferation and crypt apoptosis and improved crypt regeneration. PD treatment also enhanced LGR5+ stem cell survival and regeneration after radiation. PD was an on-target inhibitor of RB phosphorylation and blocked G1/S transition in the intestinal crypts. PD treatment strongly but reversibly inhibited radiation-induced p53 activation, which blocked p53-upregulated modulator of apoptosis–dependent (PUMA-dependent) apoptosis without affecting p21-dependent suppression of DNA damage accumulation, with a repair bias toward nonhomologous end joining. Further, deletion of PUMA synergized with PD treatment for even greater intestinal radioprotection. Our results demonstrate that the cell cycle critically regulates the DNA damage response and survival of intestinal stem cells and support the concept that pharmacological quiescence is a potentially highly effective and selective strategy for intestinal radioprotection.

Authors

Liang Wei, Brian J. Leibowitz, Xinwei Wang, Michael Epperly, Joel Greenberger, Lin Zhang, Jian Yu

×

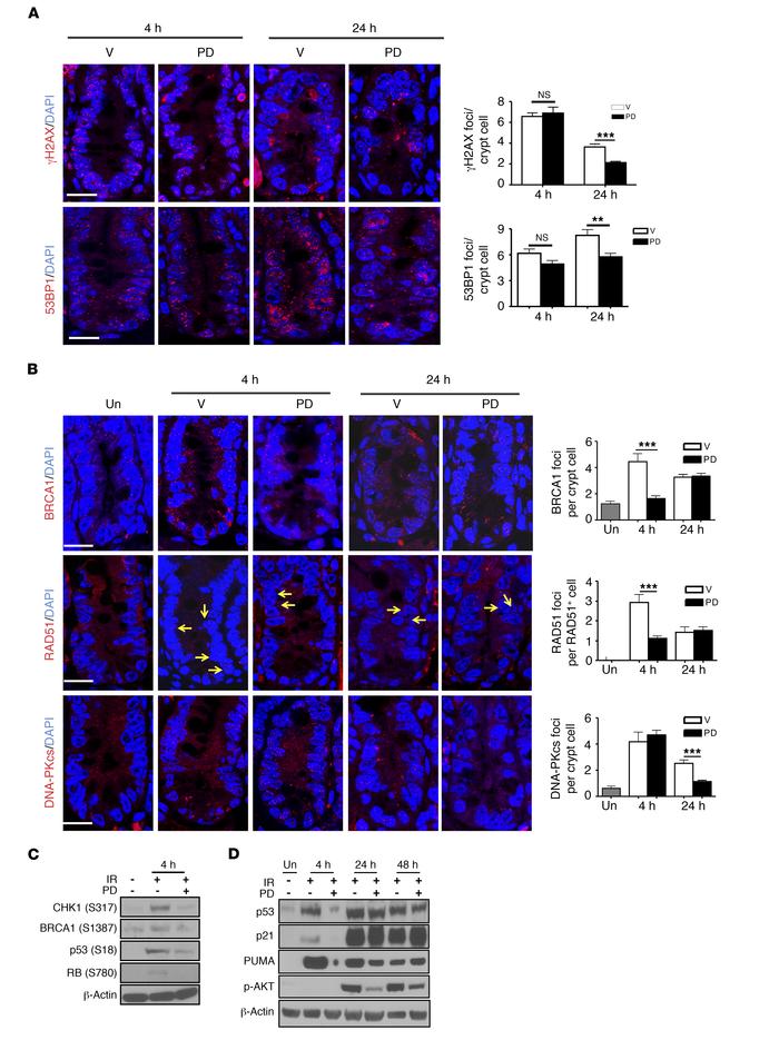
Figure 5

PD prevents DNA damage accumulation.

Options: View larger image (or click on image) Download as PowerPoint
PD prevents DNA damage accumulation.
Mice were pretreated with vehicle o...
Mice were pretreated with vehicle or PD and subjected to 15 Gy TBI. The small intestine was analyzed at the indicated time points. (A) Representative confocal images of γH2AX and 53BP1 (red) staining in the crypts. Blue, DAPI. Scale bars: 10 μm. Graph shows the quantification of foci in crypt cells. (B) Representative confocal images of BRCA1, RAD51, and DNA-PKcs (red) staining in the crypts; blue, DAPI. Scale bars: 10 μm. Graph shows the quantification of the respective foci in crypt cells. The arrows indicate RAD51+ foci cells, and the foci counts were calculated from RAD51+ crypt cells. (C and D) Intestinal expression of the indicated proteins was analyzed by Western blotting. β-Actin was used as the loading control. Lysates were pooled from 3 mice in each group. Replicate samples run on separate gels are presented. Similar results were obtained in at least 3 independent experiments. (A and B) Values represent the mean ± SEM; N = 3 mice in each group. **P < 0.01 and ***P < 0.001, for vehicle versus PD treatment, by unpaired, 2-tailed Student’s t test.

Copyright © 2026 American Society for Clinical Investigation
ISSN: 0021-9738 (print), 1558-8238 (online)

Sign up for email alerts