Go to JCI Insight
  • About
  • Editors
  • Consulting Editors
  • For authors
  • Publication ethics
  • Publication alerts by email
  • Advertising
  • Job board
  • Contact
  • Clinical Research and Public Health
  • Current issue
  • Past issues
  • By specialty
    • COVID-19
    • Cardiology
    • Gastroenterology
    • Immunology
    • Metabolism
    • Nephrology
    • Neuroscience
    • Oncology
    • Pulmonology
    • Vascular biology
    • All ...
  • Videos
    • ASCI Milestone Awards
    • Video Abstracts
    • Conversations with Giants in Medicine
  • Reviews
    • View all reviews ...
    • Clinical innovation and scientific progress in GLP-1 medicine (Nov 2025)
    • Pancreatic Cancer (Jul 2025)
    • Complement Biology and Therapeutics (May 2025)
    • Evolving insights into MASLD and MASH pathogenesis and treatment (Apr 2025)
    • Microbiome in Health and Disease (Feb 2025)
    • Substance Use Disorders (Oct 2024)
    • Clonal Hematopoiesis (Oct 2024)
    • View all review series ...
  • Viewpoint
  • Collections
    • In-Press Preview
    • Clinical Research and Public Health
    • Research Letters
    • Letters to the Editor
    • Editorials
    • Commentaries
    • Editor's notes
    • Reviews
    • Viewpoints
    • 100th anniversary
    • Top read articles

  • Current issue
  • Past issues
  • Specialties
  • Reviews
  • Review series
  • ASCI Milestone Awards
  • Video Abstracts
  • Conversations with Giants in Medicine
  • In-Press Preview
  • Clinical Research and Public Health
  • Research Letters
  • Letters to the Editor
  • Editorials
  • Commentaries
  • Editor's notes
  • Reviews
  • Viewpoints
  • 100th anniversary
  • Top read articles
  • About
  • Editors
  • Consulting Editors
  • For authors
  • Publication ethics
  • Publication alerts by email
  • Advertising
  • Job board
  • Contact
Biallelic inactivation of REV7 is associated with Fanconi anemia
Dominique Bluteau, Julien Masliah-Planchon, Connor Clairmont, Alix Rousseau, Raphael Ceccaldi, Catherine Dubois d’Enghien, Olivier Bluteau, Wendy Cuccuini, Stéphanie Gachet, Régis Peffault de Latour, Thierry Leblanc, Gérard Socié, André Baruchel, Dominique Stoppa-Lyonnet, Alan D. D’Andrea, Jean Soulier
Dominique Bluteau, Julien Masliah-Planchon, Connor Clairmont, Alix Rousseau, Raphael Ceccaldi, Catherine Dubois d’Enghien, Olivier Bluteau, Wendy Cuccuini, Stéphanie Gachet, Régis Peffault de Latour, Thierry Leblanc, Gérard Socié, André Baruchel, Dominique Stoppa-Lyonnet, Alan D. D’Andrea, Jean Soulier
View: Text | PDF | Corrigendum
Brief Report Genetics Hematology

Biallelic inactivation of REV7 is associated with Fanconi anemia

  • Text
  • PDF
Abstract

Fanconi anemia (FA) is a recessive genetic disease characterized by congenital abnormalities, chromosome instability, progressive bone marrow failure (BMF), and a strong predisposition to cancer. Twenty FA genes have been identified, and the FANC proteins they encode cooperate in a common pathway that regulates DNA crosslink repair and replication fork stability. We identified a child with severe BMF who harbored biallelic inactivating mutations of the translesion DNA synthesis (TLS) gene REV7 (also known as MAD2L2), which encodes the mutant REV7 protein REV7-V85E. Patient-derived cells demonstrated an extended FA phenotype, which included increased chromosome breaks and G2/M accumulation upon exposure to DNA crosslinking agents, γH2AX and 53BP1 foci accumulation, and enhanced p53/p21 activation relative to cells derived from healthy patients. Expression of WT REV7 restored normal cellular and functional phenotypes in the patient’s cells, and CRISPR/Cas9 inactivation of REV7 in a non-FA human cell line produced an FA phenotype. Finally, silencing Rev7 in primary hematopoietic cells impaired progenitor function, suggesting that the DNA repair defect underlies the development of BMF in FA. Taken together, our genetic and functional analyses identified REV7 as a previously undescribed FA gene, which we term FANCV.

Authors

Dominique Bluteau, Julien Masliah-Planchon, Connor Clairmont, Alix Rousseau, Raphael Ceccaldi, Catherine Dubois d’Enghien, Olivier Bluteau, Wendy Cuccuini, Stéphanie Gachet, Régis Peffault de Latour, Thierry Leblanc, Gérard Socié, André Baruchel, Dominique Stoppa-Lyonnet, Alan D. D’Andrea, Jean Soulier

×

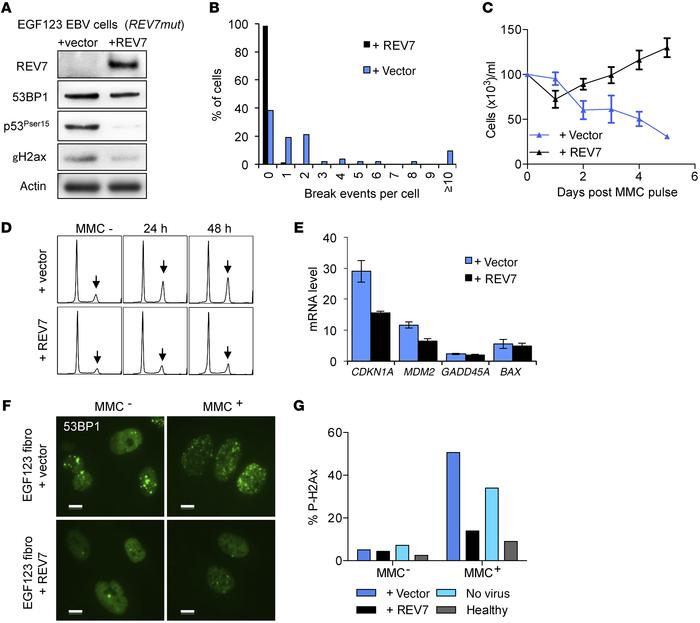
Figure 2

Correction of the extended phenotype of the EGF123 cells by WT REV7 expression.

Options: View larger image (or click on image) Download as PowerPoint
Correction of the extended phenotype of the EGF123 cells by WT REV7 expr...
(A) Protein immunoblot analysis 24 hours after MMC pulse of EBV-transformed cells from the patient transduced with REV7 or the empty vector. (B) Quantification of MMC-induced breaks per cell. (C) Proliferation curves after MMC pulse. (D) Cell-cycle analysis after MMC pulse; arrows show late S/G2 arrests. (E) Transcript expression levels of a set of DNA damage response genes analyzed by qRT-PCR relative to HPRT. (F) 53BP1 immunofluorescence analysis of EGF123 fibroblasts transduced with REV7 or empty vector, with or without MMC exposure. Scale bars: 10 μm. (G) Percentage of γH2AX-positive cells by flow cytometry analysis with or without MMC exposure. Experiments shown in panels B–F were performed using EBV-transformed cells.

Copyright © 2026 American Society for Clinical Investigation
ISSN: 0021-9738 (print), 1558-8238 (online)

Sign up for email alerts