Go to JCI Insight
  • About
  • Editors
  • Consulting Editors
  • For authors
  • Publication ethics
  • Publication alerts by email
  • Advertising
  • Job board
  • Contact
  • Clinical Research and Public Health
  • Current issue
  • Past issues
  • By specialty
    • COVID-19
    • Cardiology
    • Gastroenterology
    • Immunology
    • Metabolism
    • Nephrology
    • Neuroscience
    • Oncology
    • Pulmonology
    • Vascular biology
    • All ...
  • Videos
    • ASCI Milestone Awards
    • Video Abstracts
    • Conversations with Giants in Medicine
  • Reviews
    • View all reviews ...
    • Clinical innovation and scientific progress in GLP-1 medicine (Nov 2025)
    • Pancreatic Cancer (Jul 2025)
    • Complement Biology and Therapeutics (May 2025)
    • Evolving insights into MASLD and MASH pathogenesis and treatment (Apr 2025)
    • Microbiome in Health and Disease (Feb 2025)
    • Substance Use Disorders (Oct 2024)
    • Clonal Hematopoiesis (Oct 2024)
    • View all review series ...
  • Viewpoint
  • Collections
    • In-Press Preview
    • Clinical Research and Public Health
    • Research Letters
    • Letters to the Editor
    • Editorials
    • Commentaries
    • Editor's notes
    • Reviews
    • Viewpoints
    • 100th anniversary
    • Top read articles

  • Current issue
  • Past issues
  • Specialties
  • Reviews
  • Review series
  • ASCI Milestone Awards
  • Video Abstracts
  • Conversations with Giants in Medicine
  • In-Press Preview
  • Clinical Research and Public Health
  • Research Letters
  • Letters to the Editor
  • Editorials
  • Commentaries
  • Editor's notes
  • Reviews
  • Viewpoints
  • 100th anniversary
  • Top read articles
  • About
  • Editors
  • Consulting Editors
  • For authors
  • Publication ethics
  • Publication alerts by email
  • Advertising
  • Job board
  • Contact
Targeting prion-like protein doppel selectively suppresses tumor angiogenesis
Taslim A. Al-Hilal, Seung Woo Chung, Jeong Uk Choi, Farzana Alam, Jooho Park, Seong Who Kim, Sang Yoon Kim, Fakhrul Ahsan, In-San Kim, Youngro Byun
Taslim A. Al-Hilal, Seung Woo Chung, Jeong Uk Choi, Farzana Alam, Jooho Park, Seong Who Kim, Sang Yoon Kim, Fakhrul Ahsan, In-San Kim, Youngro Byun
View: Text | PDF
Research Article Oncology

Targeting prion-like protein doppel selectively suppresses tumor angiogenesis

  • Text
  • PDF
Abstract

Controlled and site-specific regulation of growth factor signaling remains a major challenge for current antiangiogenic therapies, as these antiangiogenic agents target normal vasculature as well tumor vasculature. In this article, we identified the prion-like protein doppel as a potential therapeutic target for tumor angiogenesis. We investigated the interactions between doppel and VEGFR2 and evaluated whether blocking the doppel/VEGFR2 axis suppresses the process of angiogenesis. We discovered that tumor endothelial cells (TECs), but not normal ECs, express doppel; tumors from patients and mouse xenografts expressed doppel in their vasculatures. Induced doppel overexpression in ECs enhanced vascularization, whereas doppel constitutively colocalized and complexed with VEGFR2 in TECs. Doppel inhibition depleted VEGFR2 from the cell membrane, subsequently inducing the internalization and degradation of VEGFR2 and thereby attenuating VEGFR2 signaling. We also synthesized an orally active glycosaminoglycan (LHbisD4) that specifically binds with doppel. We determined that LHbisD4 concentrates over the tumor site and that genetic loss of doppel in TECs decreases LHbisD4 binding and targeting both in vitro and in vivo. Moreover, LHbisD4 eliminated VEGFR2 from the cell membrane, prevented VEGF binding in TECs, and suppressed tumor growth. Together, our results demonstrate that blocking doppel can control VEGF signaling in TECs and selectively inhibit tumor angiogenesis.

Authors

Taslim A. Al-Hilal, Seung Woo Chung, Jeong Uk Choi, Farzana Alam, Jooho Park, Seong Who Kim, Sang Yoon Kim, Fakhrul Ahsan, In-San Kim, Youngro Byun

×

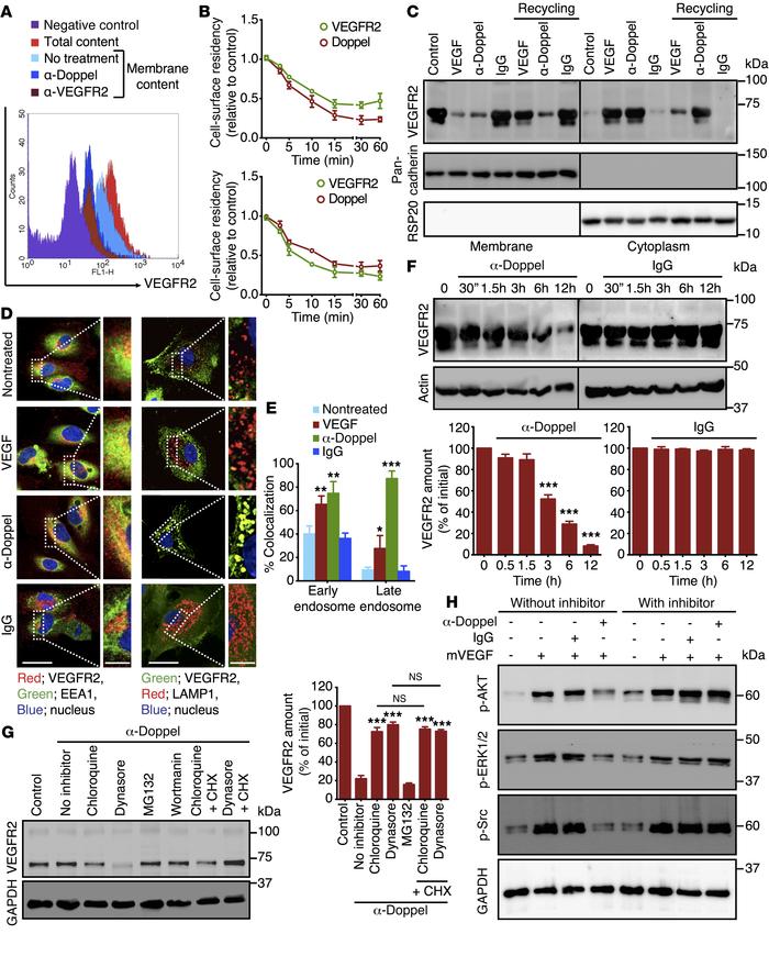
Figure 5

Doppel inhibition spatially regulates the VEGFR2 internalization process.

Options: View larger image (or click on image) Download as PowerPoint
Doppel inhibition spatially regulates the VEGFR2 internalization process...
(A) Flow cytometric analysis of VEGFR2 in permeabilized versus nonpermeabilized TECs following incubation with α-doppel and α-VEGFR2. VEGFR2 was internalized as a result of doppel blocking. (B) VEGFR2 and doppel internalization kinetics rate following incubation with α-doppel (upper panel; 10 μg/ml) and α-VEGFR2 (lower panel; 10 μg/ml). (C) Biochemical detection of a membrane and intracellular pool of VEGFR2 in unstimulated TECs and VEGF- (5 minutes; 100 ng/ml), α-doppel– (30 min; 10 μg/ml), and control IgG–stimulated (30 minutes; 10 μg/ml) TECs. Pan-cadherin and RSP20 were used for membrane and cytoplasmic markers, respectively. (D) IF staining of TECs for VEGFR2 (red) or EEA1 (green) and VEGFR2 (green) or LAMP1 (red) following incubation with VEGF (5 min; 100 ng/ml), α-doppel (30 min; 10 μg/ml), and control IgG (30 min; 10 μg/ml) and (E) quantification of the colocalized fraction of fluorescence signal. Nuclei were stained with DAPI (blue). Scale bar: 10 μm. Panels on the right are magnified images of the outlined portion of each image (scale bar: 5 μm). **P < 0.01, **P < 0.01, and ***P < 0.001 versus nontreated cells, Student’s t test. (F) Total VEGFR2 in TECs by Western blot analysis following incubation with α-doppel (10 μg/ml) and control IgG (10 μg/ml) at different time points. **P < 0.01 and ***P < 0.001 versus initial (zero), Student’s t test. (G) VEGFR2 degradation rate following incubation with α-doppel (12 hours, 10 μg/ml) in the absence or presence of different endocytosis and protein translation inhibitors. ***P < 0.001 versus no inhibitor, Mann-Whitney U test. (H) Immunoblot showing that VEGF165 (100 ng/ml) stimulated the phosphorylation of AKT, ERK1/2, Src, and total GAPDH in cells when treated with α-doppel (10 μg/ml) or control IgG (10 μg/ml) in the presence or absence of the endocytosis inhibitor dynasore. Each experiment was repeated 3 times. CHX, cycloheximide.

Copyright © 2026 American Society for Clinical Investigation
ISSN: 0021-9738 (print), 1558-8238 (online)

Sign up for email alerts