Go to JCI Insight
  • About
  • Editors
  • Consulting Editors
  • For authors
  • Publication ethics
  • Publication alerts by email
  • Advertising
  • Job board
  • Contact
  • Clinical Research and Public Health
  • Current issue
  • Past issues
  • By specialty
    • COVID-19
    • Cardiology
    • Gastroenterology
    • Immunology
    • Metabolism
    • Nephrology
    • Neuroscience
    • Oncology
    • Pulmonology
    • Vascular biology
    • All ...
  • Videos
    • Conversations with Giants in Medicine
    • Video Abstracts
  • Reviews
    • View all reviews ...
    • Clinical innovation and scientific progress in GLP-1 medicine (Nov 2025)
    • Pancreatic Cancer (Jul 2025)
    • Complement Biology and Therapeutics (May 2025)
    • Evolving insights into MASLD and MASH pathogenesis and treatment (Apr 2025)
    • Microbiome in Health and Disease (Feb 2025)
    • Substance Use Disorders (Oct 2024)
    • Clonal Hematopoiesis (Oct 2024)
    • View all review series ...
  • Viewpoint
  • Collections
    • In-Press Preview
    • Clinical Research and Public Health
    • Research Letters
    • Letters to the Editor
    • Editorials
    • Commentaries
    • Editor's notes
    • Reviews
    • Viewpoints
    • 100th anniversary
    • Top read articles

  • Current issue
  • Past issues
  • Specialties
  • Reviews
  • Review series
  • Conversations with Giants in Medicine
  • Video Abstracts
  • In-Press Preview
  • Clinical Research and Public Health
  • Research Letters
  • Letters to the Editor
  • Editorials
  • Commentaries
  • Editor's notes
  • Reviews
  • Viewpoints
  • 100th anniversary
  • Top read articles
  • About
  • Editors
  • Consulting Editors
  • For authors
  • Publication ethics
  • Publication alerts by email
  • Advertising
  • Job board
  • Contact
Targeting prion-like protein doppel selectively suppresses tumor angiogenesis
Taslim A. Al-Hilal, Seung Woo Chung, Jeong Uk Choi, Farzana Alam, Jooho Park, Seong Who Kim, Sang Yoon Kim, Fakhrul Ahsan, In-San Kim, Youngro Byun
Taslim A. Al-Hilal, Seung Woo Chung, Jeong Uk Choi, Farzana Alam, Jooho Park, Seong Who Kim, Sang Yoon Kim, Fakhrul Ahsan, In-San Kim, Youngro Byun
View: Text | PDF
Research Article Oncology

Targeting prion-like protein doppel selectively suppresses tumor angiogenesis

  • Text
  • PDF
Abstract

Controlled and site-specific regulation of growth factor signaling remains a major challenge for current antiangiogenic therapies, as these antiangiogenic agents target normal vasculature as well tumor vasculature. In this article, we identified the prion-like protein doppel as a potential therapeutic target for tumor angiogenesis. We investigated the interactions between doppel and VEGFR2 and evaluated whether blocking the doppel/VEGFR2 axis suppresses the process of angiogenesis. We discovered that tumor endothelial cells (TECs), but not normal ECs, express doppel; tumors from patients and mouse xenografts expressed doppel in their vasculatures. Induced doppel overexpression in ECs enhanced vascularization, whereas doppel constitutively colocalized and complexed with VEGFR2 in TECs. Doppel inhibition depleted VEGFR2 from the cell membrane, subsequently inducing the internalization and degradation of VEGFR2 and thereby attenuating VEGFR2 signaling. We also synthesized an orally active glycosaminoglycan (LHbisD4) that specifically binds with doppel. We determined that LHbisD4 concentrates over the tumor site and that genetic loss of doppel in TECs decreases LHbisD4 binding and targeting both in vitro and in vivo. Moreover, LHbisD4 eliminated VEGFR2 from the cell membrane, prevented VEGF binding in TECs, and suppressed tumor growth. Together, our results demonstrate that blocking doppel can control VEGF signaling in TECs and selectively inhibit tumor angiogenesis.

Authors

Taslim A. Al-Hilal, Seung Woo Chung, Jeong Uk Choi, Farzana Alam, Jooho Park, Seong Who Kim, Sang Yoon Kim, Fakhrul Ahsan, In-San Kim, Youngro Byun

×

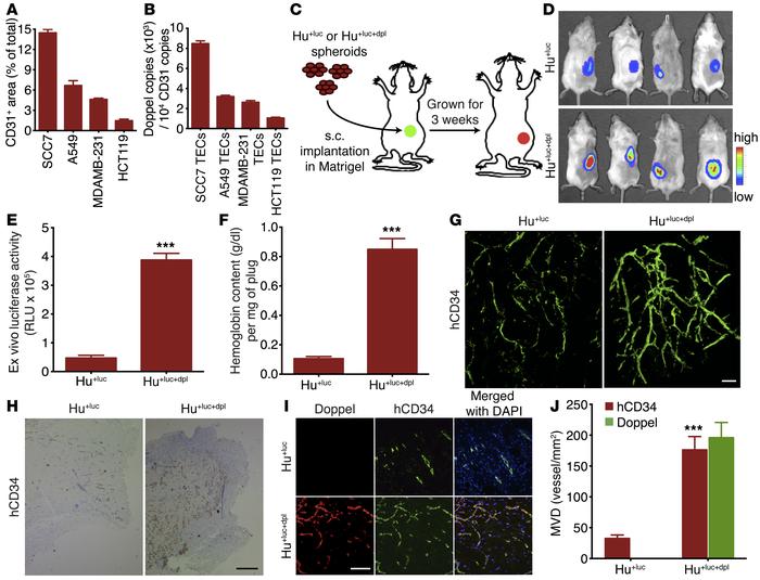
Figure 2

Increased doppel expression increases tumoral angiogenesis and EC function.

Options: View larger image (or click on image) Download as PowerPoint
Increased doppel expression increases tumoral angiogenesis and EC functi...
(A) Total volume of blood vessels in squamous, lung, breast, and colon tumor. An aliquot of tumor (1 g) was dissected to make single cells from the site where the CD31-positive area was calculated (n = 3 sections from each tumor). (B) Doppel expression in individual TECs as determined by flow cytometric analysis (3 experiments). (C) Experimental procedure for evaluation of the gain-of-function effect of doppel in ECs. Luciferase-expressing HUVECs (Hu+luc) and doppel-transfected Hu+luc (Hu+luc+dpl) spheroids were implanted s.c. in a Matrigel-fibrin matrix into female SCID mice. Three weeks after transplantation, the vascularization was analyzed. (D) Noninvasive monitoring of vascularization by bioluminescence imaging (n = 4 mice). (E) Ex vivo bioluminescence counts. ***P < 0.001 versus Hu+luc, Student’s t test. (F) Hemoglobin content within Hu+luc and Hu+luc+dpl plugs was quantified. ***P < 0.001 versus Hu+luc, Student’s t test. (G) 3D structure of the vascular network formed by Hu+luc and Hu+luc+dpl cells, as assessed by confocal microscopy using IF whole-mount staining for hCD34. Scale bar: 50 μm. (H) Immunoperoxidase detection of hCD34-positive blood vessels in Hu+luc and Hu+luc+dpl plugs. Scale bar: 20 μm. (I) Characterization and images of vascular network by staining for doppel (red), hCD34 (green), and nuclei (blue) in Hu+luc and Hu+luc+dpl plugs. Scale bar: 20 μm. (J) Quantification of hCD34-positive and doppel-positive mean vessel density (MVD) in Hu+luc and Hu+luc+dpl plugs. Doppel-positive vessels were not detected in Hu+luc plugs. ***P < 0.001 versus Hu+luc, Student’s t test. n = 4 plugs per experiment.

Copyright © 2026 American Society for Clinical Investigation
ISSN: 0021-9738 (print), 1558-8238 (online)

Sign up for email alerts