Go to JCI Insight
  • About
  • Editors
  • Consulting Editors
  • For authors
  • Publication ethics
  • Publication alerts by email
  • Advertising
  • Job board
  • Contact
  • Clinical Research and Public Health
  • Current issue
  • Past issues
  • By specialty
    • COVID-19
    • Cardiology
    • Gastroenterology
    • Immunology
    • Metabolism
    • Nephrology
    • Neuroscience
    • Oncology
    • Pulmonology
    • Vascular biology
    • All ...
  • Videos
    • ASCI Milestone Awards
    • Video Abstracts
    • Conversations with Giants in Medicine
  • Reviews
    • View all reviews ...
    • Neurodegeneration (Mar 2026)
    • Clinical innovation and scientific progress in GLP-1 medicine (Nov 2025)
    • Pancreatic Cancer (Jul 2025)
    • Complement Biology and Therapeutics (May 2025)
    • Evolving insights into MASLD and MASH pathogenesis and treatment (Apr 2025)
    • Microbiome in Health and Disease (Feb 2025)
    • Substance Use Disorders (Oct 2024)
    • View all review series ...
  • Viewpoint
  • Collections
    • In-Press Preview
    • Clinical Research and Public Health
    • Research Letters
    • Letters to the Editor
    • Editorials
    • Commentaries
    • Editor's notes
    • Reviews
    • Viewpoints
    • 100th anniversary
    • Top read articles

  • Current issue
  • Past issues
  • Specialties
  • Reviews
  • Review series
  • ASCI Milestone Awards
  • Video Abstracts
  • Conversations with Giants in Medicine
  • In-Press Preview
  • Clinical Research and Public Health
  • Research Letters
  • Letters to the Editor
  • Editorials
  • Commentaries
  • Editor's notes
  • Reviews
  • Viewpoints
  • 100th anniversary
  • Top read articles
  • About
  • Editors
  • Consulting Editors
  • For authors
  • Publication ethics
  • Publication alerts by email
  • Advertising
  • Job board
  • Contact
Toll-like receptor 4–mediated lymphocyte influx induces neonatal necrotizing enterocolitis
Charlotte E. Egan, Chhinder P. Sodhi, Misty Good, Joyce Lin, Hongpeng Jia, Yukihiro Yamaguchi, Peng Lu, Congrong Ma, Maria F. Branca, Samantha Weyandt, William B. Fulton, Diego F. Niño, Thomas Prindle Jr., John A. Ozolek, David J. Hackam
Charlotte E. Egan, Chhinder P. Sodhi, Misty Good, Joyce Lin, Hongpeng Jia, Yukihiro Yamaguchi, Peng Lu, Congrong Ma, Maria F. Branca, Samantha Weyandt, William B. Fulton, Diego F. Niño, Thomas Prindle Jr., John A. Ozolek, David J. Hackam
View: Text | PDF
Research Article Gastroenterology

Toll-like receptor 4–mediated lymphocyte influx induces neonatal necrotizing enterocolitis

  • Text
  • PDF
Abstract

The nature and role of the intestinal leukocytes in necrotizing enterocolitis (NEC), a severe disease affecting premature infants, remain unknown. We now show that the intestine in mouse and human NEC is rich in lymphocytes that are required for NEC development, as recombination activating gene 1–deficient (Rag1–/–) mice were protected from NEC and transfer of intestinal lymphocytes from NEC mice into naive mice induced intestinal inflammation. The intestinal expression of the lipopolysaccharide receptor TLR4, which is higher in the premature compared with full-term human and mouse intestine, is required for lymphocyte influx through TLR4-mediated upregulation of CCR9/CCL25 signaling. TLR4 also mediates a STAT3-dependent polarization toward increased proinflammatory CD3+CD4+IL-17+ and reduced tolerogenic Foxp3+ Treg lymphocytes (Tregs). Th17 lymphocytes were required for NEC development, as inhibition of STAT3 or IL-17 receptor signaling attenuated NEC in mice, while IL-17 release impaired enterocyte tight junctions, increased enterocyte apoptosis, and reduced enterocyte proliferation, leading to NEC. Importantly, TLR4-dependent Th17 polarization could be reversed by the enteral administration of retinoic acid, which induced Tregs and decreased NEC severity. These findings identify an important role for proinflammatory lymphocytes in NEC development via intestinal epithelial TLR4 that could be reversed through dietary modification.

Authors

Charlotte E. Egan, Chhinder P. Sodhi, Misty Good, Joyce Lin, Hongpeng Jia, Yukihiro Yamaguchi, Peng Lu, Congrong Ma, Maria F. Branca, Samantha Weyandt, William B. Fulton, Diego F. Niño, Thomas Prindle Jr., John A. Ozolek, David J. Hackam

×

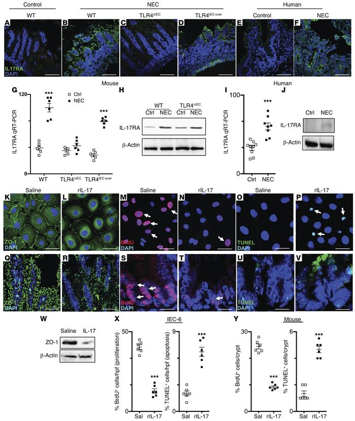
Figure 4

TLR4-dependent release of IL-17 during NEC causes intestinal mucosal injury.

Options: View larger image (or click on image) Download as PowerPoint
TLR4-dependent release of IL-17 during NEC causes intestinal mucosal inj...
(A–F) Representative confocal micrographs from the terminal ileum of mice of the indicated strains (A–D) and humans (E and F) without and with NEC that was immunostained for IL-17RA (green) and DAPI (blue). Scale bars: 50 μm. (G–J) qRT-PCR showing the expression of IL-17RA in mouse of the indicated strain (G) or human (I) intestine with or without NEC as indicated. SDS-PAGE showing the expression of IL17-R in the intestine of the indicated strain of mouse (H) or of human (J) with or without NEC. (K–V) Representative confocal micrographs of IEC-6 cells (100 ng/ml, K–P) or the terminal intestine of WT mice (0.5 μg/kg, Q–V) that had been treated with IL-17 and stained for ZO-1 (K, L, Q, and R), BrdU (M, N, S, and T, arrows show dividing cells), or TUNEL (O, P, U, and V), arrows show apoptotic cells). Scale bars: 50 μm. (W and Y) SDS-PAGE showing the expression of ZO-1 in IEC-6 cells; blots were stripped and probed for β-actin (W). (X and Y) Quantification of BrdU-positive cells, TUNEL-positive cells per high-power field in IEC-6 cells (X) and mice (Y). Mouse data are representative of 3 independent experiments with at least 4 mice per group. Error bars indicate mean ± SD. ***P ≤ 0.001. Comparisons between 2 groups were by Student’s t test and for multiple groups were by ANOVA.

Copyright © 2026 American Society for Clinical Investigation
ISSN: 0021-9738 (print), 1558-8238 (online)

Sign up for email alerts