Go to JCI Insight
  • About
  • Editors
  • Consulting Editors
  • For authors
  • Publication ethics
  • Publication alerts by email
  • Advertising
  • Job board
  • Contact
  • Clinical Research and Public Health
  • Current issue
  • Past issues
  • By specialty
    • COVID-19
    • Cardiology
    • Gastroenterology
    • Immunology
    • Metabolism
    • Nephrology
    • Neuroscience
    • Oncology
    • Pulmonology
    • Vascular biology
    • All ...
  • Videos
    • ASCI Milestone Awards
    • Video Abstracts
    • Conversations with Giants in Medicine
  • Reviews
    • View all reviews ...
    • Clinical innovation and scientific progress in GLP-1 medicine (Nov 2025)
    • Pancreatic Cancer (Jul 2025)
    • Complement Biology and Therapeutics (May 2025)
    • Evolving insights into MASLD and MASH pathogenesis and treatment (Apr 2025)
    • Microbiome in Health and Disease (Feb 2025)
    • Substance Use Disorders (Oct 2024)
    • Clonal Hematopoiesis (Oct 2024)
    • View all review series ...
  • Viewpoint
  • Collections
    • In-Press Preview
    • Clinical Research and Public Health
    • Research Letters
    • Letters to the Editor
    • Editorials
    • Commentaries
    • Editor's notes
    • Reviews
    • Viewpoints
    • 100th anniversary
    • Top read articles

  • Current issue
  • Past issues
  • Specialties
  • Reviews
  • Review series
  • ASCI Milestone Awards
  • Video Abstracts
  • Conversations with Giants in Medicine
  • In-Press Preview
  • Clinical Research and Public Health
  • Research Letters
  • Letters to the Editor
  • Editorials
  • Commentaries
  • Editor's notes
  • Reviews
  • Viewpoints
  • 100th anniversary
  • Top read articles
  • About
  • Editors
  • Consulting Editors
  • For authors
  • Publication ethics
  • Publication alerts by email
  • Advertising
  • Job board
  • Contact
Flow-dependent expression of ectonucleotide tri(di)phosphohydrolase-1 and suppression of atherosclerosis
Yogendra Kanthi, Matthew C. Hyman, Hui Liao, Amy E. Baek, Scott H. Visovatti, Nadia R. Sutton, Sascha N. Goonewardena, Mithun K. Neral, Hanjoong Jo, David J. Pinsky
Yogendra Kanthi, Matthew C. Hyman, Hui Liao, Amy E. Baek, Scott H. Visovatti, Nadia R. Sutton, Sascha N. Goonewardena, Mithun K. Neral, Hanjoong Jo, David J. Pinsky
View: Text | PDF
Research Article Vascular biology

Flow-dependent expression of ectonucleotide tri(di)phosphohydrolase-1 and suppression of atherosclerosis

  • Text
  • PDF
Abstract

The ability of cells to detect and respond to nucleotide signals in the local microenvironment is essential for vascular homeostasis. The enzyme ectonucleotide tri(di)phosphohydrolase-1 (ENTPD1, also known as CD39) on the surface of leukocytes and endothelial cells metabolizes locally released, intravascular ATP and ADP, thereby eliminating these prothrombotic and proinflammatory stimuli. Here, we evaluated the contribution of CD39 to atherogenesis in the apolipoprotein E–deficient (ApoE-deficient) mouse model of atherosclerosis. Compared with control ApoE-deficient animals, plaque burden was markedly increased along with circulating markers of platelet activation in Cd39+/–Apoe–/– mice fed a high-fat diet. Plaque analysis revealed stark regionalization of endothelial CD39 expression and function in Apoe–/– mice, with CD39 prominently expressed in atheroprotective, stable flow regions and diminished in atheroprone areas subject to disturbed flow. In mice, disturbed flow as the result of partial carotid artery ligation rapidly suppressed endothelial CD39 expression. Moreover, unidirectional laminar shear stress induced atheroprotective CD39 expression in human endothelial cells. CD39 induction was dependent upon the vascular transcription factor Krüppel-like factor 2 (KLF2) binding near the transcriptional start site of CD39. Together, these data establish CD39 as a regionalized regulator of atherogenesis that is driven by shear stress.

Authors

Yogendra Kanthi, Matthew C. Hyman, Hui Liao, Amy E. Baek, Scott H. Visovatti, Nadia R. Sutton, Sascha N. Goonewardena, Mithun K. Neral, Hanjoong Jo, David J. Pinsky

×

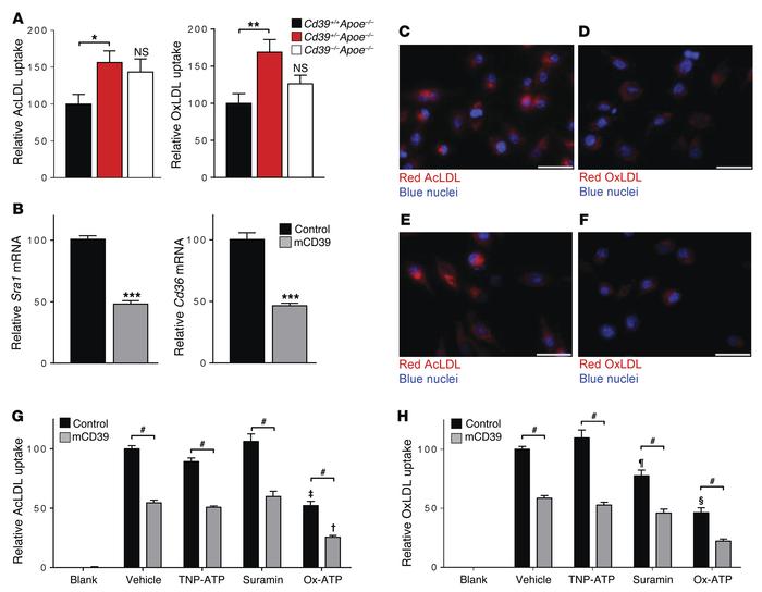
Figure 4

CD39 suppresses lipid uptake in macrophages.

Options: View larger image (or click on image) Download as PowerPoint
CD39 suppresses lipid uptake in macrophages.
Peritoneal macrophages isol...
Peritoneal macrophages isolated from Cd39+/+ Apoe–/–, Cd39+/– ApoE–/–, and Cd39–/– Apoe–/– mice were exposed to (A, left) DiI-AcLDL or (A, right) DiI-OxLDL, and lipoprotein uptake was measured as a corollary for foam cell formation (n = 12–20 per group). *P < 0.05; **P < 0.005. The RAW 264.7 macrophage cell line was transfected to overexpress murine CD39 (mCD39) or “empty” pcDNA3. Quantitative RT-PCR was used to measure the effect CD39 has on the expression of the scavenger receptors (B, left) Sra1 and (B, right) Cd36 (n = 6 per group). ***P < 0.0005. Representative images (C and E) of pcDNA3-transfected (n = 6) and (D and F) mCD39–transfected RAW cells (n = 6) 2 hours after exposure to (C and D) DiI-AcLDL and (E and F) DiI-OxLDL. Scale bars: 20 μm. (G) DiI-AcLDL and (H) DiI-OxLDL uptake were measured in pcDNA3-transfected and mCD39-transfected RAW macrophages (n = 12–20 per group). #P < 0.001; †P < 0.05 versus groups of the same genotype; ‡P < 0.01 versus groups of the same genotype; §P < 0.01 versus vehicle and TNP-ATP of the same genotype; ¶P < 0.05 versus vehicle and TNP-ATP of the same genotype. Data are expressed as mean ± SEM. Student’s t test was used when comparing 2 variables. One-way ANOVA and Tukey’s multiple comparison tests were used when comparing more than 2 variables.

Copyright © 2026 American Society for Clinical Investigation
ISSN: 0021-9738 (print), 1558-8238 (online)

Sign up for email alerts