Go to JCI Insight
  • About
  • Editors
  • Consulting Editors
  • For authors
  • Publication ethics
  • Publication alerts by email
  • Advertising
  • Job board
  • Contact
  • Clinical Research and Public Health
  • Current issue
  • Past issues
  • By specialty
    • COVID-19
    • Cardiology
    • Gastroenterology
    • Immunology
    • Metabolism
    • Nephrology
    • Neuroscience
    • Oncology
    • Pulmonology
    • Vascular biology
    • All ...
  • Videos
    • ASCI Milestone Awards
    • Video Abstracts
    • Conversations with Giants in Medicine
  • Reviews
    • View all reviews ...
    • Clinical innovation and scientific progress in GLP-1 medicine (Nov 2025)
    • Pancreatic Cancer (Jul 2025)
    • Complement Biology and Therapeutics (May 2025)
    • Evolving insights into MASLD and MASH pathogenesis and treatment (Apr 2025)
    • Microbiome in Health and Disease (Feb 2025)
    • Substance Use Disorders (Oct 2024)
    • Clonal Hematopoiesis (Oct 2024)
    • View all review series ...
  • Viewpoint
  • Collections
    • In-Press Preview
    • Clinical Research and Public Health
    • Research Letters
    • Letters to the Editor
    • Editorials
    • Commentaries
    • Editor's notes
    • Reviews
    • Viewpoints
    • 100th anniversary
    • Top read articles

  • Current issue
  • Past issues
  • Specialties
  • Reviews
  • Review series
  • ASCI Milestone Awards
  • Video Abstracts
  • Conversations with Giants in Medicine
  • In-Press Preview
  • Clinical Research and Public Health
  • Research Letters
  • Letters to the Editor
  • Editorials
  • Commentaries
  • Editor's notes
  • Reviews
  • Viewpoints
  • 100th anniversary
  • Top read articles
  • About
  • Editors
  • Consulting Editors
  • For authors
  • Publication ethics
  • Publication alerts by email
  • Advertising
  • Job board
  • Contact
Flow-dependent expression of ectonucleotide tri(di)phosphohydrolase-1 and suppression of atherosclerosis
Yogendra Kanthi, Matthew C. Hyman, Hui Liao, Amy E. Baek, Scott H. Visovatti, Nadia R. Sutton, Sascha N. Goonewardena, Mithun K. Neral, Hanjoong Jo, David J. Pinsky
Yogendra Kanthi, Matthew C. Hyman, Hui Liao, Amy E. Baek, Scott H. Visovatti, Nadia R. Sutton, Sascha N. Goonewardena, Mithun K. Neral, Hanjoong Jo, David J. Pinsky
View: Text | PDF
Research Article Vascular biology

Flow-dependent expression of ectonucleotide tri(di)phosphohydrolase-1 and suppression of atherosclerosis

  • Text
  • PDF
Abstract

The ability of cells to detect and respond to nucleotide signals in the local microenvironment is essential for vascular homeostasis. The enzyme ectonucleotide tri(di)phosphohydrolase-1 (ENTPD1, also known as CD39) on the surface of leukocytes and endothelial cells metabolizes locally released, intravascular ATP and ADP, thereby eliminating these prothrombotic and proinflammatory stimuli. Here, we evaluated the contribution of CD39 to atherogenesis in the apolipoprotein E–deficient (ApoE-deficient) mouse model of atherosclerosis. Compared with control ApoE-deficient animals, plaque burden was markedly increased along with circulating markers of platelet activation in Cd39+/–Apoe–/– mice fed a high-fat diet. Plaque analysis revealed stark regionalization of endothelial CD39 expression and function in Apoe–/– mice, with CD39 prominently expressed in atheroprotective, stable flow regions and diminished in atheroprone areas subject to disturbed flow. In mice, disturbed flow as the result of partial carotid artery ligation rapidly suppressed endothelial CD39 expression. Moreover, unidirectional laminar shear stress induced atheroprotective CD39 expression in human endothelial cells. CD39 induction was dependent upon the vascular transcription factor Krüppel-like factor 2 (KLF2) binding near the transcriptional start site of CD39. Together, these data establish CD39 as a regionalized regulator of atherogenesis that is driven by shear stress.

Authors

Yogendra Kanthi, Matthew C. Hyman, Hui Liao, Amy E. Baek, Scott H. Visovatti, Nadia R. Sutton, Sascha N. Goonewardena, Mithun K. Neral, Hanjoong Jo, David J. Pinsky

×

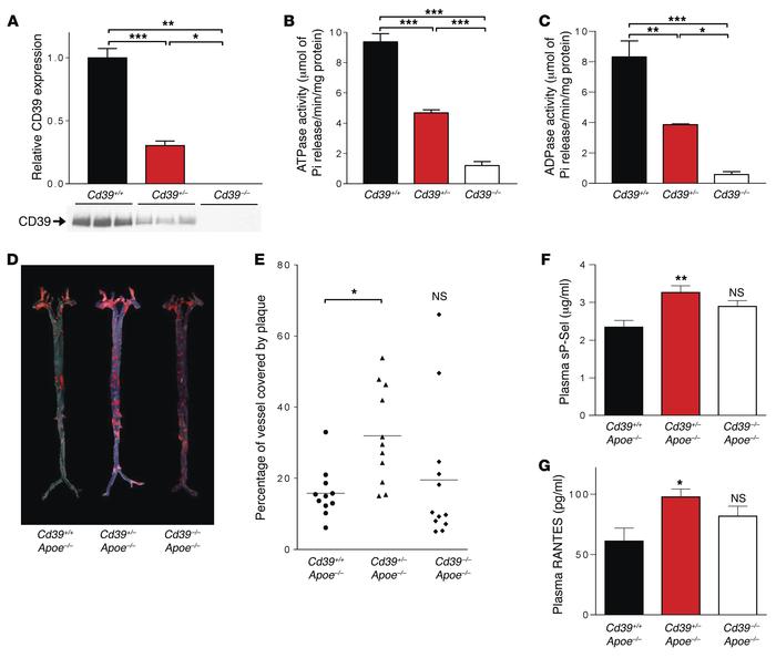
Figure 2

CD39 deficiency alters the course of atherogenesis.

Options: View larger image (or click on image) Download as PowerPoint
CD39 deficiency alters the course of atherogenesis.
The membrane protein...
The membrane protein fraction was isolated from tissue taken from Cd39+/+, Cd39+/–, and Cd39–/– mice. Isolated protein was immunoblotted to determine (A) CD39 expression and was also examined with a malachite green assay for (B) ATPase activity (n = 3–4 per group) and (C) ADPase activity (n = 3–4 mice per group). *P < 0.05; **P < 0.005; ***P < 0.001. Aortas from Cd39+/+, Cd39+/–, and Cd39–/– mice crossed to an Apoe–/– background and fed a fat-enriched diet for 16 weeks were stained with oil red O and pinned en face to quantify aortic plaque burden. (D) Representative vessels and (E) summed quantifications are shown (n = 11–12 mice per group). *P < 0.05. Circulating levels of platelet-related biomarkers (F) sP-Sel and (G) RANTES were measured in the blood of fasting Cd39+/+ Apoe–/–, Cd39+/– Apoe–/–, and Cd39–/– Apoe–/– mice via ELISA (n = 7–17 mice per group). *P < 0.05; **P < 0.01. NS, no statistical significance compared with Cd39+/+ Apoe–/–. Data are expressed as mean ± SEM. One-way ANOVA and Tukey’s multiple comparison tests were used.

Copyright © 2026 American Society for Clinical Investigation
ISSN: 0021-9738 (print), 1558-8238 (online)

Sign up for email alerts