Go to JCI Insight
  • About
  • Editors
  • Consulting Editors
  • For authors
  • Publication ethics
  • Publication alerts by email
  • Advertising
  • Job board
  • Contact
  • Clinical Research and Public Health
  • Current issue
  • Past issues
  • By specialty
    • COVID-19
    • Cardiology
    • Gastroenterology
    • Immunology
    • Metabolism
    • Nephrology
    • Neuroscience
    • Oncology
    • Pulmonology
    • Vascular biology
    • All ...
  • Videos
    • ASCI Milestone Awards
    • Video Abstracts
    • Conversations with Giants in Medicine
  • Reviews
    • View all reviews ...
    • Clinical innovation and scientific progress in GLP-1 medicine (Nov 2025)
    • Pancreatic Cancer (Jul 2025)
    • Complement Biology and Therapeutics (May 2025)
    • Evolving insights into MASLD and MASH pathogenesis and treatment (Apr 2025)
    • Microbiome in Health and Disease (Feb 2025)
    • Substance Use Disorders (Oct 2024)
    • Clonal Hematopoiesis (Oct 2024)
    • View all review series ...
  • Viewpoint
  • Collections
    • In-Press Preview
    • Clinical Research and Public Health
    • Research Letters
    • Letters to the Editor
    • Editorials
    • Commentaries
    • Editor's notes
    • Reviews
    • Viewpoints
    • 100th anniversary
    • Top read articles

  • Current issue
  • Past issues
  • Specialties
  • Reviews
  • Review series
  • ASCI Milestone Awards
  • Video Abstracts
  • Conversations with Giants in Medicine
  • In-Press Preview
  • Clinical Research and Public Health
  • Research Letters
  • Letters to the Editor
  • Editorials
  • Commentaries
  • Editor's notes
  • Reviews
  • Viewpoints
  • 100th anniversary
  • Top read articles
  • About
  • Editors
  • Consulting Editors
  • For authors
  • Publication ethics
  • Publication alerts by email
  • Advertising
  • Job board
  • Contact
Disturbed flow-activated p90RSK kinase accelerates atherosclerosis by inhibiting SENP2 function
Kyung-Sun Heo, Nhat-Tu Le, Hannah J. Cushman, Carolyn J. Giancursio, Eugene Chang, Chang-Hoon Woo, Mark A. Sullivan, Jack Taunton, Edward T.H. Yeh, Keigi Fujiwara, Jun-ichi Abe
Kyung-Sun Heo, Nhat-Tu Le, Hannah J. Cushman, Carolyn J. Giancursio, Eugene Chang, Chang-Hoon Woo, Mark A. Sullivan, Jack Taunton, Edward T.H. Yeh, Keigi Fujiwara, Jun-ichi Abe
View: Text | PDF
Research Article Vascular biology

Disturbed flow-activated p90RSK kinase accelerates atherosclerosis by inhibiting SENP2 function

  • Text
  • PDF
Abstract

Disturbed blood flow (d-flow) causes endothelial cell (EC) dysfunction, leading to atherosclerotic plaque formation. We have previously shown that d-flow increases SUMOylation of p53 and ERK5 through downregulation of sentrin/SUMO-specific protease 2 (SENP2) function; however, it is not known how SENP2 itself is regulated by d-flow. Here, we determined that d-flow activated the serine/threonine kinase p90RSK, which subsequently phosphorylated threonine 368 (T368) of SENP2. T368 phosphorylation promoted nuclear export of SENP2, leading to downregulation of eNOS expression and upregulation of proinflammatory adhesion molecule expression and apoptosis. In an LDLR-deficient murine model of atherosclerosis, EC-specific overexpression of p90RSK increased EC dysfunction and lipid accumulation in the aorta compared with control animals; however, these pathologic changes were not observed in atherosclerotic mice overexpressing dominant negative p90RSK (DN-p90RSK). Moreover, depletion of SENP2 in these mice abolished the protective effect of DN-p90RSK overexpression. We propose that p90RSK-mediated SENP2-T368 phosphorylation is a master switch in d-flow–induced signaling, leading to EC dysfunction and atherosclerosis.

Authors

Kyung-Sun Heo, Nhat-Tu Le, Hannah J. Cushman, Carolyn J. Giancursio, Eugene Chang, Chang-Hoon Woo, Mark A. Sullivan, Jack Taunton, Edward T.H. Yeh, Keigi Fujiwara, Jun-ichi Abe

×

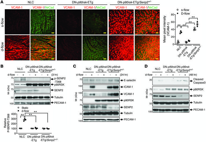
Figure 8

Role of the p90RSK-SENP2 module in d-flow–elicited inflammation and apoptosis.

Options: View larger image (or click on image) Download as PowerPoint
Role of the p90RSK-SENP2 module in d-flow–elicited inflammation and apop...
(A) En face preparations of aortic arch of 7-week-old NLC, DN-p90rsk-ETg, or DN-p90rsk-ETg/Senp2+/– mice were double-stained with anti–VE-Cad and anti–VCAM-1. Scale bars: 20 μm. The graph shows anti–VCAM-1 staining intensities in d- and s-flow areas of the aortic arch. Data represent mean ± SEM. Right panel, n = 3 for each genotype. **P < 0.01, by 1-way ANOVA followed by Bonferroni’s post hoc test. (B–D) MECs isolated from NLC, DN-p90rsk-ETg, or DN-p90rsk-ETg/Senp2+/– mice were stimulated with d-flow, and SENP2-T368 phosphorylation (B), expression of adhesion molecules as inflammation markers (C), and cleaved caspase-3 expression as an apoptosis marker (D) were determined by Western blotting. (B) Bar graph shows the quantification of SENP2-T368 phosphorylation levels after normalization with tubulin expression. Data represent mean ± SEM (n = 3 for each genotype). **P < 0.01, by 1-way ANOVA followed by Bonferroni’s post hoc test. (C and D) The blots shown represent 1 of 3 independent experiments.

Copyright © 2026 American Society for Clinical Investigation
ISSN: 0021-9738 (print), 1558-8238 (online)

Sign up for email alerts