Go to JCI Insight
  • About
  • Editors
  • Consulting Editors
  • For authors
  • Publication ethics
  • Publication alerts by email
  • Advertising
  • Job board
  • Contact
  • Clinical Research and Public Health
  • Current issue
  • Past issues
  • By specialty
    • COVID-19
    • Cardiology
    • Gastroenterology
    • Immunology
    • Metabolism
    • Nephrology
    • Neuroscience
    • Oncology
    • Pulmonology
    • Vascular biology
    • All ...
  • Videos
    • Conversations with Giants in Medicine
    • Video Abstracts
  • Reviews
    • View all reviews ...
    • Clinical innovation and scientific progress in GLP-1 medicine (Nov 2025)
    • Pancreatic Cancer (Jul 2025)
    • Complement Biology and Therapeutics (May 2025)
    • Evolving insights into MASLD and MASH pathogenesis and treatment (Apr 2025)
    • Microbiome in Health and Disease (Feb 2025)
    • Substance Use Disorders (Oct 2024)
    • Clonal Hematopoiesis (Oct 2024)
    • View all review series ...
  • Viewpoint
  • Collections
    • In-Press Preview
    • Clinical Research and Public Health
    • Research Letters
    • Letters to the Editor
    • Editorials
    • Commentaries
    • Editor's notes
    • Reviews
    • Viewpoints
    • 100th anniversary
    • Top read articles

  • Current issue
  • Past issues
  • Specialties
  • Reviews
  • Review series
  • Conversations with Giants in Medicine
  • Video Abstracts
  • In-Press Preview
  • Clinical Research and Public Health
  • Research Letters
  • Letters to the Editor
  • Editorials
  • Commentaries
  • Editor's notes
  • Reviews
  • Viewpoints
  • 100th anniversary
  • Top read articles
  • About
  • Editors
  • Consulting Editors
  • For authors
  • Publication ethics
  • Publication alerts by email
  • Advertising
  • Job board
  • Contact
TGF-β prevents T follicular helper cell accumulation and B cell autoreactivity
Mark J. McCarron, Julien C. Marie
Mark J. McCarron, Julien C. Marie
View: Text | PDF
Research Article Immunology

TGF-β prevents T follicular helper cell accumulation and B cell autoreactivity

  • Text
  • PDF
Abstract

T follicular helper (Tfh) cells contribute to the establishment of humoral immunity by controlling the delivery of helper signals to activated B cells; however, Tfh development must be restrained, as aberrant accumulation of these cells is associated with positive selection of self-reactive germinal center B cells and autoimmunity in both humans and mice. Here, we show that TGF-β signaling in T cells prevented Tfh cell accumulation, self-reactive B cell activation, and autoantibody production. Using mice with either T cell–specific loss or constitutive activation of TGF-β signaling, we demonstrated that TGF-β signaling is required for the thymic maturation of CD44+CD122+Ly49+CD8+ regulatory T cells (Tregs), which induce Tfh apoptosis and thus regulate this cell population. Moreover, peripheral Tfh cells escaping TGF-β control were resistant to apoptosis, exhibited high levels of the antiapoptotic protein BCL2, and remained refractory to regulation by CD8+ Tregs. The unrestrained accumulation of Tfh cells in the absence of TGF-β was dependent on T cell receptor engagement and required B cells. Together, these data indicate that TGF-β signaling restrains Tfh cell accumulation and B cell–associated autoimmunity and thereby controls self-tolerance.

Authors

Mark J. McCarron, Julien C. Marie

×

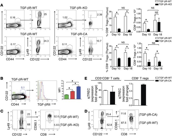
Figure 4

CD8+ Treg thymic development is defective in the absence of TGF-βR signaling.

Options: View larger image (or click on image) Download as PowerPoint
CD8+ Treg thymic development is defective in the absence of TGF-βR signa...
(A) Flow cytometry analysis illustrating the frequency of thymic CD8+ Tregs identified in TGF-βR–KO or TGF-βR-CA mice aged 18 days and their WT controls by gating on CD8SP thymocytes followed by CD44hiCD122+ T cells that express Ly49. Graphs show mean (± SEM) of frequency and total number of thymic CD8+ Tregs from 3 independent experiments with 6 to 8 mice. (B) TGF-βR-II expression on thymic CD8SP subsets in 18-day-old TGF-βR-WT mice. CD44–CD122– (green), CD44+CD122– (red), and CD44+CD122+ (blue) subsets are demonstrated on a representative histogram. Graph represents mean (± SEM) of mean fluorescence intensity (MFI) of TGF-βRII from 3 independent experiments with 3 mice. (C and D) BM from congenic WT mice was combined with BM from either TGF-βR–KO mice (C) or TGF-βR-CA mice (D) and grafted into irradiated recipient Rag-KO mice. The thymus was examined 5 weeks after reconstitution by flow cytometry for the presence of CD8+ Tregs in CD44+CD122+ cells, and the percentage of CD8+ Tregs from each BM are shown. Data are representative of 2 independent experiments with 5 mice. (E) Signal joint TCR excision circles (sjTRECs) were measured by real-time qPCR from genomic DNA of sorted CD8+ Tregs or total CD8+ T cells. Data are presented as mean (± SEM) of expression fold changes, normalized with CD45 expression obtained from triplicate wells. Data are representative of 2 independent experiments with 8 pooled spleens.

Copyright © 2026 American Society for Clinical Investigation
ISSN: 0021-9738 (print), 1558-8238 (online)

Sign up for email alerts