Go to JCI Insight
  • About
  • Editors
  • Consulting Editors
  • For authors
  • Publication ethics
  • Publication alerts by email
  • Advertising
  • Job board
  • Contact
  • Clinical Research and Public Health
  • Current issue
  • Past issues
  • By specialty
    • COVID-19
    • Cardiology
    • Gastroenterology
    • Immunology
    • Metabolism
    • Nephrology
    • Neuroscience
    • Oncology
    • Pulmonology
    • Vascular biology
    • All ...
  • Videos
    • ASCI Milestone Awards
    • Video Abstracts
    • Conversations with Giants in Medicine
  • Reviews
    • View all reviews ...
    • Clinical innovation and scientific progress in GLP-1 medicine (Nov 2025)
    • Pancreatic Cancer (Jul 2025)
    • Complement Biology and Therapeutics (May 2025)
    • Evolving insights into MASLD and MASH pathogenesis and treatment (Apr 2025)
    • Microbiome in Health and Disease (Feb 2025)
    • Substance Use Disorders (Oct 2024)
    • Clonal Hematopoiesis (Oct 2024)
    • View all review series ...
  • Viewpoint
  • Collections
    • In-Press Preview
    • Clinical Research and Public Health
    • Research Letters
    • Letters to the Editor
    • Editorials
    • Commentaries
    • Editor's notes
    • Reviews
    • Viewpoints
    • 100th anniversary
    • Top read articles

  • Current issue
  • Past issues
  • Specialties
  • Reviews
  • Review series
  • ASCI Milestone Awards
  • Video Abstracts
  • Conversations with Giants in Medicine
  • In-Press Preview
  • Clinical Research and Public Health
  • Research Letters
  • Letters to the Editor
  • Editorials
  • Commentaries
  • Editor's notes
  • Reviews
  • Viewpoints
  • 100th anniversary
  • Top read articles
  • About
  • Editors
  • Consulting Editors
  • For authors
  • Publication ethics
  • Publication alerts by email
  • Advertising
  • Job board
  • Contact
Purkinje neuron Ca2+ influx reduction rescues ataxia in SCA28 model
Francesca Maltecca, Elisa Baseggio, Francesco Consolato, Davide Mazza, Paola Podini, Samuel M. Young Jr., Ilaria Drago, Ben A. Bahr, Aldamaria Puliti, Franca Codazzi, Angelo Quattrini, Giorgio Casari
Francesca Maltecca, Elisa Baseggio, Francesco Consolato, Davide Mazza, Paola Podini, Samuel M. Young Jr., Ilaria Drago, Ben A. Bahr, Aldamaria Puliti, Franca Codazzi, Angelo Quattrini, Giorgio Casari
View: Text | PDF
Research Article Neuroscience

Purkinje neuron Ca2+ influx reduction rescues ataxia in SCA28 model

  • Text
  • PDF
Abstract

Spinocerebellar ataxia type 28 (SCA28) is a neurodegenerative disease caused by mutations of the mitochondrial protease AFG3L2. The SCA28 mouse model, which is haploinsufficient for Afg3l2, exhibits a progressive decline in motor function and displays dark degeneration of Purkinje cells (PC-DCD) of mitochondrial origin. Here, we determined that mitochondria in cultured Afg3l2-deficient PCs ineffectively buffer evoked Ca2+ peaks, resulting in enhanced cytoplasmic Ca2+ concentrations, which subsequently triggers PC-DCD. This Ca2+-handling defect is the result of negative synergism between mitochondrial depolarization and altered organelle trafficking to PC dendrites in Afg3l2-mutant cells. In SCA28 mice, partial genetic silencing of the metabotropic glutamate receptor mGluR1 decreased Ca2+ influx in PCs and reversed the ataxic phenotype. Moreover, administration of the β-lactam antibiotic ceftriaxone, which promotes synaptic glutamate clearance, thereby reducing Ca2+ influx, improved ataxia-associated phenotypes in SCA28 mice when given either prior to or after symptom onset. Together, the results of this study indicate that ineffective mitochondrial Ca2+ handling in PCs underlies SCA28 pathogenesis and suggest that strategies that lower glutamate stimulation of PCs should be further explored as a potential treatment for SCA28 patients.

Authors

Francesca Maltecca, Elisa Baseggio, Francesco Consolato, Davide Mazza, Paola Podini, Samuel M. Young Jr., Ilaria Drago, Ben A. Bahr, Aldamaria Puliti, Franca Codazzi, Angelo Quattrini, Giorgio Casari

×

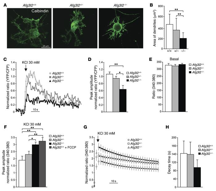
Figure 2

Reduced mitochondrial Ca2+ uptake in the absence of AFG3L2 results in increased [Ca2+]cyto.

Options: View larger image (or click on image) Download as PowerPoint
Reduced mitochondrial Ca2+ uptake in the absence of AFG3L2 results in in...
(A) IF images of primary PCs at 14 DIV using anti-calbindin Ab. (B) Quantification of the area of dendrites. Data represent the mean ± SD; n = 6, with ~20 neurons analyzed per experiment. **P < 0.001 by Student’s t test. (C) Representative traces of evoked [Ca2+]mito responses in PCs expressing 4mtD1cpv. (D) Mean ± SEM of peak [Ca2+]mito responses after KCl stimulation (normalized increase in the YFP/CFP fluorescence ratio measured above the initial value. n = 4, with ~20 traces analyzed per experiment. *P < 0.05 and **P < 0.001 by Student’s t test. (E) Basal values of [Ca2+]cyto evaluated by fura-2 fluorescence at a 340:380 nm ratio. Data represent the mean ± SEM; n = 5, with ~10 traces analyzed per experiment. (F) Mean ± SEM of peak [Ca2+]cyto responses after stimulation with 30 mM KCl (normalized increase measured above the initial value; n = 5, with ~15 traces analyzed per experiment). *P < 0.05 and **P < 0.001 by Student’s t test. (G) Average traces of [Ca2+]cyto responses before and after KCl stimulation. Decays following the peak response were fit with a single exponential (black lines). (H) Mean ± SEM of the decay times measured for each trace of [Ca2+]cyto as obtained by fitting the individual traces with an exponential decay. n = 5, with ~15 traces analyzed per experiment.

Copyright © 2026 American Society for Clinical Investigation
ISSN: 0021-9738 (print), 1558-8238 (online)

Sign up for email alerts