Go to JCI Insight
  • About
  • Editors
  • Consulting Editors
  • For authors
  • Publication ethics
  • Publication alerts by email
  • Advertising
  • Job board
  • Contact
  • Clinical Research and Public Health
  • Current issue
  • Past issues
  • By specialty
    • COVID-19
    • Cardiology
    • Gastroenterology
    • Immunology
    • Metabolism
    • Nephrology
    • Neuroscience
    • Oncology
    • Pulmonology
    • Vascular biology
    • All ...
  • Videos
    • Conversations with Giants in Medicine
    • Video Abstracts
  • Reviews
    • View all reviews ...
    • Clinical innovation and scientific progress in GLP-1 medicine (Nov 2025)
    • Pancreatic Cancer (Jul 2025)
    • Complement Biology and Therapeutics (May 2025)
    • Evolving insights into MASLD and MASH pathogenesis and treatment (Apr 2025)
    • Microbiome in Health and Disease (Feb 2025)
    • Substance Use Disorders (Oct 2024)
    • Clonal Hematopoiesis (Oct 2024)
    • View all review series ...
  • Viewpoint
  • Collections
    • In-Press Preview
    • Clinical Research and Public Health
    • Research Letters
    • Letters to the Editor
    • Editorials
    • Commentaries
    • Editor's notes
    • Reviews
    • Viewpoints
    • 100th anniversary
    • Top read articles

  • Current issue
  • Past issues
  • Specialties
  • Reviews
  • Review series
  • Conversations with Giants in Medicine
  • Video Abstracts
  • In-Press Preview
  • Clinical Research and Public Health
  • Research Letters
  • Letters to the Editor
  • Editorials
  • Commentaries
  • Editor's notes
  • Reviews
  • Viewpoints
  • 100th anniversary
  • Top read articles
  • About
  • Editors
  • Consulting Editors
  • For authors
  • Publication ethics
  • Publication alerts by email
  • Advertising
  • Job board
  • Contact
Cardiotoxicity of doxorubicin is mediated through mitochondrial iron accumulation
Yoshihiko Ichikawa, Mohsen Ghanefar, Marina Bayeva, Rongxue Wu, Arineh Khechaduri, Sathyamangla V. Naga Prasad, R. Kannan Mutharasan, Tejaswitha Jairaj Naik, Hossein Ardehali
Yoshihiko Ichikawa, Mohsen Ghanefar, Marina Bayeva, Rongxue Wu, Arineh Khechaduri, Sathyamangla V. Naga Prasad, R. Kannan Mutharasan, Tejaswitha Jairaj Naik, Hossein Ardehali
View: Text | PDF
Research Article Cardiology

Cardiotoxicity of doxorubicin is mediated through mitochondrial iron accumulation

  • Text
  • PDF
Abstract

Doxorubicin is an effective anticancer drug with known cardiotoxic side effects. It has been hypothesized that doxorubicin-dependent cardiotoxicity occurs through ROS production and possibly cellular iron accumulation. Here, we found that cardiotoxicity develops through the preferential accumulation of iron inside the mitochondria following doxorubicin treatment. In isolated cardiomyocytes, doxorubicin became concentrated in the mitochondria and increased both mitochondrial iron and cellular ROS levels. Overexpression of ABCB8, a mitochondrial protein that facilitates iron export, in vitro and in the hearts of transgenic mice decreased mitochondrial iron and cellular ROS and protected against doxorubicin-induced cardiomyopathy. Dexrazoxane, a drug that attenuates doxorubicin-induced cardiotoxicity, decreased mitochondrial iron levels and reversed doxorubicin-induced cardiac damage. Finally, hearts from patients with doxorubicin-induced cardiomyopathy had markedly higher mitochondrial iron levels than hearts from patients with other types of cardiomyopathies or normal cardiac function. These results suggest that the cardiotoxic effects of doxorubicin develop from mitochondrial iron accumulation and that reducing mitochondrial iron levels protects against doxorubicin-induced cardiomyopathy.

Authors

Yoshihiko Ichikawa, Mohsen Ghanefar, Marina Bayeva, Rongxue Wu, Arineh Khechaduri, Sathyamangla V. Naga Prasad, R. Kannan Mutharasan, Tejaswitha Jairaj Naik, Hossein Ardehali

×

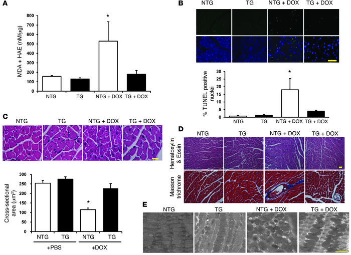
Figure 6

Hearts from ABCB8 TG mice display reductions in ROS and structural damage in response to DOX.

Options: View larger image (or click on image) Download as PowerPoint
Hearts from ABCB8 TG mice display reductions in ROS and structural damag...
(A) Lipid peroxidation products (i.e., markers of cellular ROS levels) in ABCB8 TG and NTG hearts in the presence and absence of DOX treatment, as assessed by measurement of MDA and HAE (n = 6). (B) TUNEL-positive cells in NTG and ABCB8 TG hearts in the presence and absence of DOX treatment (n = 3). Scale bar: 200 μm. (C) H&E staining for assessment of cardiomyocyte size in NTG and TG hearts at baseline and after treatment with DOX. A summary of cardiomyocyte size in the H&E-stained sections (n = 4) is shown. Scale bar: 200 μm. (D) Assessment of fibrosis by Masson trichrome staining of ABCB8 TG and NTG hearts after DOX treatment. Scale bar: 100 μm. (E) Representative electron microscopy images of hearts from NTG and ABCB8 TG mice after treatment with PBS or DOX. Hearts from the ABCB8 TG mouse treated with DOX show well-aligned mitochondria, with clearly distinguishable cristae. Scale bar: 1 μm. Data are presented as mean ± SEM. *P < 0.05.

Copyright © 2025 American Society for Clinical Investigation
ISSN: 0021-9738 (print), 1558-8238 (online)

Sign up for email alerts