Go to JCI Insight
  • About
  • Editors
  • Consulting Editors
  • For authors
  • Publication ethics
  • Publication alerts by email
  • Advertising
  • Job board
  • Contact
  • Clinical Research and Public Health
  • Current issue
  • Past issues
  • By specialty
    • COVID-19
    • Cardiology
    • Gastroenterology
    • Immunology
    • Metabolism
    • Nephrology
    • Neuroscience
    • Oncology
    • Pulmonology
    • Vascular biology
    • All ...
  • Videos
    • ASCI Milestone Awards
    • Video Abstracts
    • Conversations with Giants in Medicine
  • Reviews
    • View all reviews ...
    • Clinical innovation and scientific progress in GLP-1 medicine (Nov 2025)
    • Pancreatic Cancer (Jul 2025)
    • Complement Biology and Therapeutics (May 2025)
    • Evolving insights into MASLD and MASH pathogenesis and treatment (Apr 2025)
    • Microbiome in Health and Disease (Feb 2025)
    • Substance Use Disorders (Oct 2024)
    • Clonal Hematopoiesis (Oct 2024)
    • View all review series ...
  • Viewpoint
  • Collections
    • In-Press Preview
    • Clinical Research and Public Health
    • Research Letters
    • Letters to the Editor
    • Editorials
    • Commentaries
    • Editor's notes
    • Reviews
    • Viewpoints
    • 100th anniversary
    • Top read articles

  • Current issue
  • Past issues
  • Specialties
  • Reviews
  • Review series
  • ASCI Milestone Awards
  • Video Abstracts
  • Conversations with Giants in Medicine
  • In-Press Preview
  • Clinical Research and Public Health
  • Research Letters
  • Letters to the Editor
  • Editorials
  • Commentaries
  • Editor's notes
  • Reviews
  • Viewpoints
  • 100th anniversary
  • Top read articles
  • About
  • Editors
  • Consulting Editors
  • For authors
  • Publication ethics
  • Publication alerts by email
  • Advertising
  • Job board
  • Contact
Macrophages sense and kill bacteria through carbon monoxide–dependent inflammasome activation
Barbara Wegiel, Rasmus Larsen, David Gallo, Beek Yoke Chin, Clair Harris, Praveen Mannam, Elzbieta Kaczmarek, Patty J. Lee, Brian S. Zuckerbraun, Richard Flavell, Miguel P. Soares, Leo E. Otterbein
Barbara Wegiel, Rasmus Larsen, David Gallo, Beek Yoke Chin, Clair Harris, Praveen Mannam, Elzbieta Kaczmarek, Patty J. Lee, Brian S. Zuckerbraun, Richard Flavell, Miguel P. Soares, Leo E. Otterbein
View: Text | PDF
Research Article Immunology

Macrophages sense and kill bacteria through carbon monoxide–dependent inflammasome activation

  • Text
  • PDF
Abstract

Microbial clearance by eukaryotes relies on complex and coordinated processes that remain poorly understood. The gasotransmitter carbon monoxide (CO) is generated by the stress-responsive enzyme heme oxygenase-1 (HO-1, encoded by Hmox1), which is highly induced in macrophages in response to bacterial infection. HO-1 deficiency results in inadequate pathogen clearance, exaggerated tissue damage, and increased mortality. Here, we determined that macrophage-generated CO promotes ATP production and release by bacteria, which then activates the Nacht, LRR, and PYD domains-containing protein 3 (NALP3) inflammasome, intensifying bacterial killing. Bacterial killing defects in HO-1–deficient murine macrophages were restored by administration of CO. Moreover, increased CO levels enhanced the bacterial clearance capacity of human macrophages and WT murine macrophages. CO-dependent bacterial clearance required the NALP3 inflammasome, as CO did not increase bacterial killing in macrophages isolated from NALP3-deficient or caspase-1–deficient mice. IL-1β cleavage and secretion were impaired in HO-1–deficient macrophages, and CO-dependent processing of IL-1β required the presence of bacteria-derived ATP. We found that bacteria remained viable to generate and release ATP in response to CO. The ATP then bound to macrophage nucleotide P2 receptors, resulting in activation of the NALP3/IL-1β inflammasome to amplify bacterial phagocytosis by macrophages. Taken together, our results indicate that macrophage-derived CO permits efficient and coordinated regulation of the host innate response to invading microbes.

Authors

Barbara Wegiel, Rasmus Larsen, David Gallo, Beek Yoke Chin, Clair Harris, Praveen Mannam, Elzbieta Kaczmarek, Patty J. Lee, Brian S. Zuckerbraun, Richard Flavell, Miguel P. Soares, Leo E. Otterbein

×

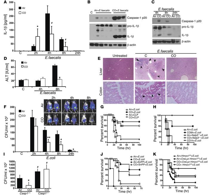
Figure 8

CO acts therapeutically to inhibit lethal sepsis via the inflammasome.

Options: View larger image (or click on image) Download as PowerPoint
CO acts therapeutically to inhibit lethal sepsis via the inflammasome.
(...
(A) IL-1β in peritoneum from mice infected with E. faecalis (109 CFU) for 1 hour ± CO. Data represent mean ± SD of n = 6/group in triplicate. *P < 0.01; #P < 0.05, CO versus air. (B) Immunoblot of cleaved caspase-1 and IL-1β in PM lysates from mice infected with E. faecalis for 1 hour prior to 1 hour treatment with air or CO. Representative blot from 3 independent experiments. (C) Immunoblots of macrophages lysates from mice treated as in B. (D) ALT in infected mice treated as above. Results represent mean ± SD (n = 4–6/group) from 3 experiments. *P < 0.001, CO versus air. (E) H&E staining 8 hours after E. faecalis ± CO; 6 to 10 images per animal. Arrows indicate lesions. Original magnification, ×20. (F) Bacterial counts in peritoneal lavagates. Inset: IVIS images. Results represent mean ± SD of 6 to 8/group. *P < 0.05; **P < 0.01. (G) Survival in mice injected with lethal E. coli (1010 CFU, i.p.) or CLP ± 4 hours CO initiated 6 hours later. P < 0.02, air + CLP versus CO + CLP; P < 0.02, air + E. coli versus CO + E. coli. (H) Survival of WT and Nalp3–/– mice treated as in G with or without CO (started 1 or 6 hours after bacteria). CO was unable to protect Nalp3–/– mice (P < 0.01). (I) Bacteria counts in peritoneum of E. coli–infected mice. Results represent mean ± SD of 4 to 6/group repeated twice. *P < 0.03, CO versus air; #P < 0.05, Casp1–/– versus Casp1+/+ in both air and CO-treated mice. (J) Survival ± Sn-PP-IX to block HO-1 then ± 4 hours CO beginning 1 hour after bacteria. P < 0.05, 10/group. (K) Survival of indicated mice ± CO as in G. P < 0.03. n = 10–30/group.

Copyright © 2026 American Society for Clinical Investigation
ISSN: 0021-9738 (print), 1558-8238 (online)

Sign up for email alerts