Go to JCI Insight
  • About
  • Editors
  • Consulting Editors
  • For authors
  • Publication ethics
  • Publication alerts by email
  • Advertising
  • Job board
  • Contact
  • Clinical Research and Public Health
  • Current issue
  • Past issues
  • By specialty
    • COVID-19
    • Cardiology
    • Gastroenterology
    • Immunology
    • Metabolism
    • Nephrology
    • Neuroscience
    • Oncology
    • Pulmonology
    • Vascular biology
    • All ...
  • Videos
    • ASCI Milestone Awards
    • Video Abstracts
    • Conversations with Giants in Medicine
  • Reviews
    • View all reviews ...
    • Clinical innovation and scientific progress in GLP-1 medicine (Nov 2025)
    • Pancreatic Cancer (Jul 2025)
    • Complement Biology and Therapeutics (May 2025)
    • Evolving insights into MASLD and MASH pathogenesis and treatment (Apr 2025)
    • Microbiome in Health and Disease (Feb 2025)
    • Substance Use Disorders (Oct 2024)
    • Clonal Hematopoiesis (Oct 2024)
    • View all review series ...
  • Viewpoint
  • Collections
    • In-Press Preview
    • Clinical Research and Public Health
    • Research Letters
    • Letters to the Editor
    • Editorials
    • Commentaries
    • Editor's notes
    • Reviews
    • Viewpoints
    • 100th anniversary
    • Top read articles

  • Current issue
  • Past issues
  • Specialties
  • Reviews
  • Review series
  • ASCI Milestone Awards
  • Video Abstracts
  • Conversations with Giants in Medicine
  • In-Press Preview
  • Clinical Research and Public Health
  • Research Letters
  • Letters to the Editor
  • Editorials
  • Commentaries
  • Editor's notes
  • Reviews
  • Viewpoints
  • 100th anniversary
  • Top read articles
  • About
  • Editors
  • Consulting Editors
  • For authors
  • Publication ethics
  • Publication alerts by email
  • Advertising
  • Job board
  • Contact
Extrasynaptic glutamate release through cystine/glutamate antiporter contributes to ischemic damage
Federico N. Soria, Alberto Pérez-Samartín, Abraham Martin, Kiran Babu Gona, Jordi Llop, Boguslaw Szczupak, Juan Carlos Chara, Carlos Matute, María Domercq
Federico N. Soria, Alberto Pérez-Samartín, Abraham Martin, Kiran Babu Gona, Jordi Llop, Boguslaw Szczupak, Juan Carlos Chara, Carlos Matute, María Domercq
View: Text | PDF
Research Article

Extrasynaptic glutamate release through cystine/glutamate antiporter contributes to ischemic damage

  • Text
  • PDF
Abstract

During brain ischemia, an excessive release of glutamate triggers neuronal death through the overactivation of NMDA receptors (NMDARs); however, the underlying pathways that alter glutamate homeostasis and whether synaptic or extrasynaptic sites are responsible for excess glutamate remain controversial. Here, we monitored ischemia-gated currents in pyramidal cortical neurons in brain slices from rodents in response to oxygen and glucose deprivation (OGD) as a real-time glutamate sensor to identify the source of glutamate release and determined the extent of neuronal damage. Blockade of excitatory amino acid transporters or vesicular glutamate release did not inhibit ischemia-gated currents or neuronal damage after OGD. In contrast, pharmacological inhibition of the cystine/glutamate antiporter dramatically attenuated ischemia-gated currents and cell death after OGD. Compared with control animals, mice lacking a functional cystine/glutamate antiporter exhibited reduced anoxic depolarization and neuronal death in response to OGD. Furthermore, glutamate released by the cystine/glutamate antiporter activated extrasynaptic, but not synaptic, NMDARs, and blockade of extrasynaptic NMDARs reduced ischemia-gated currents and cell damage after OGD. Finally, PET imaging showed increased cystine/glutamate antiporter function in ischemic rats. Altogether, these data suggest that cystine/glutamate antiporter function is increased in ischemia, contributing to elevated extracellular glutamate concentration, overactivation of extrasynaptic NMDARs, and ischemic neuronal death.

Authors

Federico N. Soria, Alberto Pérez-Samartín, Abraham Martin, Kiran Babu Gona, Jordi Llop, Boguslaw Szczupak, Juan Carlos Chara, Carlos Matute, María Domercq

×

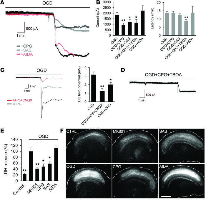
Figure 3

Inhibition of the cystine/glutamate antiporter reduces the OGD-induced current, DC depolarization, and cell death.

Options: View larger image (or click on image) Download as PowerPoint
Inhibition of the cystine/glutamate antiporter reduces the OGD-induced c...
(A) Voltage-clamp recording of OGD-activated currents in the absence or presence of system xc– inhibitors CPG (250 μM; n = 12) and SAS (250 μM; n = 10). Both treatments significantly inhibited the OGD-activated current (n = 25). The mGluR1 inhibitor AIDA (500 μM; n = 6) had no effect on anoxic current amplitude or on latency. (B) Histograms show the average OGD-induced current amplitude (pA ± SEM) and latency (minutes ± SEM) for each condition. **P < 0.01 and *P < 0.05 versus OGD. (C) AD was recorded as a negative DC field voltage shift in acute cortical slices subjected to OGD in the absence or presence of the ionotropic glutamate receptor antagonists AP5 and CNQX or of the cystine/glutamate antiporter inhibitor CPG. Histogram shows the average DC potential shift (mV ± SEM) for each condition. **P < 0.01 and *P < 0.05 versus OGD. (D) TBOA applied concomitantly with CPG did not enhance the CPG-induced decrease of the OGD current amplitude, but reduced the latency to AD (n = 6). (E) Cell death measured by LDH release in cultures subjected to 45 minutes of OGD applying system xc– inhibitors CPG (250 μM; n = 5) and SAS (250 μM; n = 5), NMDAR antagonist MK-801 (50 μM, n = 5), and mGluR1 antagonist AIDA (500 μM; n = 3). LDH was measured after 24 hours of reoxygenation, and data are expressed as the mean ± SEM. *P < 0.05 and **P < 0.01 versus OGD. (F) Representative fields demonstrate propidium iodide labeling of organotypic slices treated as in E. Scale bar: 1 mm.

Copyright © 2026 American Society for Clinical Investigation
ISSN: 0021-9738 (print), 1558-8238 (online)

Sign up for email alerts