Go to JCI Insight
  • About
  • Editors
  • Consulting Editors
  • For authors
  • Publication ethics
  • Publication alerts by email
  • Advertising
  • Job board
  • Contact
  • Clinical Research and Public Health
  • Current issue
  • Past issues
  • By specialty
    • COVID-19
    • Cardiology
    • Gastroenterology
    • Immunology
    • Metabolism
    • Nephrology
    • Neuroscience
    • Oncology
    • Pulmonology
    • Vascular biology
    • All ...
  • Videos
    • Conversations with Giants in Medicine
    • Video Abstracts
  • Reviews
    • View all reviews ...
    • Clinical innovation and scientific progress in GLP-1 medicine (Nov 2025)
    • Pancreatic Cancer (Jul 2025)
    • Complement Biology and Therapeutics (May 2025)
    • Evolving insights into MASLD and MASH pathogenesis and treatment (Apr 2025)
    • Microbiome in Health and Disease (Feb 2025)
    • Substance Use Disorders (Oct 2024)
    • Clonal Hematopoiesis (Oct 2024)
    • View all review series ...
  • Viewpoint
  • Collections
    • In-Press Preview
    • Clinical Research and Public Health
    • Research Letters
    • Letters to the Editor
    • Editorials
    • Commentaries
    • Editor's notes
    • Reviews
    • Viewpoints
    • 100th anniversary
    • Top read articles

  • Current issue
  • Past issues
  • Specialties
  • Reviews
  • Review series
  • Conversations with Giants in Medicine
  • Video Abstracts
  • In-Press Preview
  • Clinical Research and Public Health
  • Research Letters
  • Letters to the Editor
  • Editorials
  • Commentaries
  • Editor's notes
  • Reviews
  • Viewpoints
  • 100th anniversary
  • Top read articles
  • About
  • Editors
  • Consulting Editors
  • For authors
  • Publication ethics
  • Publication alerts by email
  • Advertising
  • Job board
  • Contact
Inhibition of mitochondrial fragmentation diminishes Huntington’s disease–associated neurodegeneration
Xing Guo, Marie-Helene Disatnik, Marie Monbureau, Mehrdad Shamloo, Daria Mochly-Rosen, Xin Qi
Xing Guo, Marie-Helene Disatnik, Marie Monbureau, Mehrdad Shamloo, Daria Mochly-Rosen, Xin Qi
View: Text | PDF
Research Article Neuroscience

Inhibition of mitochondrial fragmentation diminishes Huntington’s disease–associated neurodegeneration

  • Text
  • PDF
Abstract

Huntington’s disease (HD) is the result of expression of a mutated Huntingtin protein (mtHtt), and is associated with a variety of cellular dysfunctions including excessive mitochondrial fission. Here, we tested whether inhibition of excessive mitochondrial fission prevents mtHtt-induced pathology. We developed a selective inhibitor (P110-TAT) of the mitochondrial fission protein dynamin-related protein 1 (DRP1). We found that P110-TAT inhibited mtHtt-induced excessive mitochondrial fragmentation, improved mitochondrial function, and increased cell viability in HD cell culture models. P110-TAT treatment of fibroblasts from patients with HD and patients with HD with iPS cell–derived neurons reduced mitochondrial fragmentation and corrected mitochondrial dysfunction. P110-TAT treatment also reduced the extent of neurite shortening and cell death in iPS cell–derived neurons in patients with HD. Moreover, treatment of HD transgenic mice with P110-TAT reduced mitochondrial dysfunction, motor deficits, neuropathology, and mortality. We found that p53, a stress gene involved in HD pathogenesis, binds to DRP1 and mediates DRP1-induced mitochondrial and neuronal damage. Furthermore, P110-TAT treatment suppressed mtHtt-induced association of p53 with mitochondria in multiple HD models. These data indicate that inhibition of DRP1-dependent excessive mitochondrial fission with a P110-TAT–like inhibitor may prevent or slow the progression of HD.

Authors

Xing Guo, Marie-Helene Disatnik, Marie Monbureau, Mehrdad Shamloo, Daria Mochly-Rosen, Xin Qi

×

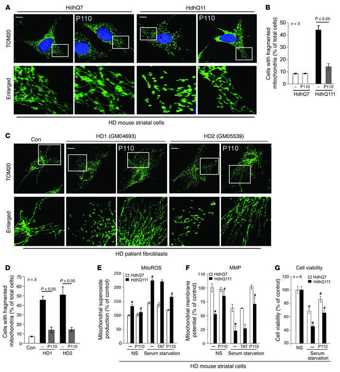
Figure 2

P110-TAT treatment reduced mitochondrial fragmentation and corrected mitochondrial dysfunction.

Options: View larger image (or click on image) Download as PowerPoint
P110-TAT treatment reduced mitochondrial fragmentation and corrected mit...
(A–D) Cultured HD mouse striatal cells (A and B) and human fibroblasts from control and HD patients (C and D) were treated with P110-TAT (1 μM) for 3 days. The cells were then stained with anti-Tom20 antibody (green) and Hoechst stain (scale bars: 5 μm). Mitochondrial morphology was analyzed using a ×60 oil lens. The boxed area in each upper micrograph is enlarged in the panels below. Images of multiple cells are provided in Supplemental Figure 2, B and C. Histogram in B and D provides quantitation of the percentage of cells with fragmented mitochondria relative to the total number of cells; data are the mean ± SEM of 3 independent experiments, counted by an observer blinded to the experimental conditions. At least 100 cells per group were counted. (E–G) Twenty hours of serum starvation was performed. (E) Mitochondrial superoxide production was determined using the mitochondrial superoxide indicator, MitoSOX red, in the indicated groups, and red fluorescence from 3 independent experiments was quantified. (F) Mitochondrial membrane potential was determined using Tetramethylrhodamine, methyl ester (TMRM). Fluorescence was quantitated using a fluorescence reader. (G) Cell viability was measured using an MTT assay. The data are presented as mean ± SEM of percentage relative to control mitochondria from 3 independent experiments. *P < 0.05 vs. wild-type cells under normal or serum starvation conditions; #P < 0.05 vs. HD mutant cells under normal or serum starvation conditions.

Copyright © 2026 American Society for Clinical Investigation
ISSN: 0021-9738 (print), 1558-8238 (online)

Sign up for email alerts