Go to JCI Insight
  • About
  • Editors
  • Consulting Editors
  • For authors
  • Publication ethics
  • Publication alerts by email
  • Advertising
  • Job board
  • Contact
  • Clinical Research and Public Health
  • Current issue
  • Past issues
  • By specialty
    • COVID-19
    • Cardiology
    • Gastroenterology
    • Immunology
    • Metabolism
    • Nephrology
    • Neuroscience
    • Oncology
    • Pulmonology
    • Vascular biology
    • All ...
  • Videos
    • ASCI Milestone Awards
    • Video Abstracts
    • Conversations with Giants in Medicine
  • Reviews
    • View all reviews ...
    • Clinical innovation and scientific progress in GLP-1 medicine (Nov 2025)
    • Pancreatic Cancer (Jul 2025)
    • Complement Biology and Therapeutics (May 2025)
    • Evolving insights into MASLD and MASH pathogenesis and treatment (Apr 2025)
    • Microbiome in Health and Disease (Feb 2025)
    • Substance Use Disorders (Oct 2024)
    • Clonal Hematopoiesis (Oct 2024)
    • View all review series ...
  • Viewpoint
  • Collections
    • In-Press Preview
    • Clinical Research and Public Health
    • Research Letters
    • Letters to the Editor
    • Editorials
    • Commentaries
    • Editor's notes
    • Reviews
    • Viewpoints
    • 100th anniversary
    • Top read articles

  • Current issue
  • Past issues
  • Specialties
  • Reviews
  • Review series
  • ASCI Milestone Awards
  • Video Abstracts
  • Conversations with Giants in Medicine
  • In-Press Preview
  • Clinical Research and Public Health
  • Research Letters
  • Letters to the Editor
  • Editorials
  • Commentaries
  • Editor's notes
  • Reviews
  • Viewpoints
  • 100th anniversary
  • Top read articles
  • About
  • Editors
  • Consulting Editors
  • For authors
  • Publication ethics
  • Publication alerts by email
  • Advertising
  • Job board
  • Contact
Tgfbr2 disruption in postnatal smooth muscle impairs aortic wall homeostasis
Wei Li, Qingle Li, Yang Jiao, Lingfeng Qin, Rahmat Ali, Jing Zhou, Jacopo Ferruzzi, Richard W. Kim, Arnar Geirsson, Harry C. Dietz, Stefan Offermanns, Jay D. Humphrey, George Tellides
Wei Li, Qingle Li, Yang Jiao, Lingfeng Qin, Rahmat Ali, Jing Zhou, Jacopo Ferruzzi, Richard W. Kim, Arnar Geirsson, Harry C. Dietz, Stefan Offermanns, Jay D. Humphrey, George Tellides
View: Text | PDF
Research Article Cardiology

Tgfbr2 disruption in postnatal smooth muscle impairs aortic wall homeostasis

  • Text
  • PDF
Abstract

TGF-β is essential for vascular development; however, excess TGF-β signaling promotes thoracic aortic aneurysm and dissection in multiple disorders, including Marfan syndrome. Since the pathology of TGF-β overactivity manifests primarily within the arterial media, it is widely assumed that suppression of TGF-β signaling in vascular smooth muscle cells will ameliorate aortic disease. We tested this hypothesis by conditional inactivation of Tgfbr2, which encodes the TGF-β type II receptor, in smooth muscle cells of postweanling mice. Surprisingly, the thoracic aorta rapidly thickened, dilated, and dissected in these animals. Tgfbr2 disruption predictably decreased canonical Smad signaling, but unexpectedly increased MAPK signaling. Type II receptor–independent effects of TGF-β and pathological responses by nonrecombined smooth muscle cells were excluded by serologic neutralization. Aortic disease was caused by a perturbed contractile apparatus in medial cells and growth factor production by adventitial cells, both of which resulted in maladaptive paracrine interactions between the vessel wall compartments. Treatment with rapamycin restored a quiescent smooth muscle phenotype and prevented dissection. Tgfbr2 disruption in smooth muscle cells also accelerated aneurysm growth in a murine model of Marfan syndrome. Our data indicate that basal TGF-β signaling in smooth muscle promotes postnatal aortic wall homeostasis and impedes disease progression.

Authors

Wei Li, Qingle Li, Yang Jiao, Lingfeng Qin, Rahmat Ali, Jing Zhou, Jacopo Ferruzzi, Richard W. Kim, Arnar Geirsson, Harry C. Dietz, Stefan Offermanns, Jay D. Humphrey, George Tellides

×

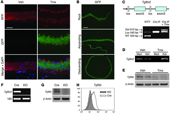
Figure 1

Conditional disruption of Tgfbr2 in smooth muscle of postnatal mice.

Options: View larger image (or click on image) Download as PowerPoint
Conditional disruption of Tgfbr2 in smooth muscle of postnatal mice.
 
(...
(A) Selective expression of GFP and loss of RFP in medial, but not intimal or adventitial, cells of mT/mG.Myh11-CreERT2.Tgfbr2f/f mice after vehicle (Veh) or tamoxifen (Tmx) treatment; nuclei stained with DAPI. Scale bar: 30 μm. (B) Diffuse Cre-mediated GFP expression in the aortic root, ascending aorta (and adjacent pulmonary artery), and descending aorta. Scale bar: 150 μm. (C) Scheme of Tgfbr2 floxed allele and PCR for 420 bp WT, 540 bp floxed (Lox), and 610 bp Cre-deleted (Del) bands in abdominal aortas of Tgfbr2WT/f and Myh11-CreERT2.Tgfbr2f/f mice without and with tamoxifen treatment. (D) Tgfbr2 detection in media (Med) and adventitia (Adv) from thoracic aortas of Myh11-CreERT2.Tgfbr2f/f mice treated with vehicle or tamoxifen and (E) TβRII expression in the isolated medial tissue. (F) PCR for Tgfbr2 exon2 mRNA expression and (G) immunoblotting and (H) flow cytometric analysis for TβRII extracellular domain expression in GFP+ SMCs cultured from thoracic aortas of mT/mG.Myh11-CreERT2 (Cre) and mT/mG.Myh11-CreERT2.Tgfbr2f/f (KO) mice after tamoxifen induction.

Copyright © 2026 American Society for Clinical Investigation
ISSN: 0021-9738 (print), 1558-8238 (online)

Sign up for email alerts